横浜消防出初式2024を開催します!【令和6年1月7日(日) 横浜赤レンガ倉庫・象の鼻パーク】
~集い、学び、楽しめる、安全安心フェスティバル~

開催概要
【開催日時】
令和6年1月7日(日) 午前10時00分から午後3時00分まで (小雨決行)
※中止の場合はホームページ等でお知らせします。
【実施場所】
横浜赤レンガ倉庫イベント広場及び象の鼻パーク周辺
※その他近隣エリアとの連携もあります。
【実施主体】
主催:横浜消防出初式運営事業体(横浜市消防局・株式会社tvkコミュニケーションズ)
共催:横浜市消防団
【公式ホームページ】

実施内容(内容は変更となる場合があります。)
【ステージイベント第1部】
11:00 オープニングセレモニー
市長挨拶等
11:20 古式消防演技
11:33 消防音楽隊ドリル演技
11:50 消防総合訓練
12:12 一斉放水
【ステージイベント第2部】
13:20 音楽隊こども向けスペシャルコンサート
13:50 航空救助訓練
14:10 横浜アンパンマンこどもミュージアムプレゼンツ「新春コンサート」
14:30 一斉放水
【各種展示など】
10:00~15:00 各種防災体験、消防団広場、車両展示、企業ブースなど
※午後の時間帯に「ひろがるスカイ!プリキュア」も登場予定です!
▼横浜消防出初式2023の様子
消防音楽隊ドリル演技
航空救助訓練
一斉放水
横浜消防出初式2024で新たに始める取組
(1) こども優先エリアの設置
より一層、出初式をお子様に楽しんでいただけるよう、ステージイベント観覧席に、こども優先エリアを設けます。第一部は事前申込制、第二部は自由席となります。第一部のこども優先エリアを希望される方は、以下からお申し込みください。
≪お申込方法≫(12月25日17:00まで)
横浜市電子申請・届出サービスにアクセスし、お申し込みください。
※小学生以下のお子様がいる家族が対象(20組程度)
※応募多数の場合は抽選となります。
【申込みウェブサイト】

(2) 近隣エリアとの連携
近隣エリアにも足を運べるよう、横浜消防出初式2024限定みなとぶらりチケットの販売や、赤レンガ倉庫と元町・中華街エリアを結ぶ無料シャトルバスを運行します。また、近隣エリアにおいて車両展示や消防オリジナルグッズの配布など、様々な特典をご用意しています。
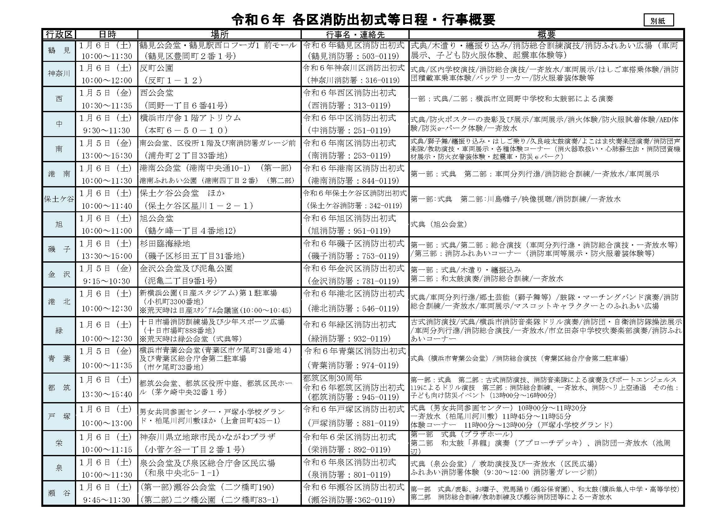
【参考】各区消防出初式の開催について
【実施日時】
令和6年1月5日(金)・6日(土)の日程で、各区で開催します。
【実施内容】
一斉放水や消防総合訓練のほか、梯子乗り・木遣りなど伝統技能の披露、消防団・消防車両の行進、消防団・消防功労者に対する表彰、消防車両の展示などを行います。
【各区の行事概要・日程】
以下「令和6年 各区消防出初式等日程・行事概要」を参照してください。
令和6年 各区消防出初式等日程・行事概要
問合せ:横浜市消防局企画課
TEL:045-334-6531
このプレスリリースには、メディア関係者向けの情報があります
メディアユーザー登録を行うと、企業担当者の連絡先や、イベント・記者会見の情報など様々な特記情報を閲覧できます。※内容はプレスリリースにより異なります。
すべての画像
