【1/10、いよいよ開始!】事業再構築補助金の申請サポートがスタート!最大1.5億円の補助金申請受付が可能に。AMS自動車整備補助金助成金振興社と提携し、成長分野進出枠(GX進出類型)の無料相談を開始
ものづくり補助金、IT導入補助金、中小企業省力化投資補助金の製品カテゴリ・カタログでの自動車整備工具・板金設備の補助金活用なら信頼と実績の「AMS 自動車整備補助金助成金振興社」まで
―採択率80%超のエキスパートによる無料事業計画書診断も1月限定で受付中―

ファインピース株式会社(本社:東京都新宿区、代表取締役:木下 寛士)は、自動車整備業界における年間約200件の「事業再構築補助金」申請実績を持ち、業界トップクラスの専門性を有するAMS 自動車整備補助金助成金振興社と連携し、第13回公募「事業再構築補助金 成長分野進出枠(GX進出類型)」の無料相談を開始いたしました。
● 無料診断のお申し込みはこちら
AMS 自動車整備補助金助成金振興社 公式サイト
https://www.subsidyassociation.com
● フォームから無料相談: https://www.subsidyassociation.com/
● LINEで補助金情報をGET: https://page.line.me/hojyo
● 補助金資料のダウンロード:https://www.subsidyassociation.com/dl2301
● 30分で分かる補助金セミナー:https://www.subsidyassociation.com/post/30min
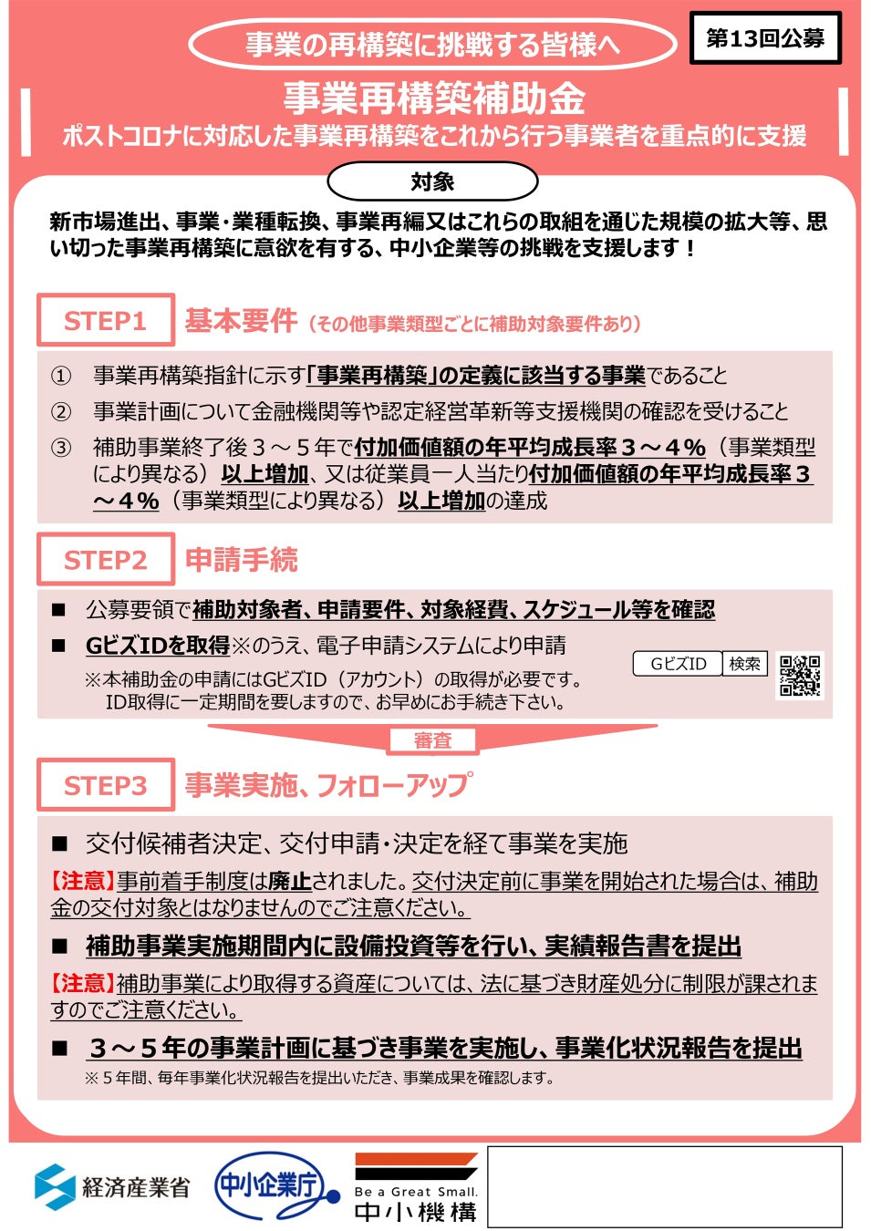
ついにラスト、「事業再構築補助金」第13回公募がスタート!
事業再構築補助金は、ポストコロナ時代の経済社会の変化に対応するため、中小企業等の新分野展開、事業転換、業種転換、業態転換、又は事業再編といった思い切った事業再構築に挑戦する企業を支援する補助金です。
公募概要:
公募開始:1月10日(金)
応募締切:3月26日(水)
採択発表:6月下旬~7月上旬頃(予定)
支援対象:新市場進出、事業・業種転換、事業再編、またはこれらの取組を通じた規模拡大など、積極的な事業再構築に意欲を持つ中小企業等の挑戦を支援します。
● 申請受付や事業再構築補助金の詳細はこちら
https://www.subsidyassociation.com/post/hojokin_jigyosaikochiku-2
●【最速解説】公募開始!第13回 事業再構築補助金に関して
https://note.com/autosubsidy/n/nc57bb3951139?sub_rt=share_pb
2025年は補助金バブル? 今後の補助金動向
2025年には、事業再構築補助金、ものづくり補助金、小規模事業者持続化補助金、IT導入補助金などが継続される見込みに加え、新設される「中小企業成長加速化補助金」や「中小企業新事業進出補助金」など、多種多様な補助金が公募されると予想されています。
こうした背景を受け、多くの事業者が新しい技術やサービスに投資を行い、さらなる事業拡大を目指す絶好のチャンスとなるでしょう。
●【2025年は補助金バブル?】整備工場が申請している主要補助金まとめ
https://www.subsidyassociation.com/post/hojokin_budget-2
●【公募確定】第17回小規模事業者持続化補助金はいつ開始?
https://www.subsidyassociation.com/post/hojokin_jizokuka-7
●【速報】令和6年度補正予算 ものづくり補助金の最新情報
https://www.subsidyassociation.com/post/hojokin_monozukuri-25
採択率80%超のエキスパートによる「事業計画書無料診断」
ファインピース株式会社が提携するAMS 自動車整備補助金助成金振興社では、補助金申請経験が豊富な士業チームが計画書を診断し、採択率向上のための改善ポイントを提示します。
診断内容の例
-
事業の有望度
-
競合分析や市場性の見直し
-
顧客ニーズへの適切なアプローチ
2. 事業の実現可能性
-
具体的な遂行計画やリスク管理
-
人材確保・工程表の整備
3. 公的補助の必要性
-
DXや地域貢献など、支援価値の可視化
-
補助金事業目的への適合性
● 無料診断のお申し込みはこちら
AMS 自動車整備補助金助成金振興社 公式サイト
https://www.subsidyassociation.com
自動車整備業界向けサポート:AMS 自動車整備補助金助成金振興社
AMS 自動車整備補助金助成金振興社は、自動車整備業界に特化し、年間約200件の事業再構築補助金などの大型補助金の申請支援を行ってきたトップクラスのエキスパートチームです。急速な技術革新や環境規制に対応するための設備投資・技術導入・人材育成を補助金で後押しし、多くの整備工場・鈑金塗装工場を支援しています。
● 無料診断のお申し込みはこちら
AMS 自動車整備補助金助成金振興社 公式サイト
https://www.subsidyassociation.com
YouTube動画:https://youtu.be/iz6JN52iRE8?si=PQxvbxeO8OUyKH7d
● フォームから無料相談: https://www.subsidyassociation.com/
● LINEで補助金情報をGET: https://page.line.me/hojyo
● 補助金資料のダウンロード:https://www.subsidyassociation.com/dl2301
● 30分で分かる補助金セミナー:https://www.subsidyassociation.com/post/30min
自動車整備以外の業種のお客様の補助金サポート
自動車整備業界以外の事業者様は、Lark公式パートナー、そして100万部(三部作)突破で話題の「識学」代理店として知られるカスタマークラウドが対応。幅広い業種のAI/DXコンサルティングや補助金申請支援など、経営課題の解決をサポートしています。
● ご相談窓口:カスタマークラウド 補助金サポート窓口
フォーム問合せ:https://www.customercloudcorp.com/form
LINEから相談:https://page.line.me/customercloud
オンライン面談予約:https://www.customercloudcorp.com/mtg
● カスタマークラウド公式サイト
https://www.customercloudcorp.com/
スキャンツール補助金の無料サポート受付中!
2025年も引き続き、スキャンツール(故障診断機)の補助金制度が継続されることが決定しました!
AMS(自動車整備補助金助成金振興社)との提携により、補助金に関する無料相談を受付中です。
スキャンツール補助金:
● 最新情報はこちら:https://www.subsidyassociation.com/post/other-7
● 無料相談はこちら:https://www.subsidyassociation.com/
人気No.1!THINKTOOL Master X スキャンツール TCJ
・国内外の220メーカーに対応し、特定整備事業基準にも適合
・最先端のモジュラープログラミング診断機能を搭載
● スキャンツールの製品情報:https://finepiece.delivery/product.php?id=26602
● TCJの製品はこちらから:https://finepiece.delivery/list.php?c_id=1223
YouTube動画:https://youtu.be/j_gAQ6L-9TU?si=YRf6tDTrTapSStvg
メカドルゆきも絶賛!小型スタッド溶接機「ウルトラスポットNANO」
・100Vで使用可能、工業用変換スイッチ不要
・次世代鋼板にも対応し、絞り・裏焼けしにくい優れたパフォーマンス
● 製品詳細はこちら:https://finepiece.delivery/product.php?id=441
YouTube動画:https://youtu.be/tcygCE3Vh9U?si=qrAkMsB_YGtbMrKo
自動車整備の未来を支える - 工具の通販「FINE PIECE デリバリー」
自動車整備に必要なものがすぐに手に入る専門店。
整備工具からカーケア用品まで、こだわりの品揃えで、あなたの整備をサポートします。
・自動車整備工具からカーケアまで、必要なものがすぐに手に入ります。
・プロの整備士が選ぶ信頼のECサイトで、月末締め請求書も対応しています。
・補助金活用も無料相談でき、工具・システムを補助金で購入できます。
・LINEからお問い合わせも可能。新規登録で1000円プレゼント中です!
● FINE PIECE デリバリー サイト
https://finepiece.delivery/
● LINE相談窓口(新規登録で1,000円プレゼント)
https://page.line.me/finepiece/
● 補助金活用相談窓口(業界最多の支援実績)
https://finepiece.delivery/page/hojokin
会社概要・お問い合わせ先
● ファインピース株式会社
・〒160-0022 東京都新宿区新宿5丁目15-14 302
・代表取締役:木下 寛士
・公式サイト:https://ja.finepiece.global/
・ECサイト:https://finepiece.delivery/
・フォーム窓口:https://ja.finepiece.global/form/
・LINE窓口:https://page.line.me/finepiece/
「ファインピースが目指すこと」
ファインピースは、名品=ファインピースを追求しつづける、”ものづくり日本”の匠の心と寄り添い、良質な製品やパーツを届ける始点から、人とクルマのファインな関係を生み出し、世界をより良くする起点をつくります。
・YouTube:https://www.youtube.com/c/finepiece/
・TikTok:https://www.tiktok.com/@finepiece/
・Facebook:https://www.facebook.com/FinePieceJP/
・Instagram:https://www.instagram.com/FinePieceJP/
・X:https://twitter.com/FinePieceJP/
カスタマークラウド(Lark公式パートナー/識学代理店)
国土交通省認定のDXツール「Lark」の公式パートナーであり、100万部突破の組織マネジメント理論「識学」の代理店です。
世界屈指のユニコーン企業が培った成長戦略と、独自に開発したAI/DX経営メソッドを融合し、企業の経営課題を包括的に解決するデジタル変革支援を提供しています。
経済産業省「DXセレクション」に選出された企業を含む200社以上への導入実績を誇り、実践的アプローチで顕著な成果を生み出しています。
会社概要:
・会社名:カスタマークラウド株式会社(CUSTOMER CLOUD CORP.)
・所在地:〒160-0022 東京都新宿区新宿5丁目15-14 FINE PIECE 302
・代表取締役:木下 寛士
・公式サイト:https://www.customercloudcorp.com/
企業理念:
・Mission:心揺さぶる体験を、すべての人に。
・Vision:世界を手に入れよう、1タップで。
・Value:私たちは、先進テクノロジーの社会実装の加速化と、コンピューテーショナルな変革を通して、人の能力と知性を高め、世界に貢献することを目指します。
主要製品・サービス:
● Lark
・チャット、メール、カレンダー、ビデオ会議、ドキュメント管理等を一元化
・Mac、Windows、iOS、Android対応の統合コラボレーションツール
詳細:https://www.customercloudcorp.com/lark
● 識学
・組織の無駄を排除し、継続的成長を促すマネジメント理論
・リソース最適化による組織改革支援
詳細:https://www.customercloudcorp.com/shikigaku
● ドットAIエージェント
・24時間365日稼働のデジタル労働力
・定型業務の自動化から意思決定支援まで対応
・Larkと連携したAXソリューション
詳細:https://www.customercloudcorp.com/ai
ドットAIエージェントは、24時間365日、制約のないデジタル労働力で生産性を革新する先端サービスです。最新AI技術を駆使し、定型業務の自動化からデータ活用による意思決定支援までを実現し、新時代の働き方を可能にします。また、Larkとの強力な連携により効率的なコラボレーションを促進し、AX(AIトランスフォーメーション)への移行を加速。ビジネスの成長を大きく後押しします。
代表略歴:木下 寛士(キノシタ ヒロシ)
・カスタマークラウド株式会社 代表取締役
・ファインピース株式会社 代表取締役
・他複数団体代表
生成AI時代のデジタル変革を専門とする経営コンサルタントであり、複数の事業を立ち上げてきたシリアルアントレプレナー。21歳でインドにて初の事業を立ち上げ、その後オートアライアンスグループ会社の代表を経て、カスタマークラウドやファインピースなど、複数の法人、団体を設立。豊富な経営経験を活かし、アドバイザリーボードやM&A後の事業再生においても数多くの成果を上げている。
Larkや識学などの公式パートナーとして、世界トップクラスのユニコーン企業が培った成長ノウハウを日本企業に届けるべく、経済産業省「DXセレクション」に選出された企業を含む200社以上に独自の「AI/DX経営メソッド」を提供。
現在は、AIガバナンスとイノベーション創出を両立する「AIエージェント革命」を推進し、日本企業のデジタル変革と競争力向上を目指して、年間50回以上の講演やコラム連載、「ReHacQ!」などへのメディア出演を通じて、最先端の組織変革(AX: AI Transformation)に関する知見を広く発信している。
● コラム連載・SNS
・コラム連載:https://note.com/hiroshikinoshita
・X(旧Twitter):https://x.com/kinoshita_ifr
セミナー・メディア情報
● セミナーへの参加こちら:https://aidx.peatix.com/
● メディア出演のご相談:https://www.customercloudcorp.com/lark#form
「会社行きたくないんですけど、リモートじゃダメすか?」田端信太郎 × 木下寛士
すべての画像
