数値解析アプリで伝熱学を視覚的に学べる! 『マルチフィジックス有限要素解析シリーズ 2 ことはじめ 加熱調理・食品加工における伝熱解析-数値解析アプリでできる食品物理の可視化-』発行
インプレスグループで理工学分野の専門書出版事業を手掛ける株式会社近代科学社は、2023年3月31日に、近代科学社Digitalレーベル(※)より、『マルチフィジックス有限要素解析シリーズ 2 ことはじめ 加熱調理・食品加工における伝熱解析 -数値解析アプリでできる食品物理の可視化-』(著者:村松 良樹・橋口 真宜・米 大海)を発行いたしました。
(※近代科学社Digitalとは : 近代科学社が著者とプロジェクト方式で協業する、デジタルを駆使したオンデマンド型の出版レーベルです、詳細はこちらもご覧ください https://www.kindaikagaku.co.jp/kdd/scheme/)
【シリーズ】マルチフィジックス有限要素解析シリーズ 第2巻
【書名】ことはじめ 加熱調理・食品加工における伝熱解析 -数値解析アプリでできる食品物理の可視化-
【著者】村松 良樹・橋口 真宜・米 大海
【仕様】A5判・並製・モノクロ(電子書籍フルカラー)・本文226頁
【印刷版基準価格】:2,700円(税抜)
【電子版基準価格】:2,700円(税抜)
【ISBN】978-4-7649- 6058-9 C3043
【商品URL】https://www.kindaikagaku.co.jp/book_list/detail/9784764960589/
●マルチフィジックス有限要素解析シリーズ
本シリーズでは、最先端の科学技術や教育に関するトピックをできるだけ分かりやすく解説するとともに、多様な分野においてマルチフィジックス解析ソフトウェアCOMSOL Multiphysics®がどのように利用されているかを紹介します。
●内容紹介
本書は、「伝熱学」に関する初学者向けのテキストとして構成・編集され、工学系ではなく、あまり数学や物理学を履修していない農学系や家政系の大学生および大学院生や食品企業に勤務していて”伝熱”に関わる部署に配属された若手社員、つまり、これからはじめて”伝熱学”を学ぼうとしている方を対象読者と考えて執筆されました。
通常“熱”は目に見えないため、伝熱学を学ぶ際に、例えば熱移動の具体的なイメージをつかみづらい、と感じている方も多いと思います。本書では、COMSOL社から販売されている汎用有限要素解析ソフトウェア“COMSOL Multiphysics®”を基に開発された“数値解析アプリ(CAEアプリ)”を各自の学習へ用いることを想定しています。この“アプリ”を使うことにより通常では目に見えない物理現象を可視化して捉えることができるため、対象とする物理現象の理解度向上や興味喚起を図るとともに、物理現象を捉える観察力や洞察力、直感力を高めることを期待しています。
本書の内容が少しでも皆様の学習や研究、業務のお役に立つことを願っています。
・各章のはじめに要点を設けるなど丁寧に伝熱学を解説しており、これから学ぶ人に最適です。
・数値解析アプリの使用方法について、詳述しています。
・数値解析アプリを用いて、伝熱学を直感的に理解できるような構成!
●著者紹介
村松 良樹
東京農業大学 教授
博士(生物産業学)
2000年東京農業大学生物産業学研究科生物産業学専攻博士後期課程修了。
同年より東京農業大学生物産業学部食品科学科助手,2013年東京農業大学地域環境科学部生産環境工学科准教授を経て,2017年4月より現職。
専門は食品工学(主に乾燥,伝熱,熱物性)。
橋口 真宜
計測エンジニアリングシステム株式会社主席研究員,技術士(機械部門),JSME計算力技術者国際上級アナリスト(熱流体),固体力学1級
米 大海
計測エンジニアリングシステム株式会社技術部部長,工学博士
●目次
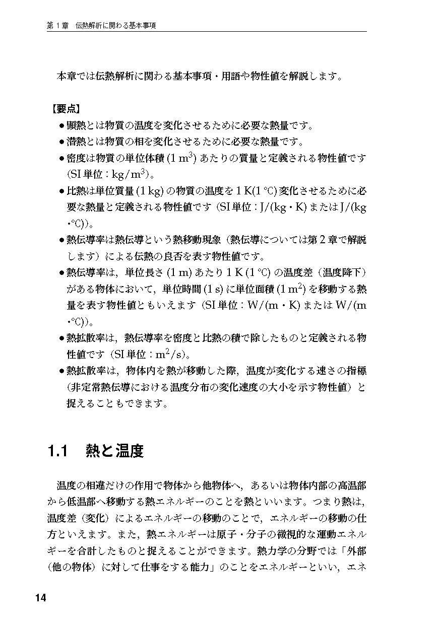
第1章 伝熱解析に関わる基本事項
1.1 熱と温度
1.2 顕熱と潜熱
1.3 主な物性値
1.4 定常伝熱と非定常伝熱
1.5 伝熱量と熱流束
第2章 熱伝導
2.1 1次元定常熱伝導
2.2 非定常熱伝導の基本式
第3章 熱伝達
3.1 自然対流と強制対流
3.2 ニュートンの冷却の法則
3.3 熱伝達係数
第4章 熱通過
4.1 平板および多層平板(1次元定常伝熱)
4.2 円管および多層円管(1次元定常伝熱)
4.3 熱通過率の実例
第5章 放射伝熱
5.1 熱放射の概念
5.2 熱放射の物理的性質
5.3 2物体間の放射による熱移動
第6章 数値解析事例-数値解析基礎とシングルフィジックス解析-
6.1 数値解析の基礎
6.2 ゆで加熱調理
6.3 間接焼き(熱板焼き)加熱調理
6.4 オーブン焼き加熱調理
6.5 加熱殺菌
第7章 数値解析事例-マルチフィジックス解析-
7.1 スチームコンベクションオーブン加熱
7.2 ジュール加熱(通電過熱)
7.3 マイクロ波加熱
7.4 凍結および解凍
付録A
A.1 数値解析に必要なもの
A.2 数値解析の新しい利用形態
A.3 物理モデルを開発する方法
A.4 アプリ化する方法
【近代科学社Digital】 https://www.kindaikagaku.co.jp/kdd/index.htm
近代科学社Digitalは、株式会社近代科学社が推進する21世紀型の理工系出版レーベルです。デジタルパワーを積極活用することで、オンデマンド型のスピーディで持続可能な出版モデルを提案します。
【株式会社 近代科学社】 https://www.kindaikagaku.co.jp/
株式会社近代科学社(本社:東京都千代田区、代表取締役社長:大塚浩昭)は、1959年創立。
数学・数理科学・情報科学・情報工学を基軸とする学術専門書や、理工学系の大学向け教科書等、理工学専門分野を広くカバーする出版事業を展開しています。自然科学の基礎的な知識に留まらず、その高度な活用が要求される現代のニーズに応えるべく、古典から最新の学際分野まで幅広く扱っています。また、主要学会・協会や著名研究機関と連携し、世界標準となる学問レベルを追求しています。
【インプレスグループ】 https://www.impressholdings.com/
株式会社インプレスホールディングス(本社:東京都千代田区、代表取締役:松本大輔、証券コード:東証スタンダード市場9479)を持株会社とするメディアグループ。「IT」「音楽」「デザイン」「山岳・自然」「航空・鉄道」「モバイルサービス」「学術・理工学」を主要テーマに専門性の高いメディア&サービスおよびソリューション事業を展開しています。さらに、コンテンツビジネスのプラットフォーム開発・運営も手がけています。
【お問い合わせ先】
株式会社近代科学社
TEL:03-6837-4828
電子メール: kdd-qa@kindaikagaku.co.jp
(※近代科学社Digitalとは : 近代科学社が著者とプロジェクト方式で協業する、デジタルを駆使したオンデマンド型の出版レーベルです、詳細はこちらもご覧ください https://www.kindaikagaku.co.jp/kdd/scheme/)

【シリーズ】マルチフィジックス有限要素解析シリーズ 第2巻
【書名】ことはじめ 加熱調理・食品加工における伝熱解析 -数値解析アプリでできる食品物理の可視化-
【著者】村松 良樹・橋口 真宜・米 大海
【仕様】A5判・並製・モノクロ(電子書籍フルカラー)・本文226頁
【印刷版基準価格】:2,700円(税抜)
【電子版基準価格】:2,700円(税抜)
【ISBN】978-4-7649- 6058-9 C3043
【商品URL】https://www.kindaikagaku.co.jp/book_list/detail/9784764960589/
●マルチフィジックス有限要素解析シリーズ
本シリーズでは、最先端の科学技術や教育に関するトピックをできるだけ分かりやすく解説するとともに、多様な分野においてマルチフィジックス解析ソフトウェアCOMSOL Multiphysics®がどのように利用されているかを紹介します。
●内容紹介
本書は、「伝熱学」に関する初学者向けのテキストとして構成・編集され、工学系ではなく、あまり数学や物理学を履修していない農学系や家政系の大学生および大学院生や食品企業に勤務していて”伝熱”に関わる部署に配属された若手社員、つまり、これからはじめて”伝熱学”を学ぼうとしている方を対象読者と考えて執筆されました。
通常“熱”は目に見えないため、伝熱学を学ぶ際に、例えば熱移動の具体的なイメージをつかみづらい、と感じている方も多いと思います。本書では、COMSOL社から販売されている汎用有限要素解析ソフトウェア“COMSOL Multiphysics®”を基に開発された“数値解析アプリ(CAEアプリ)”を各自の学習へ用いることを想定しています。この“アプリ”を使うことにより通常では目に見えない物理現象を可視化して捉えることができるため、対象とする物理現象の理解度向上や興味喚起を図るとともに、物理現象を捉える観察力や洞察力、直感力を高めることを期待しています。
本書の内容が少しでも皆様の学習や研究、業務のお役に立つことを願っています。
・各章のはじめに要点を設けるなど丁寧に伝熱学を解説しており、これから学ぶ人に最適です。

・数値解析アプリの使用方法について、詳述しています。

・数値解析アプリを用いて、伝熱学を直感的に理解できるような構成!


●著者紹介
村松 良樹
東京農業大学 教授
博士(生物産業学)
2000年東京農業大学生物産業学研究科生物産業学専攻博士後期課程修了。
同年より東京農業大学生物産業学部食品科学科助手,2013年東京農業大学地域環境科学部生産環境工学科准教授を経て,2017年4月より現職。
専門は食品工学(主に乾燥,伝熱,熱物性)。
橋口 真宜
計測エンジニアリングシステム株式会社主席研究員,技術士(機械部門),JSME計算力技術者国際上級アナリスト(熱流体),固体力学1級
米 大海
計測エンジニアリングシステム株式会社技術部部長,工学博士
●目次
第1章 伝熱解析に関わる基本事項
1.1 熱と温度
1.2 顕熱と潜熱
1.3 主な物性値
1.4 定常伝熱と非定常伝熱
1.5 伝熱量と熱流束
第2章 熱伝導
2.1 1次元定常熱伝導
2.2 非定常熱伝導の基本式
第3章 熱伝達
3.1 自然対流と強制対流
3.2 ニュートンの冷却の法則
3.3 熱伝達係数
第4章 熱通過
4.1 平板および多層平板(1次元定常伝熱)
4.2 円管および多層円管(1次元定常伝熱)
4.3 熱通過率の実例
第5章 放射伝熱
5.1 熱放射の概念
5.2 熱放射の物理的性質
5.3 2物体間の放射による熱移動
第6章 数値解析事例-数値解析基礎とシングルフィジックス解析-
6.1 数値解析の基礎
6.2 ゆで加熱調理
6.3 間接焼き(熱板焼き)加熱調理
6.4 オーブン焼き加熱調理
6.5 加熱殺菌
第7章 数値解析事例-マルチフィジックス解析-
7.1 スチームコンベクションオーブン加熱
7.2 ジュール加熱(通電過熱)
7.3 マイクロ波加熱
7.4 凍結および解凍
付録A
A.1 数値解析に必要なもの
A.2 数値解析の新しい利用形態
A.3 物理モデルを開発する方法
A.4 アプリ化する方法
【近代科学社Digital】 https://www.kindaikagaku.co.jp/kdd/index.htm
近代科学社Digitalは、株式会社近代科学社が推進する21世紀型の理工系出版レーベルです。デジタルパワーを積極活用することで、オンデマンド型のスピーディで持続可能な出版モデルを提案します。
【株式会社 近代科学社】 https://www.kindaikagaku.co.jp/
株式会社近代科学社(本社:東京都千代田区、代表取締役社長:大塚浩昭)は、1959年創立。
数学・数理科学・情報科学・情報工学を基軸とする学術専門書や、理工学系の大学向け教科書等、理工学専門分野を広くカバーする出版事業を展開しています。自然科学の基礎的な知識に留まらず、その高度な活用が要求される現代のニーズに応えるべく、古典から最新の学際分野まで幅広く扱っています。また、主要学会・協会や著名研究機関と連携し、世界標準となる学問レベルを追求しています。
【インプレスグループ】 https://www.impressholdings.com/
株式会社インプレスホールディングス(本社:東京都千代田区、代表取締役:松本大輔、証券コード:東証スタンダード市場9479)を持株会社とするメディアグループ。「IT」「音楽」「デザイン」「山岳・自然」「航空・鉄道」「モバイルサービス」「学術・理工学」を主要テーマに専門性の高いメディア&サービスおよびソリューション事業を展開しています。さらに、コンテンツビジネスのプラットフォーム開発・運営も手がけています。
【お問い合わせ先】
株式会社近代科学社
TEL:03-6837-4828
電子メール: kdd-qa@kindaikagaku.co.jp
すべての画像
