全国に、こんなにたくさん!「どん詰まり」の駅!おとなの鉄学007『盲腸線データブック』を発刊
インプレスグループで鉄道・旅・歴史メディア事業を展開する株式会社天夢人(本社:東京都千代田区、代表取締役社長:藤岡 功)は、2023年11月17日に、おとなの鉄学007『盲腸線データブック』(池口英司・著)を刊行いたしました。

行き止まり路線の趣を楽しむ
「盲腸線」とは、終点が他の鉄道と接続していない路線のことです。鉄道用語として正式に使用されているわけではありませんが、鉄道趣味の世界ではすっかり定着した感のある言葉です。たとえば山中に線路が行き止まりになっているような路線は、いかにも「盲腸線」のイメージですが、実際には大都会にも多く存在します。「他社への乗り入れ計画が二転三転して盲腸線になった」など、ちょっと訳アリな背景を知れば、ローカル線の終着駅とは一味違った趣を感じることもできます。本書は、各路線の軌間・動力方式・起点・終点・開通年月日・概略を掲載した、盲腸線の魅力をデータで楽しめる一冊です。
【紙面サンプル】

口絵ページでは、盲腸線の列車や駅をカラー写真で紹介

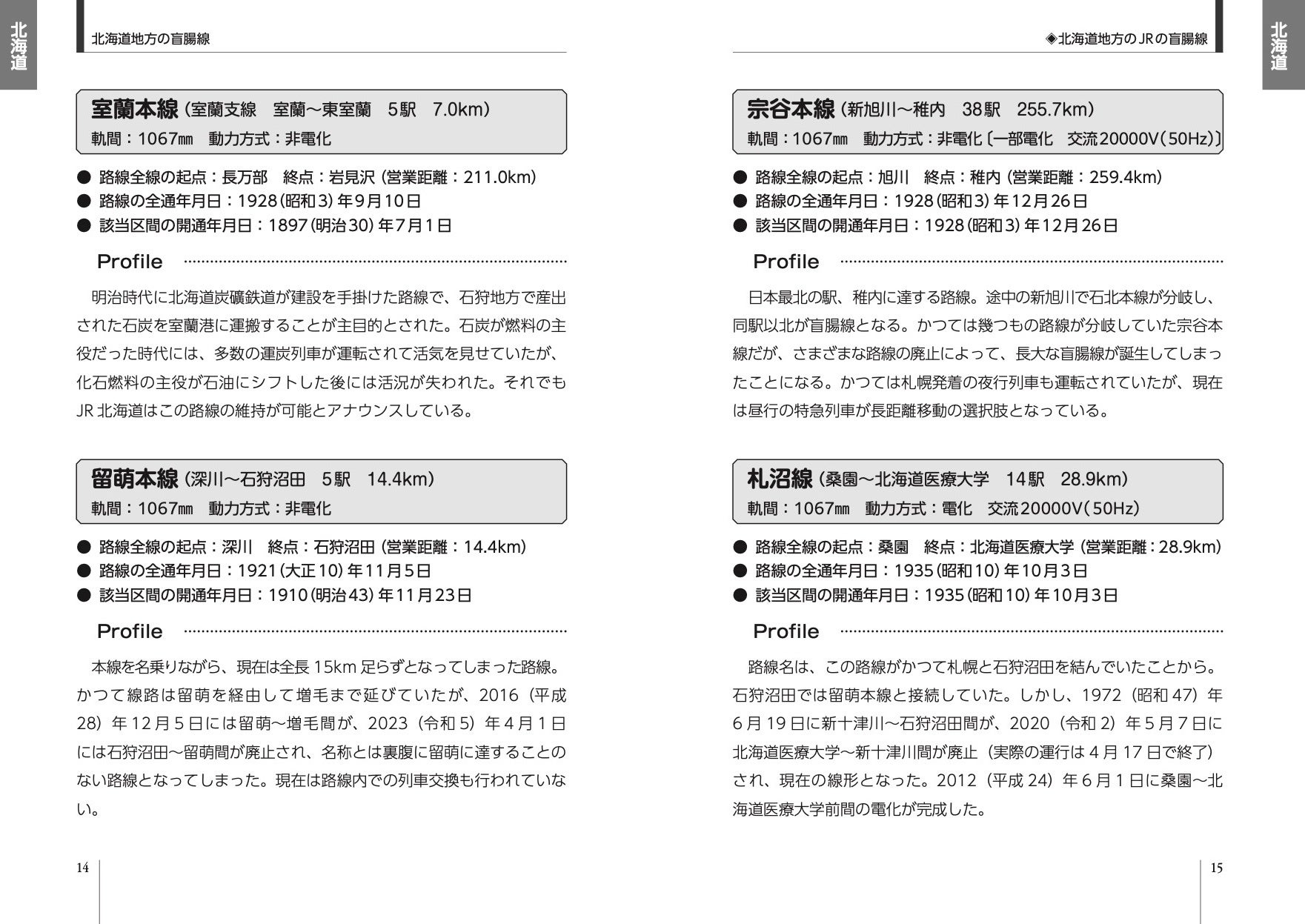
エリアごとに「JR線」「私鉄・三セク等」に分けて盲腸線データを掲載

路線図から盲腸線を探せる「索引マップ」も掲載
【目次】
〈北海道地方〉
・JRの盲腸線
函館本線/根室本線/千歳線/室蘭本線/留萌本線/宗谷本線/札沼線/日高本線
・私鉄、第三セクター鉄道、公営交通の盲腸線
札幌市営地下鉄 南北線/東西線/東豊線
〈東北地方〉
・JRの盲腸線
大湊線/津軽線/男鹿線/石巻線/左沢線/東北本線 利府線
・私鉄、第三セクター鉄道、公営交通の盲腸線
津軽鉄道 津軽鉄道線/弘南鉄道 弘南線・大鰐線/由利高原鉄道 鳥海山ろく線/山形鉄道フラワー長井線/仙台空港鉄道 仙台空港線/仙台市営地下鉄 南北線・東西線/福島交通飯坂線
〈関東地方〉
・JRの盲腸線
日光線/信越本線/水郡線支線/烏山線/吾妻線/久留里線/青梅線/五日市線/鶴見線/横須賀線
・私鉄、第三セクター鉄道、公営交通の盲腸線
東武鉄道 日光線・宇都宮線・大師線・佐野線・小泉線支線/わたらせ渓谷鐵道 わたらせ渓谷線/上信電鉄 上信線/上毛電気鉄道 上毛線/真岡鐵道 真岡線/関東鉄道 竜ケ崎線/ひたちなか海浜鉄道 湊線/秩父鉄道 秩父本線/銚子電気鉄道 銚子電気鉄道線/流鉄 流山線/芝山鉄道 芝山鉄道線/埼玉高速鉄道 埼玉高速鉄道線/首都圏新都市鉄道 常磐新線/西武鉄道 新宿線・西武園線・多摩湖線・豊島線・狭山線・多摩川線/京成電鉄 本線・金町線・千原線/京王電鉄・高尾線・競馬場線・動物園線/東急電鉄 こどもの国線/横浜高速鉄道 みなとみらい線/京浜急行電鉄 本線・久里浜線・逗子線・空港線・大師線/東京地下鉄 丸ノ内分岐線・千代田線北綾瀬支線/小田急電鉄 江ノ島線・多摩線/東京都営地下鉄 浅草線・三田線・大江戸線/箱根登山鉄道 鉄道線/伊豆箱根鉄道 大雄山線
〈中部地方〉
・JRの盲腸線
上越新幹線 支線/弥彦線/氷見線/城端線/越美北線/東海道本線 美濃赤坂線/武豊線/名松線
・私鉄、第三セクター鉄道、公営交通の盲腸線
長野電鉄 長野線/上田電鉄 別所線/アルピコ交通 上高地線/万葉線 新湊港線/黒部峡谷鉄道 本線/富山地方鉄道 立山線・富山港線/のと鉄道 七尾線/北陸鉄道 石川線・浅野川線/福井鉄道 福武線支線/伊豆箱根鉄道 駿豆線/富士山麓電気鉄道 富士急行線/伊豆急行 伊豆急行線/岳南電車 岳南鉄道線/静岡鉄道 静岡清水線/大井川鐵道 井川線/遠州鉄道 鉄道線/豊橋鉄道 渥美線/名古屋臨海高速鉄道 西名古屋港線/名古屋鉄道 空港線・三河線・築港線・河和線・知多新線・瀬戸線・広見線・尾西線/名古屋市営地下鉄 東山線・名港線・桜通線/近畿日本鉄道 湯の山線・鈴鹿線・志摩線/三岐鉄道 三岐線・北勢線/四日市あすなろう鉄道 内部線・八王子線/養老鉄道 養老線/樽見鉄道 樽見線/明知鉄道 明知線/長良川鉄道 越美南線/えちぜん鉄道 勝山永平寺線・三国芦原線
〈近畿地方〉
・JRの盲腸線
山陽本線 和田岬線/桜島線
・私鉄、第三セクター鉄道、公営交通の盲腸線
近江鉄道 多賀線/信楽高原鐵道 信楽線/叡山電鉄 叡山本線・鞍馬線/京都市交通局 烏丸線・東西線/嵯峨野観光鉄道 嵯峨野観光線/近畿日本鉄道 けいはんな線・近鉄奈良線・信貴線・田原本線・御所線・吉野線/大阪高速電気軌道 谷町線・四つ橋線・中央線・千日前線・長堀鶴見緑地線・今里筋線/北大阪急行電鉄 南北線/京阪電気鉄道 中之島線・交野線・宇治線/阪急電鉄 京都本線・嵐山線・千里線・伊丹線・箕面線・甲陽線/能勢電鉄 妙見線・日生線/南海電気鉄道 高野線・高師浜線・多奈川線・加太線・和歌山港線/泉北高速鉄道 泉北高速線/水間鉄道 水間線/紀州鉄道 紀州鉄道線/和歌山電鐵 貴志川線/神戸市交通局 西神線・海岸線/山陽電気鉄道 本線・網干線/神戸電鉄 有馬線・公園都市線/北条鉄道 北条線
〈中国地方〉
・JRの盲腸線
境線/可部線/小野田線 本山支線/山陰本線 仙崎支線
・私鉄、第三セクター鉄道、公営交通の盲腸線
水島臨海鉄道 水島本線/一畑電車 北松江線・大社線/広島電鉄 宮島線/若桜鉄道 若桜線/錦川鉄道 錦川清流線
〈四国地方〉
・JRの盲腸線
予讃線/鳴門線
・私鉄、第三セクター鉄道、公営交通の盲腸線
高松琴平電気鉄道 琴平線・志度線・長尾線/伊予鉄道 高浜線・横河原線・郡中線/土佐くろしお鉄道 宿毛線・阿佐線/阿佐海岸鉄道 阿佐東線
〈九州地方〉
・JRの盲腸線
博多南線/鹿児島本線/筑豊本線/香椎線/唐津線/日田彦山線/三角線/指宿枕崎線/日南線/宮崎空港線
・私鉄、第三セクター鉄道、公営交通の盲腸線
福岡市交通局 空港線・七隈線/西日本鉄道 天神大牟田線・貝塚線・大宰府線・甘木線/筑豊電気鉄道 筑豊電気鉄道線/甘木鉄道 甘木線/平成筑豊鉄道 門司港レトロ観光線/島原鉄道 島原鉄道線/熊本電気鉄道 菊池線・藤崎線/南阿蘇鉄道 高森線/くま川鉄道 湯前線
【著者紹介】
池口 英司(いけぐち えいじ)
1956(昭和31)年東京都生まれ。鉄道ライター、カメラマン。日本大学藝術学部写真学科卒業後、出版社勤務を経て独立。著書に旅鉄ガイド『鉄道ミュージアムガイド』(天夢人)、交通新聞社新書『鉄道趣味人の世界』などがあるほか、鉄道雑誌などに寄稿多数
【おとなの鉄学シリーズ】

「おとなの鉄学」は、さまざまな視点から鉄道を考え、鉄道趣味を豊かにするシリーズです。
【書誌情報】
書名:おとなの鉄学007『盲腸線データブック』
仕様:A5判 168ページ
定価:1,980円(本体1,800円+税10%)
発売日:2023年11月17日
全国書店、オンライン書店のAmazonなどで発売中。
https://amzn.to/468DEC2
【株式会社天夢人】 https://www.temjin-g.co.jp/
2007年設立。隔月刊雑誌『旅と鉄道(奇数月21日発売)』をはじめとする、鉄道・旅・歴史・民俗・カルチャーをテーマとした雑誌や書籍を発行し、人生を豊かにするための情報を発信しています。
【インプレスグループ】 https://www.impressholdings.com/
株式会社インプレスホールディングス(本社:東京都千代田区、代表取締役:松本大輔、証券コード:東証スタンダード市場9479)を持株会社とするメディアグループ。「IT」「音楽」「デザイン」「山岳・自然」「航空・鉄道」「モバイルサービス」「学術・理工学」を主要テーマに専門性の高いメディア&サービスおよびソリューション事業を展開しています。さらに、コンテンツビジネスのプラットフォーム開発・運営も手がけています。
以上
【本件に関するお問合せ先】
株式会社天夢人 担当:揚野
Tel: 03-6837-4680 / E-mail: info@temjin-g.co.jp
URL:https://www.temjin-g.co.jp/
すべての画像
- 種類
- 商品サービス
- ビジネスカテゴリ
- 雑誌・本・出版物
- キーワード
- おとなの鉄学シリーズ鉄道盲腸線
- ダウンロード
