M&Aのプロセスを変える業界初のサービス「M&A検診」リリース
売り手も買い手も、巨額の仲介手数料がゼロ円!
弊社は現在、約2,500社のM&A意向の高い買い手企業データベースを保有しております。
「M&A検診」は、担当者が売り手企業の「匿名情報シート」を作成し、買い手企業データベース登録企業に対し「人力」で1件1件買収意向を確認し、関心あると回答した買い手企業候補の「実名」をご相談いただいた売り手様にご紹介いたします。
なお、弊社がご紹介した買い手企業とM&Aが成立したとしても、着手金・中間金はもちろんのこと成功報酬すら一切かかりません。売り手も買い手企業も完全無料です。
日本国内でM&A仲介サービスを提供している企業において同様のサービス提供はなく、業界初のサービスとなっております。(自社調べ(2023年8月現在))
サービスサイトURL
https://ma-bazaar.co.jp/kenshin

「M&A検診」は「今すぐM&Aはしないけど、もしM&Aしたら買い手がつきそうかどうかは知りたい」や「今、検討中の買い手以外に買い手がつきそうかどうか確認したい」という売り手様の悩みにお応え可能です。
また、同時に「良い買収案件情報が回って来ない」「買収完了していないのに中間金は払いたくない」「自社の買収ニーズを売り手やアドバイザーに伝えたい」「そもそも仲介会社の手数料は高すぎる」という買い手企業の悩みにも応えられます。
M&A検診の特徴
売り手様の買い手が実名で分かる
M&A検診は売り手様の買い手候補を実名で複数社、売り手様へご紹介いたします。
当社担当者が、買い手候補になりそうな買い手に対して御社の匿名情報を1社1社打診し、買収意向の有無をお調べいたします。「もしM&Aしたら当社の買い手になるのはどこだろう?」と相談したい売り手様にもピッタリです。
完全無料でM&A相手をご紹介
M&A検診は完全無料のサービスです。
当社が紹介した買い手候補とM&Aが成立した場合でも、着手金や中間金だけでなく成功報酬すら発生しません。仲介手数料が一切発生しないので、手取り額が数千万~億円単位で増えます。
なお、M&A検診は買い手候補からも一切費用をいただいておりません。
仲介契約も専任契約も不要
M&A検診は売り手候補と仲介契約や専任契約を締結しません。
そのため、弊社以外の仲介会社等と並行して利用できる「買い手探しツール」としてご利用いただけます。「今検討しているM&Aアドバイザーが、本当にベストな買い手を連れてきてくれるのだろうか?」とご不安になられる売り手様にもピッタリです。
M&A検診の仕組み
①事前に買い手企業から「買収ニーズ」と「実名開示許可」を集めてあります
1
②売り手より「買い手候補」の紹介依頼を受ける
2
③買い手企業に匿名企業情報を提供し買収意向を確認
3
④売り手に複数の「買い手候補」を「実名」で紹介する
4
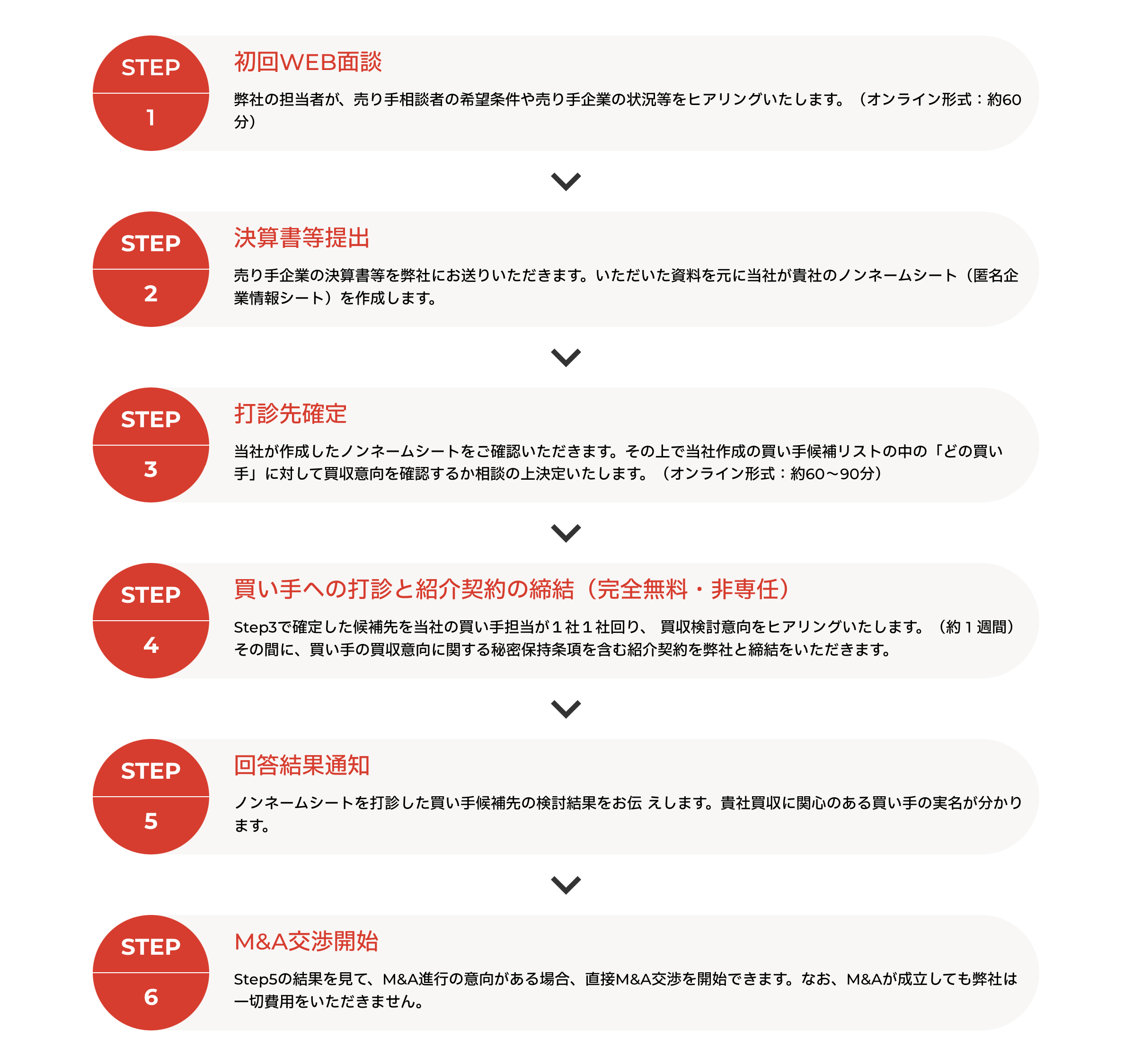
ご利用の流れ
ご利用の流れ
他のM&Aサービスとの比較
M&A検診は仲介会社やM&Aプラットフォームではなく、全く新しいサービスです。
そのため、同様のサービスを提供する事業者はありません。
(日本国内でM&A仲介サービスを提供している企業において。自社調べ(2023年8月現在))
他のM&Aサービスとの比較
サービス立ち上げの背景
ここ10年で事業承継やベンチャー企業のEXITとして、中小企業の間でもM&Aに対する認知が広まりました。
M&Aの成約件数は年々増加の一途をたどっており、M&Aを身売りと捉える経営者の数もずいぶんと減りました。
しかし、売り手経営者が自社にとってベストな相手先を探索する手段に大きな変化はありません。
10年前と同じように、売り手か買い手あるいはその両方が、多額の手数料支払い、情報漏洩リスクを抱えながら、M&AアドバイザーやM&Aプラットフォームを利用してM&Aの相手先を探しています。
この状況を変えていくためには新しい枠組みのサービスが必要だと考え、本サービスを立ち上げました。
代表取締役:西村 淳
代表取締役:西村 淳
代表取締役プロフィール
1987年生まれ 関西学院大学出身。大学時代はアメリカンフットボール部に所属。
新卒で野村證券に入社。営業部門に配属され、中小企業経営者の事業承継問題や中小企業オーナーの「心の機微」を熟知する。その後、在職中に公認会計士試験に合格。
会計知識を活かし、大企業向けにM&A アドバイザリー業務( FA 業務)を提供。複数のプロジェクトに従事した。
業務をする中で、中小M&A の「不公正」に憤りを感じ、これを解消するべく退職。
2023年1月に株式会社M&Aバザール を創業。
多くの買手企業とのコネクションを有する。
会社概要
株式会社M&Aバザール
M&Aに、もっと「出会い」を。
M&Aに、もっと「出会い」を。
中小企業のM&Aは成約率が30%程度と言われています。70%は不成立に終わるため、売り手も買い手もM&Aアドバイザーにも余分な負荷がかかっております。
当社は、たくさんの「出会い」を作ることで、成約率を高めたいと考えております。
代表取締役:西村 淳
住所:東京都中央区日本橋兜町5−1 兜町第1平和ビル 3階
設立:2023年1月18日
プレスリリースに関するお問い合わせ
pr@ma-bazaar.co.jp
TEL : 03-4446-2010
このプレスリリースには、メディア関係者向けの情報があります
メディアユーザー登録を行うと、企業担当者の連絡先や、イベント・記者会見の情報など様々な特記情報を閲覧できます。※内容はプレスリリースにより異なります。
すべての画像
