「イーストスプリング・インド・コア株式ファンド(愛称︓+αインド)」 運⽤管理費⽤(信託報酬等)引き下げのお知らせ
国内インド株式アクティブファンドにおける最低コストを実現
イーストスプリング・インベストメンツ株式会社(東京都千代⽥区、代表取締役社⻑ 佐藤輝幸)は、「イーストスプリング・インド・コア株式ファンド(愛称︓+αインド(プラスアルファインド))」につき、受益者の皆様の利便性向上を目的として、運⽤管理費⽤(信託報酬等)を引き下げることを決定しました。本変更は信託約款の⼀部変更を伴うもので、2026年4月24日より適⽤される予定です。
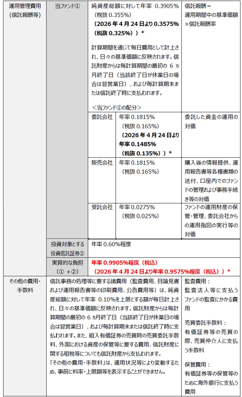
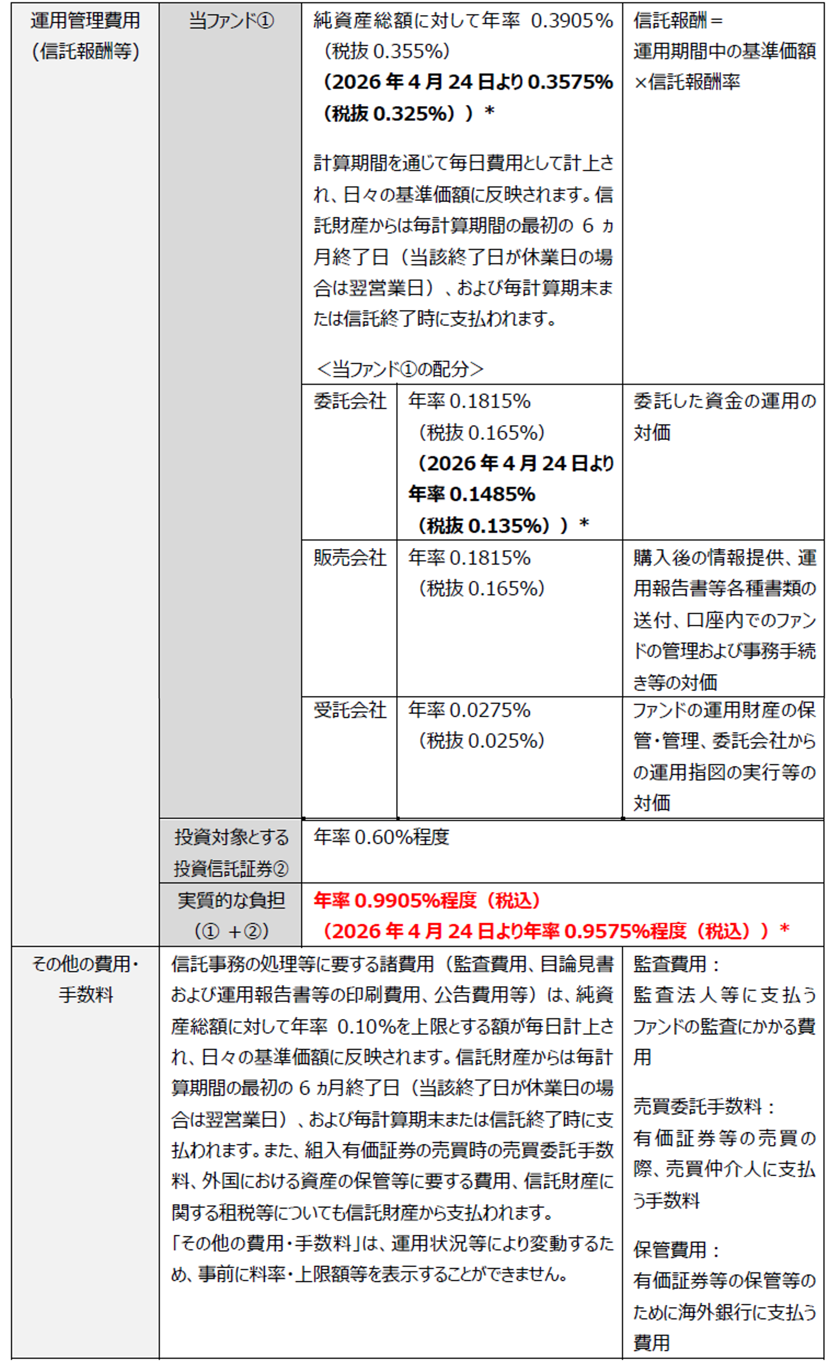
今回の変更により、同ファンドの運⽤管理費⽤(信託報酬等)は年率0.9905%程度(税込)から年率0.9575%程度(税込)へ引き下げられます。これにより、国内で設定されているインド株式ファンド(アクティブ型)の中で、最も低い運⽤管理費⽤となる⾒込みです(2026年3月18日時点、当社調べ*)。
当社は、成⻑が期待されるインド株式市場への⻑期投資機会を、より低コストで提供することが、投資家の皆様の中⻑期的な資産形成に資すると考えております。今後も運⽤品質の維持・向上とともに、商品性の改善に継続的に取り組んでまいります。
運⽤管理費⽤(信託報酬等)の概要
・ 変更前︓年率0.9905%程度(税込)
・ 変更後︓年率0.9575%程度(税込)
・ 約款変更適⽤日︓2026年4月24日
*投資信託協会「投信総合検索ライブラリー」で、投資対象資産︓株式、インデックスファンド区分︓インデックス ファンドを除く、ETF 区分︓ETF を除く、キーワード︓「インド」または「印度」で抽出し、主要投資対象をインド株式とするファンドのうち、指数連動型、レバレッジ型、設定前のファンドを除外した44ファンドで比較。2026年3月18日時点。ただし、最も低い運⽤管理費⽤はあくまでも調査時点のものであり、将来にわたって最も低い運⽤管理費⽤を⽰唆・保証するものではありません。
【投資リスク】
基準価額の変動要因
投資信託は預貯⾦とは異なります。
当ファンドは、投資信託証券への投資を通じて主に値動きのある有価証券に投資するため、当ファンドの基準価額は投資する有価証券等の値動きによる影響を受け、変動します。また、外貨建資産に投資しますので、為替変動リスクもあります。したがって、当ファンドは投資元本が保証されているものではなく、基準価額の下落により損失を被り、投資元本を割込むことがあります。当ファンドの運⽤による損益は、すべて投資者のみなさまに帰属します。

その他の留意点
-
当ファンドのお取引に関しては、⾦融商品取引法第37条の6の規定(いわゆるクーリング・オフ)の適⽤はありません。
-
⼤量の解約が発⽣し短期間で解約資⾦を⼿当てする必要が⽣じた場合や主たる取引市場において市場環境が急変した場合等に、⼀時的に組⼊資産の流動性が低下し、市場実勢から期待できる価格で取引できないリスクや取引量が限られてしまうリスクがあります。これにより、基準価額にマイナスの影響を及ぼす可能性や、換⾦申込みの受付けが中⽌となる可能性、換⾦代⾦のお⽀払いが遅延する可能性があります。
-
⾦融商品取引所における取引の停⽌、外国為替取引の停⽌その他やむを得ない事情(流動性の極端な減少等)があるときは、購⼊・換⾦のお申込みの受付けを中⽌することおよびすでに受付けたお申込みの受付けを取消すことがあります。
-
分配⾦は計算期間中に発⽣した収益(経費控除後の配当等収益および売買益(評価益を含みます。))を超えて⽀払われる場合があるため、分配⾦の⽔準は必ずしも計算期間におけるファンドの収益率を⽰すものではありません。分配⾦はファンドの純資産から⽀払われますので、分配⾦⽀払い後は純資産が減少し、基準価額が下落する要因となります。投資者のファンドの購⼊価額によっては、⽀払われた分配⾦の⼀部または全部が、実質的には元本の⼀部払戻しに相当する場合があります。ファンド購⼊後の運⽤状況により、分配⾦額より基準価額の値上りが小さかった場合も同様です。
-
インドの株式には、外国投資家の保有比率の制限があります。したがって、外国投資家の保有比率の状況によっては 運⽤上の制約を受ける場合があります。なお、インドの制度等は変更される場合があります。
【ファンドの費⽤について】
投資者が直接的に負担する費⽤

投資者が信託財産で間接的に負担する費⽤
(約款変更に伴う運⽤管理費⽤の変更箇所は「*」を記載しています。)

【イーストスプリング・インベストメンツについて】
イーストスプリング・インベストメンツは、1848年設⽴以来175年以上にわたり⾦融サービスを提
供している英国プルーデンシャル・グループの資産運⽤会社です。
イーストスプリング・インベストメンツは約2,780億米ドル(約43兆円、2025年12月末現在、1米ドル=156.66円)の運⽤資産を有する資産運⽤会社です。
イーストスプリング・インベストメンツは日本をはじめシンガポール、中国、香港、インド、インドネシア、マレーシア、タイ、台湾、ベトナム、ルクセンブルグ、米国の12のマーケットで資産運⽤事業を展開しています。
イーストスプリング・インベストメンツは、国際連合から⽀持を受ける責任投資原則(PRI)の署名機関として、投資責任原則に基づくESGを投資決定プロセスに導⼊することに取り組んでいます。
【最終親会社について】
英国プルーデンシャル社は、イーストスプリング・インベストメンツ株式会社の最終親会社です。最終親会社およびそのグループ会社は主に米国で事業を展開しているプルデンシャル・ファイナンシャル社、および英国のM&G社の子会社であるプルーデンシャル・アシュアランス社とは関係がありません。イーストスプリング・インベストメンツの最終親会社は、175年以上の歴史を有し、アジア・アフリカ地域を中心に業務を展開しています。ロンドン、ニューヨーク、香港、シンガポールの証券取引所に上場しています。
【イーストスプリング・インベストメンツ株式会社 会社概要】

|
◆ 設立: ◆ 資本金: ◆ 住所: ◆ 登録番号: ◆ 加入協会: ◆ ホームページ: ◆ 運用資産残高: |
1999年12月 6億4,950万円 東京都千代田区丸の内2-6-1 丸の内パークビルディング 金融商品取引業者 関東財務局長(金商)第379号 一般社団法人投資信託協会、一般社団法人日本投資顧問業協会 約8,955億円(2025年12月末日時点) |
【本ニュースリリースに関して】
※当資料は、⾦融商品取引法に基づく開⽰資料ではありません。
※当資料は、投資勧誘を目的とするものではありません。
このプレスリリースには、メディア関係者向けの情報があります
メディアユーザー登録を行うと、企業担当者の連絡先や、イベント・記者会見の情報など様々な特記情報を閲覧できます。※内容はプレスリリースにより異なります。
すべての画像
- 種類
- 商品サービス
- ビジネスカテゴリ
- 証券・FX・投資信託
- ダウンロード
