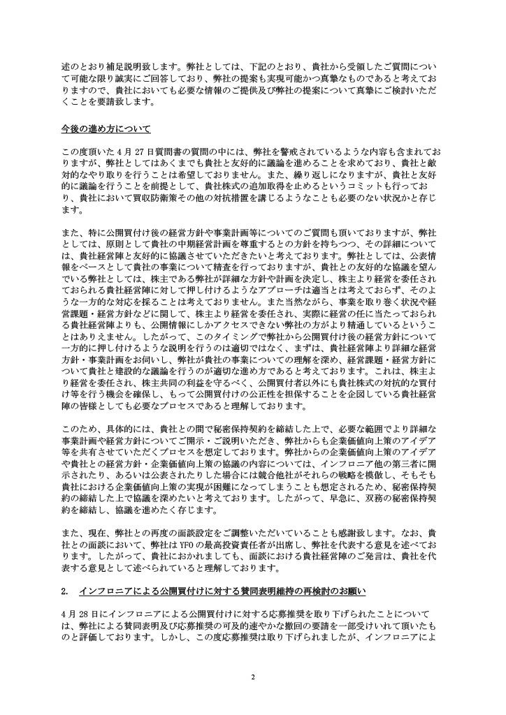
東洋建設への長期的な企業価値向上に向けた対話状況について
任天堂創業家一族である山内家を背景に持つファミリーオフィス、Yamauchi-No.10 Family Office(以下、「弊社」といいます。)は、永続的な社会への貢献を目指し、フィランソロピー事業、インキュベーション事業と同時に、投資事業を営んでおり、そうした投資事業の一環として、上場企業への長期的な投資を行っております。
2022年4月18日付けの弊社プレスリリース「東洋建設の長期的な企業価値向上に向けた対話の申し出について」において、弊社の投資会社は東洋建設株式会社(以下、「東洋建設」といいます。)の株式を取得・保有しており、弊社より東洋建設に対して同社の企業価値向上に向けて対話の申し出を行った旨をお知らせいたしました。その後の対話の経過及び現在の状況について、以下のとおりお知らせいたします。なお、面談における東洋建設からの回答を含む詳細なやり取りについては、弊社からの記載は控えさせていただきます。
2022年4月18日付けの弊社プレスリリース「東洋建設の長期的な企業価値向上に向けた対話の申し出について」において、弊社の投資会社は東洋建設株式会社(以下、「東洋建設」といいます。)の株式を取得・保有しており、弊社より東洋建設に対して同社の企業価値向上に向けて対話の申し出を行った旨をお知らせいたしました。その後の対話の経過及び現在の状況について、以下のとおりお知らせいたします。なお、面談における東洋建設からの回答を含む詳細なやり取りについては、弊社からの記載は控えさせていただきます。
l 4月22日までの東洋建設との対話及び書簡のやり取りにつきましては、同日に東洋建設より公表されているとおりですが、その後、4月27日に東洋建設と1回目の面談を行い、弊社としての考え及び東洋建設としてのお考えについて対話を行いました。
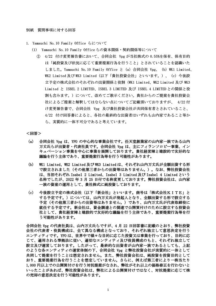
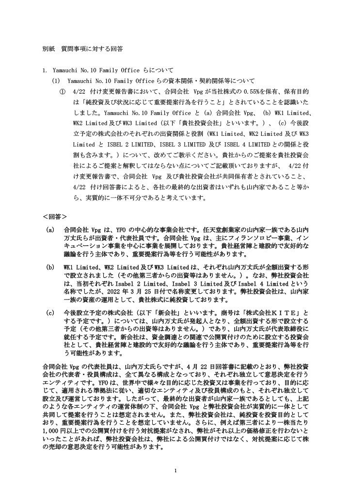
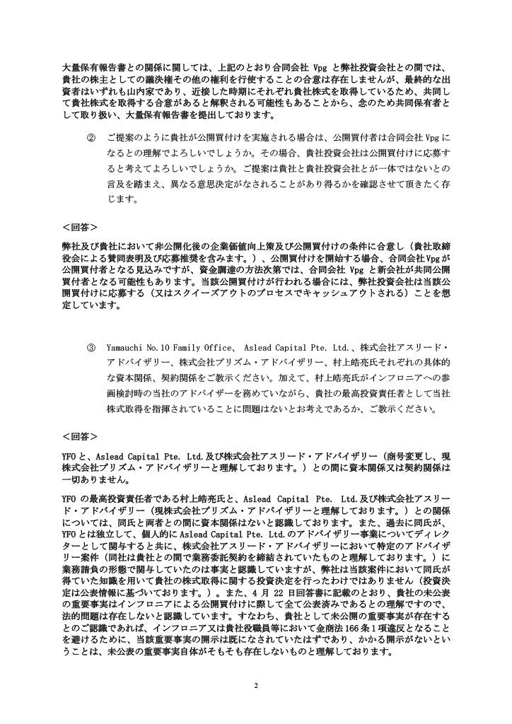
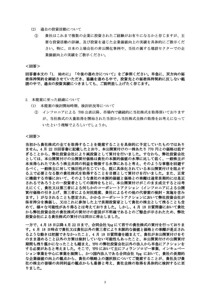
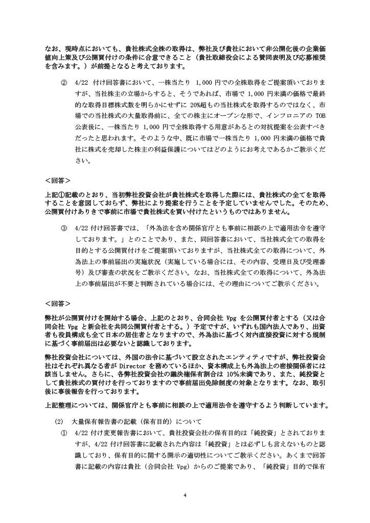
l また、同日付で、東洋建設より弊社および弊社投資会社に関する質問事項を受領致しました。当該質問事項に対しては、5月10日に、別紙1の回答書とおり、弊社より真摯に回答を行っております。当該回答書では、質問事項に含まれていた、弊社、弊社の事業会社である合同会社Vpg、弊社投資会社であるWK1 Limited, WK2 Limited及びWK3 Limitedの詳細、弊社の最高投資責任者が過去に東洋建設が採用していたアドバイザリー企業に弊社とは関係なく個人的に関与していたこと、弊社投資会社の外為法の遵守状況及び大量保有報告書の取り扱いのご説明等について誠実にご回答すると共に、これらについて、追加での質問事項があれば真摯に回答する旨を東洋建設にお伝えしておりますが、現段階では追加の質問事項はいただいておりません。
l また、同回答書においては、弊社より、弊社事業会社である合同会社Vpgによる買収提案の蓋然性についてご説明するとともに、合同会社Vpgの買収提案を真剣に検討をしていただきたい旨、そして、一般株主の皆様に強圧性を生じさせる恐れのある、現在の市場株価よりも低い価格のインフロニア・ホールディングスによる公開買付けへの賛同表明を維持していることを再検討していただきたいこと等をお願いしております。これらについては現時点でまだ経営陣より書簡等でのご回答はいただいておりません。
l さらに、5月11日には東洋建設との2回目の面談を実施しております。当該面談において弊社からは、市場での評価が公開買付価格よりも上回っている中において、既に具体化されているインフロニア・ホールディングスによる公開買付けへの賛同表明の維持は、引き続き少なからず、市場価格よりも低いインフロニアの公開買付価格によるスクイーズアウトの可能性を危惧し、対象者株式を売却しなければならないと考えせしめられる不当な強圧性が引き続き生じていますという旨、その中で、取締役会としての株式価値及び株主共同の利益かどうかの意見表明を求められている中で、賛同表明を出し続けることについて真剣に再検討し、取り下げて頂きたい旨を再度お伝えしております。
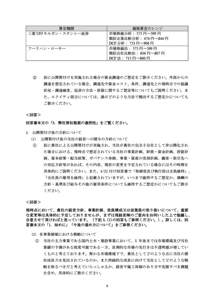
l また、株主共同の利益に資する合同会社Vpgからの1,000円での100%買収の提案についての蓋然性に関しては既に真摯にご回答差し上げているので、取締役会にて真剣に検討をしてほしい旨をお伝えいたしました。
l そして、東洋建設からのご回答を踏まえて、今後の対話の進め方について、まず弊社より、東洋建設に対して、経営上の課題認識や経営施策等に関する質問をさせていただき、ご回答を踏まえたうえで、その後速やかに、弊社として検討している東洋建設の経営方針及び企業価値向上策等のアイデアについてご提示することとなりました。
l この2回目の対話に基づき、弊社は、本日、東洋建設に対して、別紙2の通り、経営上の課題認識や経営施策等に関する質問事項をお送りし、ご回答をお願いいたしました。加えて、東洋建設が弊社の質問に対する回答のために秘密保持契約の締結が必要であるとご判断される場合に備えて、併せて本日、秘密保持契約書のドラフトもお送りしており、出来るだけスムーズに、両者で建設的な協議を進められることを期待しております。さらに、弊社として検討している東洋建設の経営方針及び企業価値向上策については、遅くとも5月16日(月)には東洋建設に対してご提示する予定です。
以上
- 別紙
https://prtimes.jp/a/?f=d71768-7-37b7a8ea8d429aae42188af016eea463.pdf
別紙2
https://prtimes.jp/a/?f=d71768-7-712a7fbcdbd38f9f635d59332d8ab88b.pdf
- 別紙1 回答書
















- 別紙2


以上
すべての画像
- 種類
- その他
- ダウンロード