高級クルーズ専門 iCruise が船会社システムに連携した多機能サイトに大リニューアル!取扱いコース数約10倍/オンライン予約開始/記念キャンペーン同時発表
個人自由旅行を提供する高級クルーズ専門デスク iCruise(アイ・クルーズ)
オーシャニアクルーズ バレッタ出航
- 船会社システムと連動した多機能クルーズ総合サイト「iCruise(アイ・クルーズ)」
WEBを使って様々な情報・商品・サービスをご提供する一方で、メールやお電話でコンサルティングをしながらお客様と魅惑の船旅を「つなげる」パーソナルサービスも提供してまいります。
▶iCruise TOPページ:https://www.icruises.jp/
高級クルーズ旅行 出航シーンイメージ
- サイトの特徴
2.船会社システムと連結、情報をスピードアップデート
〇変動制のクルーズ代金に対応
〇船会社プロモーションに対応
〇空室状況の確認に対応
※日本船、一部の外国船コース、期間・エリア・会員限定などの代金などを除く
3.24時間365日 オンライン予約・決済が可能 (過半数コース対応)
最新の情報、クルーズ代金、空室情報、どの客室番号が空いているかなどをご自身でその場で確認が可能です。
さらに、ご予約〜お支払いまでワンストップで行うことができます。
また、客室番号指定や2回制ダイニングの場合の事前の指定なども、ご自身で操作が可能です。
オンライン予約後もiCruiseスタッフがご出発までしっかりフォローいたします。
4.24時間365日 仮予約・お問合せを受付 (全コース対応)
オンラインでの予約操作やお支払いまで行うことにご心配な方は、通常通りお電話やメールでのご予約を承ります。WEBサイトのお申込み・問合せフォームやEメールで、24時間365日 仮予約・お問合せを受付。その後、クルーズスペシャリストのコンサルティングを受けながら、オフライン(マニュアル)でご予約手続きを進めていきます。(従来方式)
5.充実したコース検索機能
〇船会社・客船から探す
〇行きたいエリアから探す(クルーズ特有のリバー・運河・世界一周などにも対応)
〇行きたい寄港地から探す(イタリア・ベニスとスペイン・バルセロナに行きたいなどに対応)
〇テーマで探す(GW利用や探検船利用、日本人スタッフ乗船コース、新造船利用などに対応)
〇行きたい「年」「月」から探す
〇乗船期間(泊数)やご予算(クルーズ代金)から探す
iCruiseサイト トップページiCruiseサイト トップページ
https://www.icruises.jp/cruiseguide/cruise-hints/202209104443.html
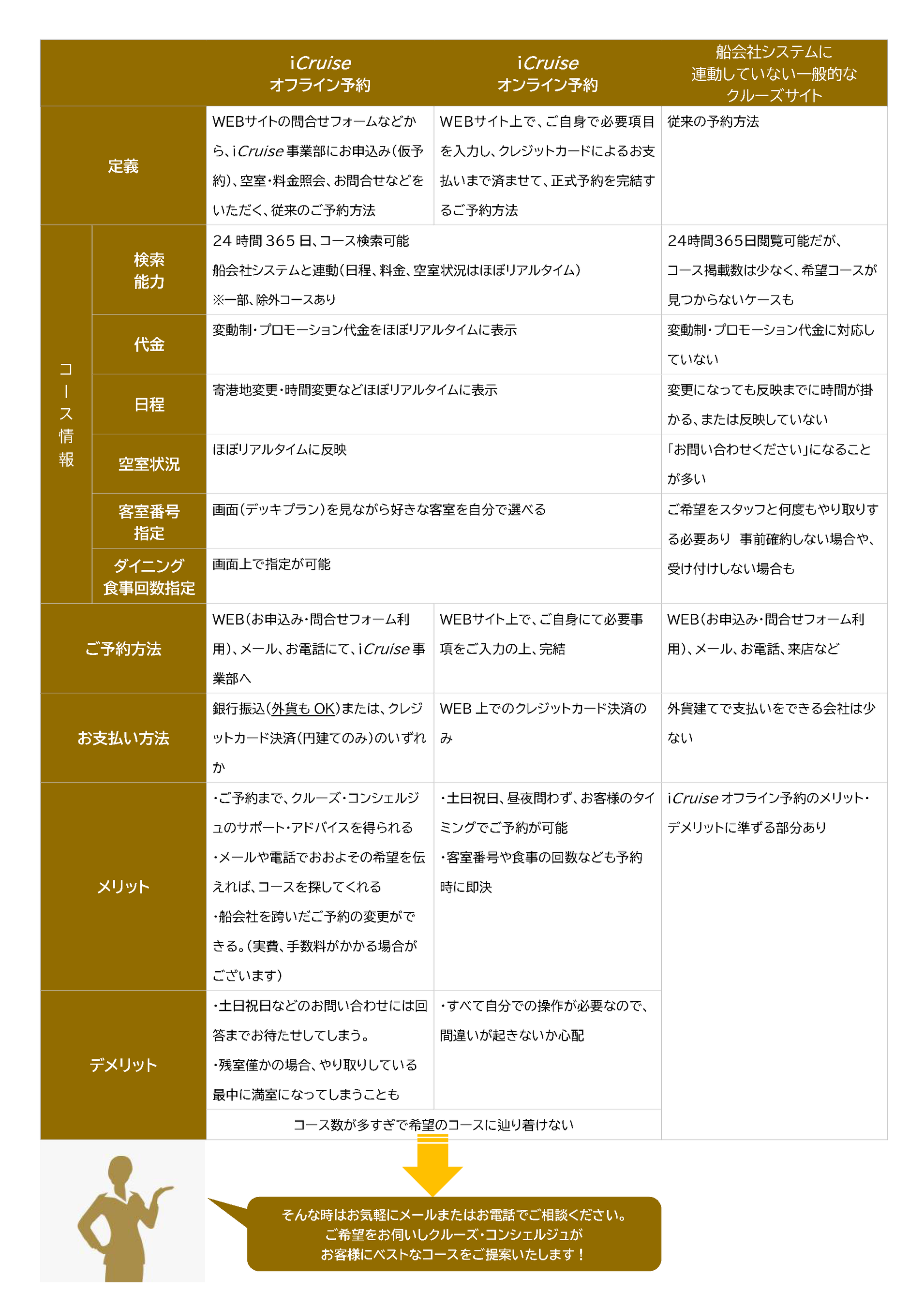
- iCruiseオフライン予約・オンライン予約の比較表


https://prtimes.jp/a/?f=d72859-20220915-99bca7315da23693cca94c6d65393e4b.pdf
- WEBリニューアルキャンペーン【10/14(金)まで】最大1室$100のオンボードクレジットプレゼント
WEBサイトのリニューアルを記念し、オーシャニアクルーズ、キュナード・ライン、プリンセス・クルーズを新規ご予約のお客様にはiCruiseオリジナル特典として「最大1室$100のオンボードクレジット」をプレゼントいたします。ご予約期間は9月15日(木)~10月14日(金)まで。
<キャンペーン概要>
〇対象船会社:オーシャニアクルーズ、キュナード・ライン、プリンセス・クルーズ
〇対象コース:2022年・2023年に出航する3泊以上の全コース
〇特典内容:
オーシャニア:1室$100のオンボードクレジット
キュナード :3泊~6泊のコース 1室$25のオンボードクレジット
7泊以上のコース 1室$100のオンボードクレジット
プリンセス :3泊~6泊のコース 1室$25のオンボードクレジット
7泊以上のコース 1室$100のオンボードクレジット
▶キャンペーンサイトはこちら
https://www.icruises.jp/feature/promotion.html#anchoriCruise
▶おすすめコースのご紹介
【iCruise専任・日本人コーディネーター乗船コース】
1.2023年4月27日乗船 オーシャニア・マリーナ GW利用 地中海・エーゲ海6島巡り(ローマ~アテネ)7泊
https://www.icruises.jp/p/search/detail/C004-230427-MNA
2.2023年11月13日発 オーシャニア・マリーナ イベリア半島(バルセロナ~リスボン)7泊
https://www.icruises.jp/p/search/detail/C004-231113-MNA
このプレスリリースには、メディア関係者向けの情報があります
メディアユーザー登録を行うと、企業担当者の連絡先や、イベント・記者会見の情報など様々な特記情報を閲覧できます。※内容はプレスリリースにより異なります。
すべての画像
