【VR・AI倫理審査】VRとAIを活用した公共政策や学術の「研究計画」の倫理審査を行う《VR研究倫理審査委員会》を創設するため、VR研究倫理審査委員会準備会の第4回を7月14日に開催しました
倫理審査の専門家、バーチャルリアリティ、人工知能の各学会の理事や会長、前・元会長と知財やメタバース・倫理に詳しい各弁護士、スーパーサイエンスハイスクール高校推進部長や公認会計士がメンバー

VR研究の倫理審査を通じて、VRの普及を推進
一般財団法人VR研究倫理学会推進財団(本社:東京都千代田区、代表理事:横松繁)のVR研究倫理学会(会長:瀬戸山晃一、京都府立医科大学教授)は、これまで活動してきたVR倫理委員会法務倫理研究会に加えて、新たに「VR研究倫理審査委員会」を8月に創設いたします。
生成AIや汎用AI、超AIなど最先端技術が仮想現実を表現しながらリアルとバーチャルを融合する時代においては、VRを活用した公共政策研究(※1)や学術研究(※2)も、その内容や方法によっては倫理的・法的・社会的観点から問題が生じるおそれがあります。
「VR研究倫理審査委員会」は、都道府県、区市町村、大学、高校、研究機関、企業などから幅広く倫理審査を受け付け、研究計画に倫理的・法的・社会的問題がないかを事前に審査し、VRを活用した研究を安心して行える環境を整備することで、VRとAIの普及を推進します。
加えて、「VR研究倫理審査委員会」は、審査実績を蓄積した上で、VR研究倫理に関するFAQやガイドラインの策定を進めるとともに、新たに審査できる人材の育成も認定試験や検定を実施してまいります。
当学会は、これまでにVR研究倫理審査委員会準備会を重ね、7月14日に第4回準備会を開催し、8月に「VR研究倫理審査委員会」を創設することとしました。
医学研究倫理や生命倫理を専門とする瀬戸山会長が中心となりVRとAIの専門家や法律の専門家、そして一般の観点から多角的に審査できる体制を整えてまいりました。
VR研究倫理審査委員会 就任予定委員一覧(2024年7月時)
-
委員長
瀬戸山 晃一
京都府立医科大学 大学院医学研究科 医学生命倫理学 主任教授京都府立医科大学 医学部医学科 人文・社会科学教室 教授
一般財団法人VR研究倫理学会推進財団理事
VR研究倫理学会会長
-
副委員長
松山 琴音日本医科大学 研究統括センター副センター長
日本医科大学 医療管理学特任教授VR研究倫理学会理事
-
委員
永井 由佳里北陸先端科学技術大学院大学 理事・副学長
VR研究倫理学会理事
吉原 慎一
弁護士・公認会計士・税理士(東京南青山法律会計事務所)
一般財団法人VR研究倫理学会推進財団顧問弁護士
一般社団法人学術推進専門家協会理事
川勝 和哉
兵庫県立姫路東高等学校 スーパーサイエンスハイスクール(SSH)推進部長・高校主幹教諭
VR研究倫理学会VR倫理委員会法務倫理研究会委員
西山 晴基
弁護士・知的財産技能管理士
機構財団協会委員会統括代表理事室長
-
外部委員
廣瀬 通孝東京大学 名誉教授
東京大学 先端科学技術研究センターサービスVRプロジェクトリーダー
日本バーチャルリアリティー学会元会長
一般社団法人子ども・学生VR自由研究組織委員会理事
竹村 治雄
大阪大学 スチューデント・ライフサイクルサポートセンター 特任教授
(兼任)サイバーメディアセンター (名誉教授)日本バーチャルリアリティ学会前会長
一般社団法人子ども・学生VR自由研究組織委員会理事
津本 周作
島根大学医学部 教授
人工知能学会前会長
栗原 聡
慶應義塾大学理工学部 教授
人工知能学会会長
村岡 潔
京都府立医科大学 客員教授・医師
石田 京子
早稲田大学法務研究科 教授
澤田 雄介
弁護士(法律事務所ZeLo・外国法共同事業)
中尾 美智子
公認会計士・税理士(佐藤税理士法人・中尾美智子公認会計士事務所)
一般社団法人学術推進専門家協会監事
一般社団法人子ども・学生VR自由研究大会組織委員会監事
一般社団法人VR革新機構 ボランティア撮影審査委員
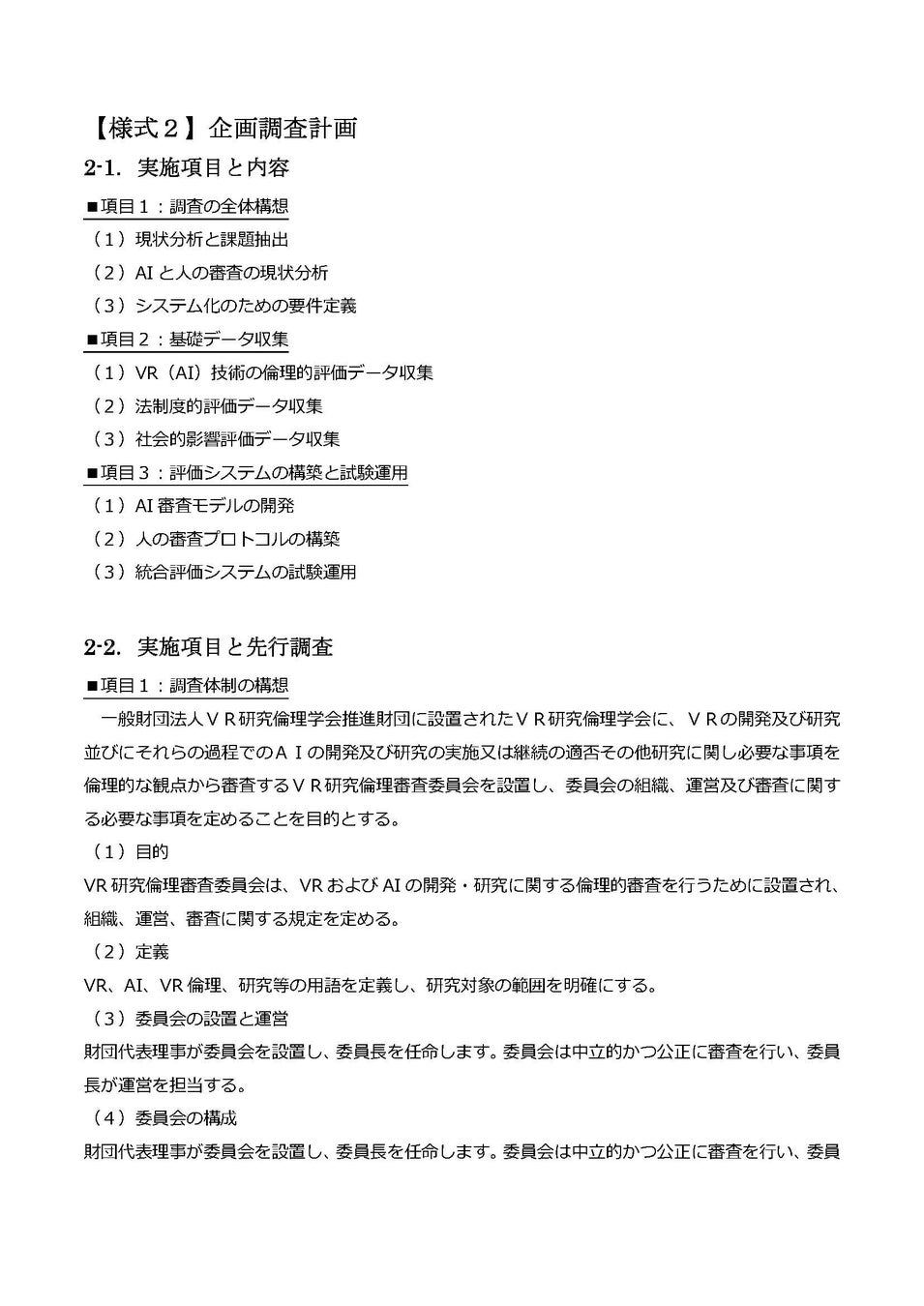
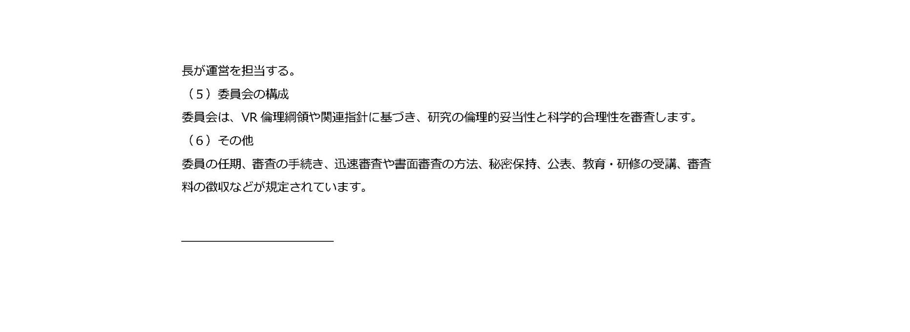
加えて、当財団は、VR研究倫理審査委員会の創設に加え、「AI(GAI&AGI)が生成するVRコンテンツを視座にいれた倫理的・法制度的・社会的課題に対する包括的評価システム開発の調査」を国の競争的研究費に提案申請しました。倫理評価システムの研究・開発にも取り組んでまいります。





※1 公共政策
公共政策(こうきょうせいさく、英語: public policy)とは、民間部門だけでは処理・解決・準備できない国民全体に影響のある「公共」的な課題・問題に対処して、国際機関、政府や地方公共団体、つまりは国及び地方自治体などの公的政策部門が主導をとって、国民の社会・文化・生活の全てにおいて有益性・安全性・平等性・公共の福祉などを、改善または増進させる目的で立案される施策及びその政治的計画方針をいう(Wikipediaより)
※2 学術研究
学術研究は、研究者の自由な発想と研究意欲を源泉として行われる知的創造活動であり、人間の精神生活を構成する要素としてそれ自体優れた文化的価値を有するものである。その成果は人類共通の知的資産となり、文化の形成に寄与する。また、多様性を持った学術研究が幅広く推進される中から、未来社会の在り方を変えるブレークスルーを生み出すなど、国家・社会発展の基盤ともなるものである(文部科学省サイトより)
【法人概要】
名称 : 一般財団法人VR研究倫理学会推進財団
所在地 : 東京都千代田区二番町9-3 THE BASE麹町
代表者 : 代表理事 横松 繁
設立 : 2022年11月1日
URL : https://svre.jp
事業内容: VRの科学技術の発展を目的として、技術や倫理に関する学術研究と
産業への応用実践の事業を行い、わが国の科学技術
並びに産業に寄与すること。
(1) 研究コンソーシアム事業
(2) 学会事業
(3) アカデミー事業
(4) 知的財産権の取得支援、知財データベースの構築事業
(5) 研究開発や人材育成を目的とした
クラウドファンディング活用促進事業
(6) ビジネス化促進事業
■VRIOアライアンス
一般社団法人VR革新機構 https://vrio.jp
一般社団法人学術推進専門家協会 https://eaas.or.jp
一般社団法人子ども・学生VR自由研究大会組織委員会 https://freestudy.jp/
このプレスリリースには、メディア関係者向けの情報があります
メディアユーザー登録を行うと、企業担当者の連絡先や、イベント・記者会見の情報など様々な特記情報を閲覧できます。※内容はプレスリリースにより異なります。
すべての画像
