参議院議員選挙 公開質問状の回答
企業、消費者団体、NPO等が結束する生団連が考える国民的課題について
2022年6月22日、9党に向けて(自由民主党、立憲民主党、公明党、日本維新の会、国民民主党、日本共産党、社会民主党、れいわ新選組、NHK党)へ、生団連が取り組む国民的課題に関する公開質問を実施しました(7月1日期限)。その結果を生団連ホームページへ公開しております。
質問内容
<質問1> 国家財政における複数年度予算制度の導入の是非について
生団連では、適正な財政運営を実現するための1つの手段として中長期的な目線で予算の組み立てを行う「3ヵ年複数年度予算制度」の導入を提言しております。これは、岸田内閣が政策の大きな柱として掲げる、「単年度予算主義の弊害是正」に通ずるものであります。また、「3ヵ年複数年度予算制度」には、3ヵ年毎に予算金額の上限を定めることで、財政規律を強化する狙いもあります。
「3ヵ年複数年度予算制度」運用にあたり、民間の有識者を交えた「独立財政機関」の設置が必要だと考えます。当機関は、予算作成の補助機能や財政運用のチェック機能を担い、確度の高い将来設計や透明性の確保を目的としております。
1. 上記観点における「3ヵ年複数年度予算制度」の賛否と、その理由を具体的にお聞かせください。
2.「独立財政機関」設置の賛否と、その理由を具体的にお聞かせください。


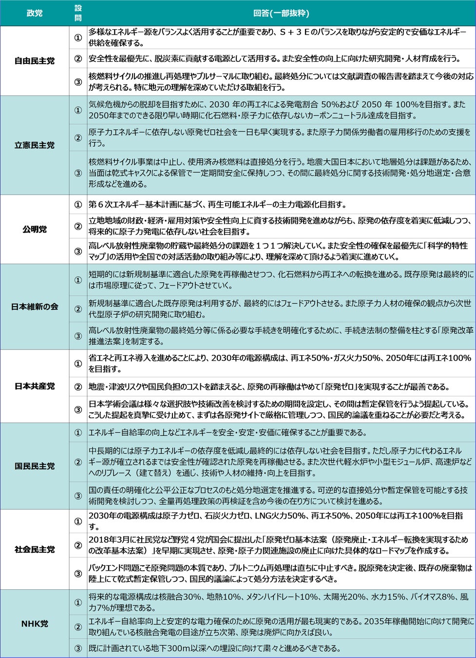
<質問2>エネルギー政策について
生団連としては、国民の生活基盤となる電力の安定供給が危ぶまれる昨今の情勢を鑑みると、目標とするエネルギーミックスを見直すとともに、50年後に原子力政策をどうしていくのかといった最終的な着地点を明確にすることが必要不可欠と考えます。
高レベル放射性廃棄物の処理問題が難航している現状では、外部からの攻撃等を視野に入れた防衛含む安全対策費の膨張等を現実的に捉え、短期的には電力安定供給のための活用しつつも、長期的には段階的縮小を行い再エネ拡大へシフトすべきとして提言も発信しています。
1.電力の安定供給を実現するためにどのようなエネルギーミックスを目指すべきか、お考えをお聞かせください。
2.原子力政策の最終的な着地点はどうあるべきか、お考えをお聞かせください。
3.高レベル放射性廃棄物の処理問題をどのように進めていくべきか、今後の方向性をお聞かせください。

<質問3>食料安全保障について
世界的な人口増加等による食料需要の増大、気候変動による生産減少、今般では、ロシアのウクライナ侵攻により原材料価格の高騰など、国内外の様々な要因によって食料供給に影響を及ぼす可能性があり、食料の安定供給に対する国民の不安も高まっています。
生団連でも、本年度「食料安全保障」について議題が上がり、今後、調査・研究を進めていくことが決議されました。
1.食料安全保障について、党として考える論点や課題と、それに対する具体的な政策についてお考えをお聞かせください。

詳細はこちらからご覧ください。
https://prtimes.jp/a/?f=d84135-20220707-e6aaec9143089474c13c46f0a958c07a.pdf

このプレスリリースには、メディア関係者向けの情報があります
メディアユーザー登録を行うと、企業担当者の連絡先や、イベント・記者会見の情報など様々な特記情報を閲覧できます。※内容はプレスリリースにより異なります。
すべての画像
