ファッション透明性インデックス脱炭素編 ーWhat Fuels Fashion? 2025ー 日本語版を公開
繊維・ファッション産業の脱炭素化推進に向けたカギとなるアクションを提示

FASHION REVOLUTION JAPANを運営する一般社団法人unisteps(東京都渋谷区)は、「ファッション透明性インデックス 脱炭素編 -What Fuels Fashion? 2025-」日本語版を発表しました。本レポートは、世界最大のファッションブランド200社を対象に、自然環境や人権への取り組みの情報開示度をランキングする「ファッション透明性インデックス」の脱炭素版[IT1] で、繊維・ファッション産業が直面する脱炭素化の課題に焦点を当てた内容となっています。このレポートを日本の事業者、生活者、行政などさまざまなステークホルダーの皆様にお届けすることで、現状とそれがつながる未来、より良い産業をつくるために世界レベルで必要とされている対応策を考え、行動を起こすきっかけになるものと考えています。
「What Fuels Fashion?」の目的と背景
「What Fuels Fashion?」は、ファッション産業の脱炭素化と気候危機への対応を加速させるためのレポートです。以下の目的で調査・執筆が行われています。
-
気候危機の深刻な影響を緩和するための緊急性を共有。
-
世界最大のファッションブランドの取り組みを分析し、トレーサビリティの比較を実施。
-
ブランドや小売業者の脱炭素化に関する目標や戦略の詳細なデータ開示を促進。
-
データを基に利害関係者が気候変動に対して行動を起こせるツールを提供。
-
産業が直面する社会的・環境的課題について、社会的な認識を向上。
脱炭素に特化した5つの主要テーマ
本レポートでは、気候危機解決のための具体的なアクションを評価するため、以下の5つの主要テーマに基づいて調査が実施されました。
2025年度の上位10社は、H&M(71%)、ONIVERSEグループのIntimissimi、Calzedonia、Tezenis(63%)、Puma(51%)、OVS(49%)、Gucci(47%)Gildan(46%)、Lululemon(39%)、ASICS(38%)という結果でした。
1.説明責任
各ブランドが気候変動やエネルギー関連の方針・慣行に対してどの程度の透明性を持っているかを評価。
2.脱炭素化
温室効果ガスの排出削減目標の設定とその進捗状況を明確に開示しているかを分析。
3.エネルギー調達
再生可能エネルギーの活用や化石燃料の段階的廃止への取り組み状況を評価。
4.脱炭素化のための資金調達
脱炭素化に向けた取り組みを支える資金の透明性と十分性を検討。
5.公正な移行と政策提言
再生可能エネルギーへの移行が労働者やコミュニティに与える影響に配慮し、公正で包括的な解決策を提案しているかを評価。
透明性の重要性
透明性とは、情報公開の程度を指します。FASHION REVOLUTIONは8年前にファッション産業における透明性についての調査を開始し、気候危機への対応とサプライチェーン労働者や地域コミュニティの保護の重要性を強調してきました。今年の情報開示率平均スコアはわずか14%であり、未だ多くの大手ブランドがエネルギーや気候に関する詳細な計画やデータを公開していない状況にあります。一方で、ハイストリートからラグジュアリーまで、一部のリーディングカンパニーでは透明性の向上に大きな前進が見られます。
透明性が高いことは、直ちにサステナビリティの取り組みレベルが高いことを意味するわけではありませんが、透明性を高めることは、持続可能で公正なファッション産業を実現するための必要不可欠な第一歩です。公開されている情報がなければ、環境・社会への影響を評価し、持続可能性を実行することはできないからです。
本レポートは、サステナブルな企業ランキングを示すものではなく、あくまでもその前提となる透明性の高さを示すものです。
ファッション透明性インデックス脱炭素編高画質PDFのダウンロードはこちらから
レポートの概要①:脱炭素化の現状と課題
-
平均スコアはわずか14%。多くの大手ブランドがエネルギーや気候に関する詳細な計画やデータを公開していない。
-
生産段階の温室効果ガス排出の多くは熱エネルギー(蒸気・熱処理プロセス)によるものだが、電化・クリーン熱技術の採用を発表しているブランドはごくわずか。炭素の排出源となる化石燃料のフェーズアウト計画が公開されているブランドも少ない。
-
サプライチェーン全体における再生可能エネルギー使用目標を公開しているブランドは約10%。
-
サプライヤーへの脱炭素化支援額の公開は6%未満。
-
化石燃料や煤(coal)使用の廃止計画は18%程度。
レポートの概要②:繊維・ファッション産業の脱炭素化推進に向けたカギとなるアクション
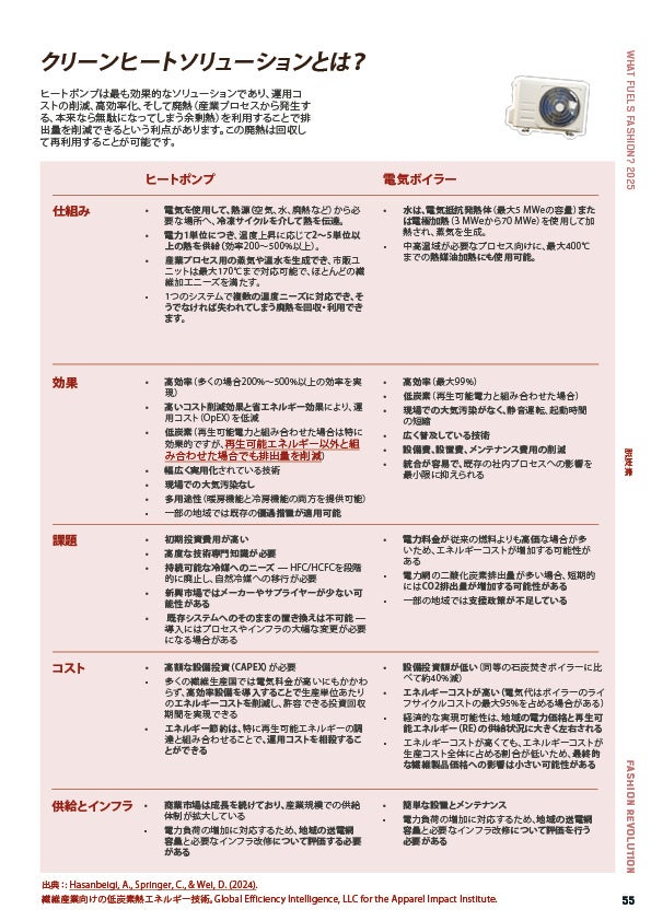
本レポートでは、Clean Heat(クリーンヒート)が繊維・ファッション産業の脱炭素において最大の盲点であり、最大のインパクト領域であることが示された。クリーンヒートとは、化石燃料(石炭・石油・ガス)に依存しない、低炭素またはゼロカーボンの熱エネルギーを使って、工場の生産プロセスを動かすことを指す。
衣服の製造工程では、染色/漂白/乾燥/アイロンなどの工程で、膨大な熱エネルギーを必要とする。ファッションブランドにおけるScope 3排出の多くは熱エネルギーであるため、再エネ切り替えだけでは排出削減には不十分である。クリーンヒートの実践方法は、電化(電気ボイラーの使用)、ヒートポンプ(すでに工場内にある熱を集めて活用する)などが挙げられる。
昨今、気候変動の影響で工場での熱中症の発生率が高まっており、労働者が安全でない暑熱環境で過ごしているという人権問題、加えて、労働生産性の低下に伴う経済リスクが指摘されている。クリーンヒートの実践は、こうした工場における熱ストレスへの対策としても有効であることが示されている。また、産業用ボイラーを電気ヒートポンプに置き換えることで、大気汚染が劇的に減少することも示されている。
ファッション透明性インデックス脱炭素編高画質PDFのダウンロードはこちらから

FASHION REVOLUTIONとは
FASHION REVOLUTIONは、利益と成長よりも人を尊重し、環境を守り修復するグローバルファッション産業を実現するというビジョンを掲げ活動する団体です。ラナプラザ崩壊事故をきっかけに設立され、ファッション産業の透明性と説明責任の向上のために何百万人もの市民を巻き込んできました。ファッション・レボリューションは世界最大級のムーブメントとなり、リサーチ、教育及びアドボカシーを通じて市民、産業や政策決定者に働きかけています。
このプレスリリースには、メディア関係者向けの情報があります
メディアユーザー登録を行うと、企業担当者の連絡先や、イベント・記者会見の情報など様々な特記情報を閲覧できます。※内容はプレスリリースにより異なります。
すべての画像
