ecbo cloakで多機能ロッカー「マルチエキューブ」が首都圏45箇所で予約可能に!
〜首都圏のロッカー予約でさらなる荷物預かり場所の選択肢を提供〜
ecbo株式会社(代表取締役社長:工藤 慎一、以下「ecbo」)と株式会社JR東日本スマートロジスティクス(代表取締役社長:市原 康史、以下「JR東日本スマートロジスティクス」)は、JR東日本スマートロジスティクスが提供する、一台4役の多機能ロッカー「マルチエキューブ」の荷物預かり予約を、ecboが運営する荷物預かりサービス「ecbo cloak(エクボクローク)」において受付開始したことをお知らせします。

▪️多機能ロッカー予約開始の背景
ecboは、現在全国の主要駅周辺の施設・店舗、および駅の荷物預かり所等で荷物預かりサービスを提供しています。荷物を預ける方の様々なニーズに合わせて預かり可能な店舗を開拓してきましたが、中でも駅近の施設・店舗の利用が多くあります。
訪日観光客の増加等に伴い、駅構内のコインロッカーが空いていないという課題を解決しながら店舗の遊休スペースを活用できるサービスを提供する一方で、コインロッカーの空き状況把握や予約を実現し、より多くの方のニーズに応えたいと考えていました。
今後、JR東日本スマートロジスティクスと連携し、多機能ロッカーに預けた荷物を他のecbo cloak店舗等に配送するサービス等についても検討してまいります。
今後もecboはユーザーのニーズに寄り添い、課題解決と地域の発展・回遊性向上に寄与してまいります。

▪️株式会社JR東日本スマートロジスティクス 代表取締役社長 市原 康史 コメント
手ぶら観光の推進はJR東日本グループにとって大切な課題と認識しています。多くの会員を有するecbo株式会社との連携を通じて、多くのお客様にマルチエキューブの予約ができることを知っていただき、更に多くのお客様にマルチエキューブを利用いただきたいと考えています。
▪️ecbo株式会社 代表取締役社長 工藤 慎一 コメント
JR東日本との資本業務提携から7年以上、当初から構想していた“駅ナカロッカーの予約連携”を、本日ようやく形にできました。コロナ禍で一時は足踏みしましたが、今は訪日観光客の需要も戻り、ユーザーが駅のマルチエキューブと街中のecbo cloak加盟店を横断して最適な預け先を選べる環境を提供できます。まずは首都圏45箇所から、駅から街へとシームレスな荷物動線を広げていきます。
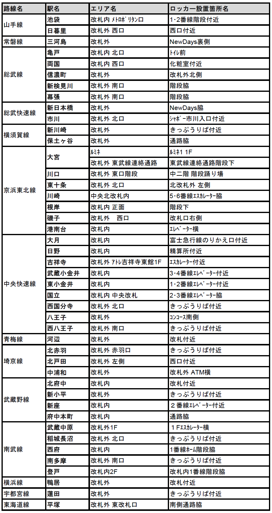
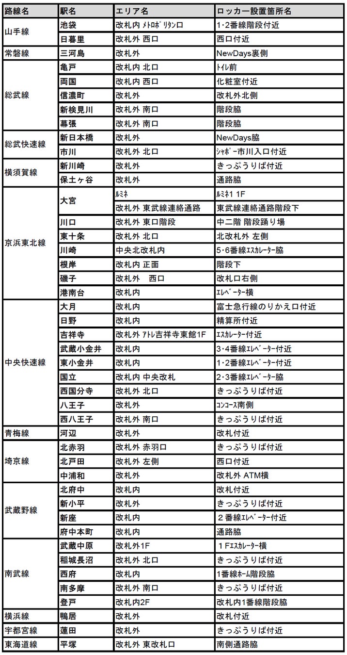
▪️「ecbo cloak」で予約可能な多機能ロッカー一覧

<ロッカーのサイズについて>
Sサイズ 高さ 33cm, 横幅 34cm, 奥行き 65cm
Mサイズ 高さ 50cm, 横幅 34cm, 奥行き 65cm
Lサイズ 高さ 86cm, 横幅 34cm, 奥行き 65cm
※マルチエキューブではSSサイズも展開しています。ecbo cloak上ではS・M・Lの3サイズの予約となります。
<利用料金>
Sサイズ :1,000円(税込)
Mサイズ:1,500円(税込)
Lサイズ :2,000円(税込)
※ecbo cloak予約の場合の1日単位の料金
<利用可能時間>
各コインロッカーの利用時間に準ずる。
予約開始日を含めて最大3日間の予約が可能です。
▪️多機能ロッカー「マルチエキューブ」について
1 機能概要
マルチエキューブでは「予約」「預入」「受取」「発送」の4つの機能を一台でご利用いただけます。目的に応じロッカーを使い分けいただく必要がなくなり、お客さまの身近な駅のマルチエキューブ一台でシームレスなご利用が可能です。
また、お客さまの操作時を除いて、扉は常時施錠しているため、お客さまには安心・安全にロッカーをご利用いただけます。
2 設置場所・台数
2025年10月末時点で、東京駅や新宿駅など223駅に計685台を設置しています。2026年度内に首都圏駅構内を中心に、約1,000台30,000口を展開予定です。
詳細については、以下をご確認ください。
https://www.jre-sl.co.jp/ecube/

▪️「ecbo cloak」とは

「ecbo cloak(エクボクローク)」は、スマホ予約で簡単に荷物を預けることができるサービスです。街中のカフェや商業施設、駅構内や郵便局など様々な業態の施設に導入されており、日本全国1,000店舗以上、また2023年8月より初の海外展開として台湾にてサービス提供しています。
アプリ/webより導入店舗・施設を検索し、事前予約・決済でスムーズに荷物を預けることができます。手荷物だけでなく、コインロッカーに入らない大型の荷物(ベビーカー、楽器、スポーツ用品、折り畳み自転車など)の預かりも可能です。
「ecbo cloak」ウェブサイト:https://cloak.ecbo.io/ja
■株式会社JR東日本スマートロジスティクス 会社概要
会 社 名 :株式会社JR東日本スマートロジスティクス
代 表 者 :代表取締役社長 市原 康史
本社所在地 :東京都墨田区江東橋3丁目13-1 KS15ビル3F
設立年月日:2023年7月3日
主な事業:貸ロッカー業、スマートロッカー業
U R L:https://www.jre-sl.co.jp/
■ecbo株式会社 会社概要
会 社 名 :ecbo株式会社
代 表 者 :代表取締役社長 工藤 慎一
本社所在地 :東京都渋谷区代官山町20番23号 フォレストゲート代官山 MAIN棟3F
設立年月日:2015年6月2日
U R L:https://ecbo.io
主な事業: 荷物預かりサービス「ecbo cloak(エクボクローク)」、宅配物受け取りサービス「ecbo pickup(エクボピックアップ)」の運営
このプレスリリースには、メディア関係者向けの情報があります
メディアユーザー登録を行うと、企業担当者の連絡先や、イベント・記者会見の情報など様々な特記情報を閲覧できます。※内容はプレスリリースにより異なります。
すべての画像
