第95回外務省在外公館派遣員試験 神田外語グループから12人の学生・卒業生が合格
~累計208人の合格実績~
神田外語大学(千葉市美浜区/学長 宮内孝久)と神田外語学院(東京都千代田区/学院長 糟谷幸徳)を擁する神田外語グループ(東京都千代田区/理事長 佐野元泰)は、第95回外務省在外公館派遣員試験(一次試験:外国語・教養・作文・適正検査/二次試験:外国語と日本語の面接)において、12名の合格者を輩出しました。本グループはこれまで80カ国208名の学生・卒業生を外務省在外公館派遣員として輩出しており、任期終了後は外務省職員、地方公務員、または大手企業などへの就職や国内外の大学院に進学するなど、より視野と選択肢を広げながら世界で活躍しています。
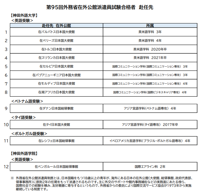
▲第95回外務省在外公館派遣員試験合格者
本グループでは、2009年から久保谷富美男先生(神田外語大学グローバル・コミュニケーション研究所)が外務省在外公館派遣員試験に向けた教育を展開してから、これまで80ヵ国208名の学生・卒業生が外務省在外公館派遣員試験に合格しています。これまでの実績の背景には、本グループならではの外務省在外公館派遣員試験に向けた教育が挙げられます。
2012年には「+α・+β」グローバル教養講座を開講し、現在は「+α・+β」を融合的に学ぶべく集大成とした「∞」グローカル教養講座を開講しています。参加学生は自主的に講座を受講し、さまざまな分野におけるテーマについてチームワーキングとディスカッションを行い、幅広い教養を地道に学び、国際社会に貢献するマインドを滋養します。こうした取り組みが外務省在外公館派遣員として、神田外語グループから数多くの学生を輩出する成果に繋がりました。
本グループは、これからもグローバル社会における語学力とコミュニケーション能力を涵養するとともに、国際社会に貢献しうる人材を輩出していきます。
「∞」グローカル教養講座の目的
(1) 文理の枠を超えた、グローカル教養として幅広く、出来るだけ多くの分野を統合したものから学ぶこと
(2) 自分と異なる多様な文化的背景をもつ人々との出会いの場を自らが積極的に設け、さまざまなことを語り合うことにより、相手の立場に立って物事を見る目を養うこと
(3) 日本語できちんと筋道を立てて話し、書ける能力の基本を養うとともに、自らがグローバル社会に対して情報発信し、世界の人々にも理解してもらえる説明(プレゼンテーション)力を向上させること
合格者は指定された研修を終えると間もなく内定した各国の在外公館に赴任し、原則2年の任期の中、さまざまな環境の下で学んだ外国語を生かし、その国で外交に携わる稀少な経験を積むことになります。
本グループの学生・卒業生は在外公館派遣員をキャリア形成の第一歩とし、仕事を通して世界を見ることで、より一層グローバルな視点と異文化への理解を深めています。
▲これまでの赴任国一覧
久保谷富美男先生による合格者へのコメント
「∞」グローカル教養講座で共に学んだ多くの皆さんが、間もなく内定した想像もしていなかった、運命的な国に赴任することを大変頼もしく、また誇りに思っています。
最近は新型コロナ禍で世界中が厳しい環境の中、それでも世界に羽ばたこうとする皆さんは、まさに「∞」の可能性にチャレンジするスタートラインにいます。
皆さんのこれからの永い人生、自分の道をじっくりと見据え、何かに振り回されることなく、これまでの努力を永続「∞」してください。
その先に ''プランド・ハプンスタンス/Planned Happenstance(計画された偶然性)'' が訪れ、導かれる道が見えてくる。苦しいときこそ希望をもち続け、自分を信じて歩いて行きたいですね。前に向かって一歩一歩・・・!
''あせるな いそぐな ぐらぐらするな 馬鹿にされようと 笑われようと
じぶんの道を まっすぐゆこう 時間をかけて みがいてゆこう''
坂村真民 (さかむら しんみん)
お互いが元気に再会出来る日を、今から楽しみにしています。
◆ 参考
【外務省 在外公館派遣員制度について】
https://www.mofa.go.jp/mofaj/annai/saiyo/haken/index.html
【神田外語大学 外務省在外公館派遣員関連ページ】
https://www.kandagaigo.ac.jp/kuis/main/job/zaigai/
このプレスリリースには、メディア関係者向けの情報があります
メディアユーザーログイン既に登録済みの方はこちら
メディアユーザー登録を行うと、企業担当者の連絡先や、イベント・記者会見の情報など様々な特記情報を閲覧できます。※内容はプレスリリースにより異なります。
すべての画像
