【兵庫県豊岡市】\戦国時代の山城の麓で地酒を楽しむ!/ 有子山城築城450周年記念 但馬・丹波・播磨 地酒フェア
有子山城築城450周年記念 但馬・丹波・播磨 地酒フェア - 有子山城築城450周年事業実行委員会主催、12月1日に開催

開催目的
豊岡市出石町にある国史跡の山城「有子山城」は、今年で450周年を迎えます。記念事業として、有子山城築城450周年記念シンポジウムを開催し、同日に「有子山城築城450周年記念 但馬・丹波・播磨 地酒フェア」と題した地酒フェアを開催します。
このイベントは、各地自慢の地酒が出石に集結し、山城と地酒をセットで楽しむことができます。山城のある各地域と市民の方々が、山城のある各地自慢の地酒によって楽しく交流できる場を提供します。
地酒フェアの会場の隣にある豊岡市役所出石庁舎市民ホールで有子山城築城450周年記念シンポジウムをライブ中継しますので視聴してください。
イベントの詳細

|
開催場所 |
豊岡市役所出石庁舎前広場・市民ホール(豊岡市出石町内町1) |
|
開催日時 |
12月1日(日曜日)午前11時30分から午後4時00分まで |
|
申込み |
不要 |
プログラム・内容
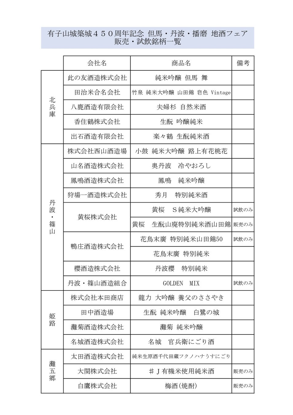
このイベントでは、兵庫県酒造組合連合会にご協力いただき、兵庫県内の自慢の地酒を販売していただきます。試飲と瓶の小売販売を実施し、試飲は、カップ1杯(約60cc)100円から飲み比べができます。山城のある各地域から約20種類の銘柄の地酒が出品される予定です。
また、出石まちづくり公社とJAたじま出石営農生活センターにご協力いただき、おつまみや地元で採れた野菜などを販売していただく予定ですので、一緒にお買い求めください。
注意事項
注1:20歳未満の方、運転手の方、妊娠中や授乳期の方の飲酒はお断りいたします。
注2:当日は、出石庁舎市民ホール内で記念シンポジウムをライブ中継しています。
地酒販売・試飲銘柄一覧(予定)

注意事項
注1:上記販売・試飲銘柄一覧表は予定につき、変更することもあります。
【本件に関する問い合わせ先】
ーーーーーーーーーーーーーーーーーーーーーー
豊岡市 出石振興局 地域振興課
中尾 祐太
〒668-0292 兵庫県豊岡市出石町内町1番地
TEL 0796-52-3111 FAX 0796-52-6033
e-mail yuuta-nakao@city.toyooka.lg.jp
ーーーーーーーーーーーーーーーーーーーーーー
すべての画像
