東京都「総量削減義務と排出量取引制度」の登録検証機関評価において10年連続で最高ランクの「S」評価を取得

現在、東京都「総量削減義務と排出量取引制度」の登録検証機関23社の中で、10年連続で「S」評価取得した検証機関は、SOMPOリスクのみとなります。
■「2022年度評価結果」(東京都環境局)
https://www.kankyo.metro.tokyo.lg.jp/climate/large_scale/authority_chief/hyouka/hyouka_kekka.html
*総量削減義務と排出量取引制度:
年間のエネルギー使用量が3か年度連続して原油換算1,500kL以上となった大規模事業所へ温室効果ガス排出量の総量削減義務を課す制度(2010年4月から開始)。
*登録検証機関:
所定の要件を満たし、東京都に登録された検証機関に限定されます。SOMPOリスクでは、東京都の「総量削減義務と排出量取引制度」の検証機関として、複数の区分に登録され、業務を実施しています。登録区分の詳細は、本ニュースリリースに添付の<参考3>「SOMPOリスクの排出量取引検証業務の登録区分」をご参照ください。
-
検証業務の品質向上のためのSOMPOリスクの取組み
SOMPOリスクでは検証業務の品質向上のため、下記のような取組みを実施しています。
1.事業者の検証への理解を深める取組みの実施
SOMPOリスクでは、検証計画書に東京都ガイドラインの主な改訂点や算定時の注意すべきポイントなどを説明する独自の内容を追加しています。検証への理解を深めていただくとともに、算定時の誤りに対象事業所自ら気づくことができる構成としています。
2.検証業務に必要な情報の周知徹底及び教育訓練の充実
SOMPOリスクでは、年3回以上の社内研修会の開催を通じ、検証業務担当者・レビュー担当者の力量の維持・向上を図っています。
また、同社内研修会の場に留まらず、東京都環境局からの指摘事項・連絡事項、検証業務上の問題・疑問点の発生などの際には速やかな社内周知・情報共有を徹底しています。
3.技術専門家等の配置の徹底
SOMPOリスクでは、一級建築士、エネルギー管理士等の都民の健康と安全を確保する環境に関する条例第六条の二第二項で定める技術管理者と同様の要件を満たす資格を有するものを技術専門家として選任し、検証先事業所の特性に応じ、検証業務に帯同する体制をとっています。
-
今後の展開
SOMPOリスクでは、今後も品質の高い検証業務の提供を通じて、温室効果ガス排出量取引及び義務履行達成に関する透明性・公平性の確保、算定された排出量の正確性・信頼性確保に貢献いたします。
また、東京都登録検証機関としての検証業務で培った知見を活かした高品質な温室効果ガス算定支援コンサルティング及び第三者レビュー等を通じ、企業の気候変動対応の取組みを支援するとともに、持続可能な社会づくりに貢献してまいります。
-
<参考1>東京都「総量削減義務と排出量取引制度」のCO2削減実績及び第四計画期間の方向性
2010年4月から開始された東京都の「総量削減義務と排出量取引制度」の対象事業所では、第一・第二計画期間は東京都の2020年目標(2000年比25%削減)からのバックキャスティングで削減義務率が設定されており、現在の第三計画期間は東京都の旧2030年目標(2000年比30%削減)からのバックキャスティングで削減義務率が設定されています。
第二計画期間最終年度の2019年度には対象事業所全体で基準年度比27%の削減を達成し、全ての事業所が義務を履行しています。

出典:東京都, 「【東京都 キャップ&トレード制度】第三計画期間2年度目においても対象事業所の排出量の大幅削減が継続」
https://www.kankyo.metro.tokyo.lg.jp/climate/large_scale/data/index.files/CapandTrade2021result.pdf)(アクセス日2023/3/29)
第四計画期間(2025年度~)の削減義務率については現在検討が進められており、東京都全体の新たな2030年の産業・業務部門の目標(2000年度比約50%削減)からのバックキャスティングを前提としつつ、適切な削減義務率を設定していくとされています。
また、第四計画期間では電気の排出係数について、制度全体で固定の排出係数ではなく、実際に事業所で使用・購入した電気の排出係数(=実排出係数)が用いられる方向で検討されています。
-
<参考2>東京都登録検証機関評価制度の概要
2010年4月から開始された東京都の「総量削減義務と排出量取引制度」では、各事業者が算定した温室効果ガス排出量の正確性・信頼性を確保するため、登録検証機関による第三者検証が義務付けられています。
東京都では、2013年度から検証機関自らの品質向上意欲を引き出し、総量削減義務と排出量取引制度に資するため、検証機関が実施した検証業務内容及び自ら実施した積極的な取組みに対し、評価を実施することになりました。
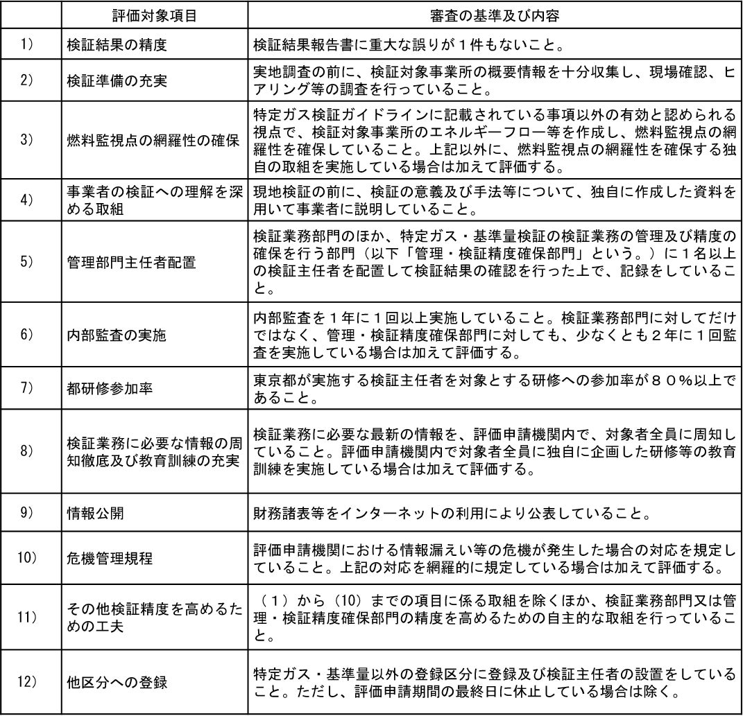
主な評価項目は、「検証結果の精度」「検証準備の充実」「事業者の検証への理解を深めるための取組」「管理部門主任者配置」他計12項目より100点満点での評価となります(*1)。
評価段階は、80点以上が「S」、70点以上が「A」、60点以上が「B」、60点未満が「C」となっており、評価段階が「S」または「A」に該当した検証機関のみ東京都環境局のホームページで公表されます。
2020年度の評価より、東京都が検証の質の向上を意識した見直しとして、「評価項目」及び「審査の基準及び内容」が一部変更となり、また、基礎項目60点、加点項目40点、計100点と配点方式が変更となっています。
また、東京都より新型コロナウイルスの感染拡大防止に向けた現地検証等の対応として、「3密(密閉、密集、密接)の回避等に配慮した現地検証の実施」及び「“新しい現地検証” (*2)の実施」が示され、2020年度よりその取組状況が評価されることとなりました。
2021年度では「S」評価取得企業が6社のところ、2022年度では5社とほぼ横ばいとなっていることから、各社とも品質向上への取組みが継続され、正確性・信頼性へのニーズが高まっています。
(*1) 評価項目は、本ニュースリリースに添付の<参考4>「評価対象項目一覧表」をご参照ください。
(*2) 情報通信技術(メール、電話、Web会議等)を用いた検証
-
<参考3>「SOMPOリスクの排出量取引検証業務の登録区分」
SOMPOリスクでは、東京都の「総量削減義務と排出量取引制度」の検証機関として、以下区分に登録され、業務を実施しています。
・「特定ガス・基準量(1号区分)」(登録日:2010年11月26日)
・「都内外削減量(2号区分)」(登録日:2010年11月26日)
・「優良事業所基準への適合(第一区分事業所)(5号区分)」(登録日:2010年8月5日)
また、SOMPOリスクは、東京都の「総量削減義務と排出量取引制度」と連携し運用を進めている埼玉県の「目標設定型排出量取引制度(*3)」の登録検証機関(*4)として、以下区分に登録され、業務を実施しています。
・「目標設定ガス・基準量(1号区分)」(登録日:2011年5月31日)
・「県内外削減量(2号区分)」(登録日:2011年5月31日)
・「優良事業所基準への適合(第一区分事業所)(5号区分)」(登録日:2011年5月31日)
(*3) 年間のエネルギー使用量が3か年度連続して原油換算1,500kL以上となった大規模事業所へ温室効果ガス排出量の総量削減目標達成を課す制度(2011年4月から開始)。
(*4) 所定の要件を満たし、埼玉県に登録された検証機関に限定されます。
-
<参考4>「評価対象項目一覧表(*5)」

(*5 )東京都登録検証機関評価制度要綱(平成31年3月15日改正)より一部抜粋。
-
SOMPOリスクマネジメントについて
SOMPOリスクマネジメント株式会社は、損害保険ジャパン株式会社を中核とするSOMPOホールディングスのグループ会社です。「リスクマネジメント事業」「サイバーセキュリティ事業」「デジタル事業」を展開し、全社的リスクマネジメント(ERM)、事業継続(BCM・BCP)、サイバー攻撃対策などのソリューション・サービスを提供しています。
このプレスリリースには、メディア関係者向けの情報があります
メディアユーザー登録を行うと、企業担当者の連絡先や、イベント・記者会見の情報など様々な特記情報を閲覧できます。※内容はプレスリリースにより異なります。
すべての画像
- 種類
- 商品サービス
- ビジネスカテゴリ
- 経営・コンサルティング
- ダウンロード
