食品の消費税0%で飲食店はどうなる?外食への影響・実務負担・今取るべき対策を解説
諸外国や過去の日本の類似事例から食品の消費税0%を分析し、飲食店経営者や店舗責任者の視点から、食品の消費税0%が売上、粗利、税務実務にどう響くのかを整理し、現場で取りやすい対策まで掘り下げ解説します。
このレポートのエグゼクティブサマリーはこちらです。
-
食品の消費税0%は、消費総量を大きく押し上げる政策というより、家計の食費負担を直接軽減し、内食・中食・外食の相対価格を組み替える政策として作用しやすい。とりわけ外食が10%のまま据え置かれる前提では、需要の受け皿は外食ではなく、主として食品小売・中食・持ち帰り側に移る。
-
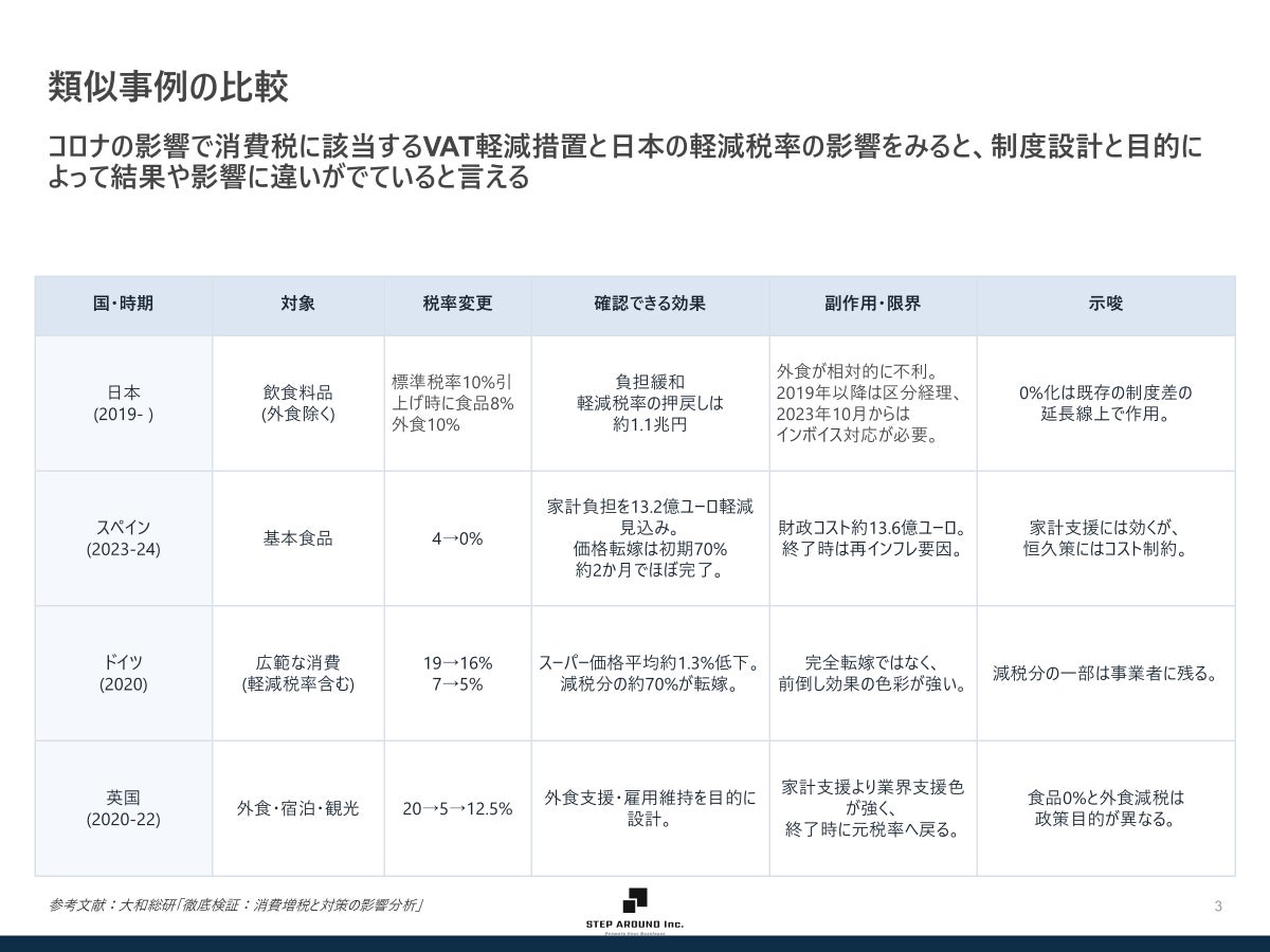
スペインでは、2023年に基本食品のVATを4%から0%へ引き下げた際、政府は家計負担を13.2億ユーロ軽減すると見積もった。Banco de Españaの分析では、価格転嫁は導入初期に約70%だったが、およそ2か月でほぼ完全転嫁に達したとされる。
-
一方、ドイツの2020年VAT引き下げでは、食品・飲料を含む軽減税率が7%から5%へ下がったが、スーパー価格への転嫁は平均で約70%にとどまった。値下げは起きても、制度変更がそのまま100%価格低下になるとは限らない。
-
日本は、2019年以降すでに『食品8%・外食10%』という制度差を持つ。したがって、食品だけを0%にする場合、店内飲食よりもスーパー・総菜・弁当・持ち帰りが相対優位を強めやすい。
-
日本市場では、2020年時点で個人世帯の38.0%が単身世帯であり、2024年の単身世帯の月間消費支出は16万9,547円、そのうち食料は4万3,941円で25.9%を占める。高齢化、単身化、食費インフレ、EC浸透という構造要因により、食品減税の恩恵は、中食・食品小売・まとめ買いといったチャネルに流れやすい。




調査のレポートの利用条件
ウェブサイトで使用する場合は、出典元として、下記リンクを設置をお願いします。
食品の消費税0%で飲食店はどうなる?外食への影響・実務負担・今取るべき対策を解説 | OREND(オレンド)
OREND(オレンド)について
OREND(オレンド)は、「新しいお店のつくり方」をテーマに、店舗経営に役立つ情報を発信しているメディアです。
キャッシュレス決済端末やPOSシステム、予約システム、ネットショップ、ECコンサルサービスなど、お店の運営に欠かせないツールやサービスの選び方を、わかりやすく解説しています。
これまでに、飲食店や美容室・サロン、整体・接骨・鍼灸院、アパレル、小売店などの店舗ビジネスを運営している方や、EC業界・個人事業主の方々に多く利用されています。
「どのシステムを選べばいいかわからない」「導入したらどんなメリットがあるの?」といった疑問に答えながら、実際の導入事例や最新のトレンドも交えて、お店づくりをサポートしています。
最新の情報をチェックしたい方は、ぜひORENDの公式サイトをご覧ください。
すべての画像
