第19回「私とみんてつ」小学生新聞コンクール 表彰作品・学校が決定しました!
~上位入賞者は東京で行われる表彰式にご招待~

一般社団法人日本民営鉄道協会(事務局:東京都千代田区、会長:杉山健博)は、新聞作りを通じて子どもたちに鉄道に対する関心と理解を深めてもらうことを目的に、第19回「私とみんてつ」小学生新聞コンクールを開催し、このたび、3,099点の応募作品の中から厳正な審査を経て計100作品の受賞者と計41校の受賞校が決定しました。
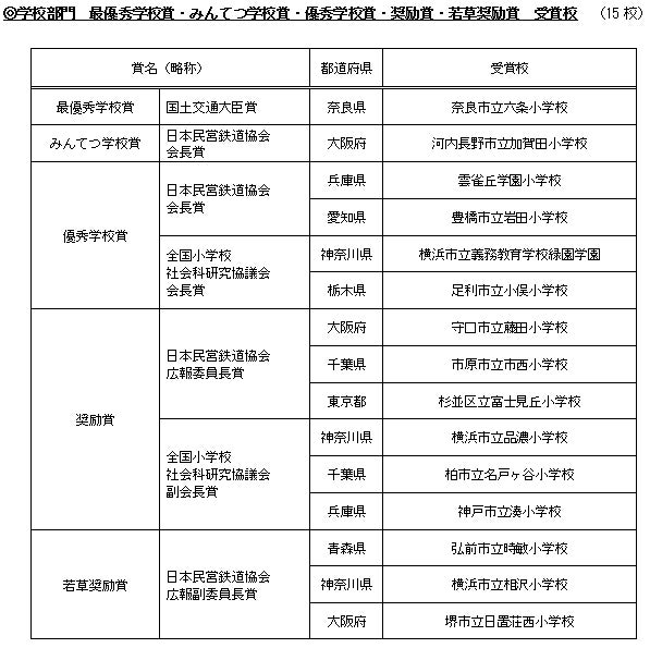
個人部門の最優秀作品賞(文部科学大臣賞)は、東京都 台東区立根岸小学校5年生の浅羽茉莉(あさば まつり)さんの作品「知って!!乗って!!岳南電車イイトコしんぶん」に、学校部門の最優秀学校賞(国土交通大臣賞)は、奈良県 奈良市立六条小学校にそれぞれ決定しました。
なお、2026年1月10日(土)に大手町プレイスホール&カンファレンスにおいて、上位入賞者を対象とした表彰式を開催します。

【コンクール実施概要】
1.名称
第19回「私とみんてつ」小学生新聞コンクール
2.主催
一般社団法人 日本民営鉄道協会
3.後援
文部科学省・国土交通省
全国小学校社会科研究協議会
4.協賛
公益財団法人 交通エコロジー・モビリティ財団
TOPPANクロレ株式会社
5.募集期間
2025年7月1日(火)~9月30日(火)
6.対象
全国の小学生(全学年)
7.応募結果
応募作品数:3,099作品 応募児童数:3,134名
8.表彰
個人部門:文部科学大臣賞含む計100作品
学校部門:国土交通大臣賞含む計41校



◎個人部門 ニュース記事賞(5作品)
◎個人部門 絵日記賞(3作品)
◎個人部門 努力賞(42作品)
◎個人部門 若草賞(10作品)
掲載は省略します。


◎個人部門 金賞受賞作品






その他の受賞作品につきましては、後日ホームページにて公開いたします。
このプレスリリースには、メディア関係者向けの情報があります
メディアユーザー登録を行うと、企業担当者の連絡先や、イベント・記者会見の情報など様々な特記情報を閲覧できます。※内容はプレスリリースにより異なります。
すべての画像