サウジアラビア最前線を体感!視察実践型“未来Vision合宿”開催 ― 参加費無料の特別枠も
DG TAKANOとタイガーモブの共同企画。通常では入れない現地政府・企業・大学に特別アクセスし、未来都市の最前線を五日間で体感。次世代リーダー育成のため学生2名は参加費無料の特別枠もあり

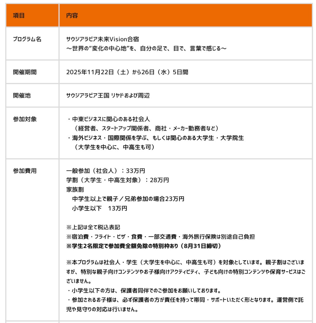
株式会社DG TAKANO(本社:東京都台東区、代表取締役:高野 雅彰)とタイガーモブ株式会社(本社:東京都渋谷区、代表取締役CEO:菊地 恵理子)は、急速な変革を遂げる中東のフロンティア、サウジアラビアを舞台に、視察実践型の海外研修「サウジアラビア未来Vision合宿」を2025年11月22日(土)から26日(水)までの5日間、首都リヤドにて開催します。
本プログラムは、現地政府関係者や有力企業との交流に加え、ニュー・ムラッバやキング・アブドゥッラー金融特区(KAFD)、Red Sea Global(レッドシー・グローバル)、プリンス・スルターン大学(PSU)など、国家戦略の象徴的な開発拠点を視察。変革期にあるサウジアラビアの“いま”を肌で感じます。ビジネスパーソン・経営者・幹部/海外志向の学生・若手社会人など、ビジネスの最前線で新市場を切り拓きたい方々が集います。
また、未来を担う若者の挑戦を支援するため、学生を対象に参加費無料の特別枠(2名限定)も設置。現地でのリアルな学びと交流を通じ、次世代のビジネスリーダーを育成します。
本プログラムの背景と目的
本プログラムは、世界三大デザイン賞のひとつ「Reddot Award: Product Design 2025」にて、最高位の「Best of the Best」を受賞した次世代ものづくり企業、DG TAKANOと”Learning by Doing”の実践型教育を掲げるタイガーモブの協業により実現しました。
DG TAKANOは、技術だけでなく、デザインやビジネスモデルのイノベーションを組み合わせることで、中東での事業成功も収めています。
近年、サウジアラビアは皇太子の方針により急速に開国し、ビザ要件の緩和や投資環境の整備が進んでいます。「ビジョン2030」の掲げる多様な産業育成やイノベーション推進に伴い、世界中の企業や人材が集まる新たなビジネスフロンティアとして注目を集めています。
急速に変化するVUCA時代において、日本企業がこれまでのように技術進歩だけを追求していては、グローバル競争で優位性を保つことは困難です。本プログラムでは、一気に市場が開かれたサウジアラビアの地を舞台に、参加者が現地を視察し、現地パートナーや専門家と対話しながら、「世界がどう変化していくのか」「これから企業がどう動けば勝算があるのか」を探ります。
さらに、現地でのフィールドワークやワークショップを通じて、単なる知識習得にとどまらず、実践の中で新たな価値を創出する力を養います。プログラム終盤には、参加者同士でグローバルビジネスの未来像を共有・議論し、日本企業の可能性と方向性について深く考える機会も設けます。本プログラムは、越境体験を通じて価値観を揺さぶり、自らの分野で旗を立てる次世代リーダーを輩出することを目的としています。サウジ新時代の熱量とスピードを体感しながら、未来を切り拓く一歩を踏み出しましょう。
なぜ、今、サウジアラビアなのか?
サウジアラビアは、ムハンマド・ビン・サルマン皇太子主導の国家改革「ビジョン2030」のもと、石油依存からの脱却を目指し、経済・社会・宗教の多岐にわたる大規模な改革を推進しています。女性の就労や運転の解禁、顔出しの自由化、スポーツ・エンタメ分野の開放など、急速な社会自由化が進み、「THE LINE」や「Red Sea Global」、「Qiddiya(キディヤ)」などの巨大プロジェクトが同時多発的に進行しています。このような目覚ましい変化と外国企業とのコラボレーションへの意欲から、「開国」まもないサウジアラビアは、世界中から注目を集める新たなフロンティアとなっています。サウジ政府は、日本企業の技術力と真面目な姿勢を高く評価しており、国家レベルでの連携や支援の仕組みが構築されています。
DG TAKANOは、サウジの大手財閥と「節水ノズルBubble90」の導入をはじめ、ゼロウェイスト型インフラ構築の共同MOUを締結し、すでにサウジのギガプロジェクトで実証ステージに入っています。
このネットワークが、今回の研修に現地密着型・最前線のリアリティをもたらし、通常では入れないような現地政府や企業・大学などに特別アクセスします。中東は対面コミュニケーションを重要視する傾向があるため、現地に来て、実際に様々な地を訪問したり、直接話をすることで、今後のビジネスチャンスと繋げていただきたいです。

プログラムのハイライト
• DG TAKANOのネットワークを活用した特別視察: 通常ではアクセス困難な現地企業や政府関係者との交流を実現し、中東市場の「リアル」を肌で感じます。
• 「問い」を中心に据えた能動的な学び: 参加者自身が問いを立て、現地のギガプロジェクトやスタートアップ、大学を巡り、夜には深い内省とディスカッションを行います。
• 多様な参加形態と世代を超えた交流: 社会人、大学生・院生、中高生など幅広い層が参加可能です。経営者と若者が対話することで、新たな気づきと繋がりが生まれる仕掛けを用意しています。
• サウジアラビアの「今」を体感: グリーンプロジェクトの現場視察、現地のスタートアップやエリート大学とのワークショップなど、最前線の現場を巡ります。

開催に込めた想い

かつて世界をリードした日本は、今まさに次の飛躍の時を迎えています。長引く停滞感を打ち破るヒントは、勢いある中東の現場にあります。サウジアラビアでは人口爆発と住宅建設ラッシュにより、インフラから家具・家電、ライフスタイル全般に至るまで未来市場が立ち上がろうとしています。今回のツアーでは、そのダイナミズムを直接体感し、自分の中のリミッターを外すきっかけを掴んでいただきます。学生には学びと視座の拡大を、社会人には挑戦への気づきを、経営者には未来戦略を描くチャンスを。それぞれの立場で得られる価値がここにあります。さらに、これまで入ることのできなかった現場に特別にアクセスし、DG TAKANOとタイガーモブが初めて実現する「人生と未来を変える覚醒プログラム」を体験できる機会です。私自身、タイガーモブのプログラムに4度参加し、その価値を強く実感してきました。この貴重な機会を、ぜひ多くの方と分かち合いたいと思っています。

タイガーモブは「未知の力で、人生を動かす」を新ミッションに掲げ、世界中を舞台に人生のターニングポイントとなる実践機会を提供し、アイデンティティが揺さぶられ、価値観が変容する瞬間を届けています。個人の変化と、それを受け止め広げる社会の変化――その両輪を動かし続けることが私たちの使命です。
今回、これまで中国・深圳や南アフリカなどの弊社プログラムに幾度も参加し、自ら変革を体現してきたDG TAKANO代表取締役の高野さん、そして情熱あふれるメンバーの皆さまと共に、中東のフロンティア・サウジアラビアで未来Vision合宿を実現できることを心から嬉しく思います。
未知の文化や価値観が交差する場で、多様なバックグラウンドの方々と共に、これからのビジネスや人生の可能性を本気で語り合う時間は、一人ひとりの人生や組織を大きく動かすはずです。サウジアラビアの地で、共に未来を切り拓きましょう。
プログラム概要

プログラム詳細・説明会申込ページ
https://www.tigermov.com/short_program/detail/1050
会社概要

株式会社DG TAKANOについて
技術とデザインで社会課題に挑むデザイン会社です。
“最大節水率95%”の節水ノズルBubble90、“水だけで汚れも細菌も落とせる食器”meliordesign、“最大節水率80%”の家庭用キッチン水栓meliordesign 5a faucetなど革新的な製品を開発し、世界の水不足問題に取り組んでいます。近年はサウジアラビアの国家プロジェクトにも参画し、国際的な社会変革を牽引しています。
社名 : 株式会社DG TAKANO
本社所在地 :〒110-0015 東京都台東区東上野2-21-3 成宝ビル7F
代表取締役 : 代表取締役 高野 雅彰
設立 : 2010年9月
事業内容 : 節水蛇口ノズル『Bubble90』を開発する企業。 『Bubble90』は、蛇口から水の玉を連続して発射させることで、節水効果が得られるノズル。 なお、『Bubble90』の販売はグループ会社の株式会社DGSALESが行う。
ホームページ: https://dgtakano.co.jp/

タイガーモブ株式会社について
「未知の力で、人生を動かす」をミッションに、オンライン・オフライン合わせて世界47カ国400件以上の実践機会を提供する実践型教育のパイオニア。全国の教育機関・地方自治体・法人・個人を対象に海外研修、インターンシップ、海外プログラムを企画・提供しています。“Learning by Doing(実践による学び)”をコンセプトにしながら、探究学習や実践教育のカリキュラムの提供も含め、これまで1万人以上の若者を世界に送り出し、当たり前が変わる越境体験を提供しています。
社名 : タイガーモブ株式会社
本社所在地 : 〒150-0047 東京都渋谷区神山町5-20 ZINE YOYOGI-KOEN 1B
代表取締役 : 代表取締役CEO 菊地 恵理子
設立 : 2016年4月
事業内容 : 教育機関/自治体/法人向け海外インターン・海外研修・カリキュラムの企画、実施、コンサルティング
ホームページ: https://tigermov.co.jp/
【各サービスサイト】
教育機関・地方自治体向けサービス: https://www.tigermov.co.jp/edu/
個人向け・短期海外研修プログラム「タイガーモブスクール」: https://tigermovschool.com/
個人向け・長期海外インターンシップ: https://tigermov.com/

株式会社DG TAKANO/タイガーモブ株式会社
【報道関係者様・メディア問い合わせ先】
タイガーモブ株式会社 広報担当(丸山・安永)
Email: pr@tigermov.co.jp / Tel: 050-1751-2037
このプレスリリースには、メディア関係者向けの情報があります
メディアユーザー登録を行うと、企業担当者の連絡先や、イベント・記者会見の情報など様々な特記情報を閲覧できます。※内容はプレスリリースにより異なります。
すべての画像
