ヒト人工染色体を導入したブタの作出に成功 遺伝性疾患の治療に対する人工染色体の有効性を示唆
研究成果のポイント
□ ゲノム編集を含めこれまで様々な遺伝子改変技術が開発され、多くの遺伝子導入ブタが作出されてきましたが、数百万塩基対の(メガベース, Mb)規模の非常に巨大な遺伝子を導入したブタの作出は大きな課題でした。
□ 体細胞クローニング技術と人工染色体技術を組み合わせることにより、ヒトジストロフィン遺伝子全長(2.4Mb)を含む人工染色体を導入したブタの作出に世界で初めて成功しました。
□ 本研究成果により、巨大遺伝子や複数の遺伝子を導入した遺伝子改変ブタの創出や、ヒト疾患モデルブタを用いた治療法の開発、さらには再生医療や異種移植などの医学研究が加速することが期待されます。
要旨
ブタはその解剖学的・生理学的特徴から、これまで多くの医学・医療応用に向けた研究に利用されてきました。とりわけ遺伝子改変ブタはこのような研究の非常に重要なリソースとなっています。これまで種々の遺伝子改変ブタが作出されてきましたが、非常に巨大な遺伝子を導入したブタの作出は困難でした。明治大学バイオリソース研究国際インスティテュートの渡邊將人研究員、同大学農学部生命科学科の長嶋比呂志教授(兼 同大学バイオリソース研究国際インスティテュート所長)、鳥取大学医学部生命科学科の香月康宏教授らの研究グループは、体細胞クローニング技術と人工染色体技術を組み合わせることにより、世界で初めてヒト人工染色体を導入したブタの作出に成功しました。
ヒトジストロフィン遺伝子全長(2.4Mb)を搭載したヒト人工染色体 (DYS-HAC)を、微小核細胞融合(Microcell-mediated chromosome transfer:MMCT)法によりデュシェンヌ型筋ジストロフィー (DMD)を発症するブタ (DMD-KOブタ)の線維芽細胞へ導入しました。DYS-HACが導入された線維芽細胞を核ドナーとした体細胞クローニングにより、全身にDYS-HACが導入されたブタを作出することができました。DYS-HACブタの筋肉では、導入されたDYS-HACによるジストロフィンの発現が観察され、DMD-KOブタに比して生後1ヶ月齢時での生存率が大幅に改善し、後肢運動機能の回復など病態の改善も見られました。本研究は、明治大学バイオリソース研究国際インスティテュートおよび科学技術振興機構(JST)の援助により行われました。本研究成果は、2023年7月25日に米国遺伝子細胞治療学会(American Society of Gene & Cell Therapy:ASGCT)の機関誌の1つである国際科学誌「Molecular Therapy-Nucleic Acids」に掲載されました。
1. 研究の背景
ブタは食用家畜としてのみならず、ヒトとの解剖学的・生理学的類似性から実験動物として多くの医学研究に利用されています。大型実験動物としてのブタの価値は、ブタを用いた研究から得られる知見のヒトへの外挿性の高さにあります。実際、ヒトの疾患を模倣した病態モデル動物の作出において、マウスでは再現できないヒトの病態をブタではかなり忠実に再現できることが示されています。CRISPR-Cas9などゲノム編集技術の登場により、ブタにおいても遺伝子改変が効率的に可能となり、病態モデルブタを含め多くの遺伝子改変ブタが作出されています。しかしながら、非常に巨大な遺伝子を導入した遺伝子改変ブタの作出はいまだチャレンジングな課題となっていました。
ヒトおよびマウス人工染色体は、任意の巨大遺伝子や複数の遺伝子を導入できる画期的な運び屋(ベクター)です。これを利用した染色体導入技術により、任意の哺乳類細胞から任意の哺乳類細胞へ人工染色体を運ぶことが可能です。体細胞クローニング技術では細胞からダイレクトに個体(クローン)を生産することができます。本研究では、体細胞クローニング技術と人工染色体技術を組み合わせ、非常に巨大なヒトジストロフィン遺伝子全長が搭載されたヒト人工染色体(DYS-HAC)を、デュシェンヌ型筋ジストロフィー(DMD)を発症するブタの細胞へ導入し、DYS-HACが導入された遺伝子改変ブタの作出に取り組み、同時にヒト人工染色体によるDMDの病態に対する治療効果も検討しました。
2. 研究内容と成果
微小核細胞融合(Microcell-mediated chromosome transfer:MMCT)法により、ヒトジストロフィン遺伝子全長を含むヒト人工染色体(DYS-HAC)を筋ジストロフィーを発症するブタ(DMDブタ)由来の線維芽細胞へ導入しました(図1)。このDYS-HAC導入細胞を体細胞クローニングの核ドナーとして利用し、DYS-HACが導入されたブタの作出を試みました。構築したクローン胚を借り腹(レシピエント)ブタへ外科的に移植し、4頭のDYS-HACクローンブタ産仔を得ることに成功しました。DYS-HACベクターには蛍光マーカーとして緑色蛍光タンパク(GFP)が合わせて搭載されており、得られた4頭のDYS-HACブタ全頭でGFPの蛍光が観察され、全身にDYS-HACベクターが導入されていることが確認されました。
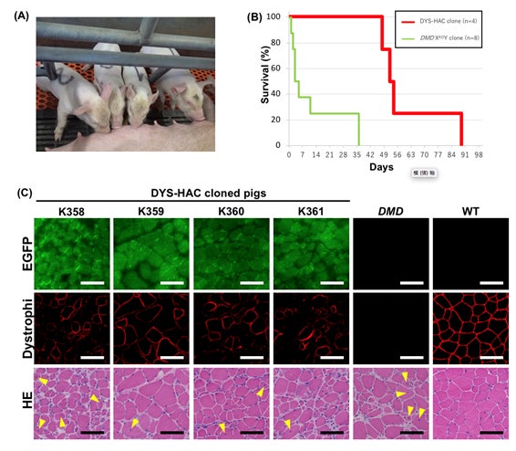
通常、DMDを発症するブタは、生後1ヶ月以内に多く(約75%)が死亡します。本研究で作出したDYS-HACを導入したDMDブタは1ヶ月齢時で全頭が生存し、後肢運動機能の回復、筋ジストロフィーの病態マーカーの一つである血中クレアチンキナーゼ値の有意な改善も認められました。また、DYS-HACブタの筋肉における組織学的解析では、導入したDYS-HACベクター由来のヒトジストロフィンが産生されていることが明らかになりました。一方で、DYS-HACはマウスでは安定的に細胞内(核内)で保持されることが示されていますが、ブタにおいては経時的に脱落することが観察され、使用する動物種に適した新規人工染色体開発の必要性も明らかになりました。本研究では、人工染色体が導入されたブタの作出に世界で初めて成功し、遺伝性疾患の治療に対する人工染色体の有効性が示唆されました。
3. 今後の期待
体細胞核移植技術と人工染色体技術により作られる「Transchromosomic cloned pigs (Tc pig)」は可能性を大きく秘めた新たな遺伝子改変ブタの一つとして加わり、今後は再生医療や異種移植など多くの医学研究にも貢献することが期待されます。さらに、本研究により、メガベース単位の巨大遺伝子を導入したブタの作出が可能となったことは、医学・医療研究分野のみならず、畜産・農学分野の発展にも貢献することが期待されます。
4. 発表論文
<タイトル>
Phenotypic features of dystrophin gene knockout pigs harboring a human artificial chromosome containing the entire dystrophin (DMD) gene
<著者名>
Masahito Watanabe, Hitomaru Miyamoto, Kazutoshi Okamoto, Kazuaki Nakano, Hitomi Matsunari, Kanako Kazuki, Koki Hasegawa, Ayuko Uchikura, Shuko Takayanagi, Kazuhiro Umeyama, Yosuke Hiramuki, Elisabeth Kemter, Nikolai Klymuik, Mayuko Kurome, Barbara Kessler, Eckhard Wolf, Yasuhiro Kazuki, Hiroshi Nagashima
<雑誌名>
Molcular Therapy-Nucleic Acids
<DOI>
DOI: https://doi.org/10.1016/j.omtn.2023.07.021
研究グループ
明治大学バイオリソース研究国際インスティテュート
・所長/教授 長嶋 比呂志(ながしま ひろし)
・研究員 渡邊 將人(わたなべ まさひと)
・研究員 中野 和明(なかの かずあき)
・研究員 松成 ひとみ(まつなり ひとみ)
・研究員 梅山 一大(うめやま かずひろ)
・博士研究員 内倉 鮎子(うちくら あゆこ)
明治大学農学部生命科学科 メディカル・バイオエンジニアリング研究室
・研究員 高柳 就子(たかやなぎ しゅうこ)
・博士研究員 長谷川 航希(はせがわ こうき)
・博士後期課程 岡本 一俊(おかもと かずとし)
鳥取大学医学部生命科学科/染色体工学研究センター
・教授 香月 康宏(かづき やすひろ)
・特命助教 香月 加奈子(かづき かなこ)
・特命助教 平向 洋介(ひらむき ようすけ)
・博士後期課程 宮本 人丸(みやもと ひとまる)
ルードヴィヒ・マクシミリアン (Ludwig-Maximilians)大学
・教授 Eckhard Wolf
・教授 Nikolai Klymuik
・研究員 黒目 麻由子(くろめ まゆこ)
・研究員 Barbara Kessler
・研究員 Elisabeth Kemter
参考図

図1 ヒト人工染色体導入クローンブタ作出の概要
MMCT法により、ヒトジストロフィン人工染色体 (DYS-HAC)をデュシェンヌ型筋ジストロフィーのブタの線維芽細胞へ導入し、これを核ドナーとした体細胞クローニングにより、DYS-HACクローンブタが作出されました。

図2 樹立した核ドナーと作出されたDYS-HACクローンブタ
(A) 人工染色体が導入されたブタ線維芽細胞 (核ドナー) DYS-HACベクターに搭載された緑色蛍光タンパク(GFP)により細胞は緑色蛍光を示しています。
(B) 核ドナー細胞の染色体解析 DYS-HACベクターが核ドナー細胞内(核内)で保持されていることを確認しました (赤矢印)。
(C) 体細胞クローニングにより作出されたDYS-HACクローン胎仔 (左)と産仔 (右) DYS-HACクローンブタでGFPが観察され、DYS-HACベクターが全身に導入されていることを確認しました。

図3 作出されたDYS-HACクローンブタの表現型
(A) 3週齢のDYS-HACクローンブタ
(B) DYS-HACクローンブタの生存曲線 DYS-HACクローンブタ(赤線)はDMD-KOブタ(緑線)に比して、高い生存率を示しました。
(C) 筋肉の組織学的解析 導入されたDYS-HACベクターによるジストロフィンの回復がDYS-HACクローンブタでモザイク状に確認されました。
このプレスリリースには、メディア関係者向けの情報があります
メディアユーザー登録を行うと、企業担当者の連絡先や、イベント・記者会見の情報など様々な特記情報を閲覧できます。※内容はプレスリリースにより異なります。
すべての画像
