国内の探究学習の動向をまとめた『探究学習白書2024』刊行
一般社団法人英語4技能・探究学習推進協会(東京都港区、代表理事 斉藤智)は、国内の探究学習の動向をまとめた『探究学習白書2024』を刊行いたしました。

-
探究学習白書とは
『探究学習白書』は、2020年1月に日本で初めて「探究学習」をテーマとした白書として刊行されました。2024年版は、この取り組みの5冊目となります。
「探究学習白書」は、中学校や高等学校、大学、教育委員会などの教育機関はもとより、教育産業を担う企業や研究機関などさまざまな方面からの支持をいただいております。
-
『探究学習白書2024』の刊行に際して
探究学習は、21世紀の社会を生きる子どもたちにとって不可欠な学びの形態として、近年ますます注目を集めています。急速に変化し続ける現代社会において、既存の知識を単に習得するだけでなく、自ら課題を発見し、解決策を模索する力が求められているのです。この「探究学習白書2024」は、日本の教育現場における探究学習の現状と課題、そして今後の展望を包括的にまとめた年次報告書です。本白書では、全国の高等学校における探究学習の実施状況を中心に調査し、分析しています。各教科での探究的な学びの展開から、「総合的な探究の時間」の評価方法まで、幅広い観点から探究学習の実態に迫ります。探究学習で取り扱われるテーマの傾向や、生徒の主体性・協働性の発揮状況、さらには教員の指導方法や評価の在り方など、多角的な視点から考察します。また、本書では探究学習を支援する外部団体の活用状況や、学習課題の設定方法、生徒の達成度など、具体的なデータに基づいた分析も行っています。これらの情報は、教育現場での探究学習の質的向上に寄与するものと確信しています。さらに、探究学習に関する最新動向や、高等学校での取り組み事例、大学入試における探究の採用状況など、時宜を得た情報も盛り込んでいます。加えて、探究学習を支援するプログラムや補助金制度についても詳しく解説し、教育現場での活用の一助となることを目指しています。中学校や高等学校、大学、教育委員会などの教育機関はもとより、教育産業を担う企業、研究機関などさまざまな教育関係者にとって、本白書が探究学習の意義と可能性を理解する上での貴重な資料となることを願っています。そして何より、この白書が日本の教育の質的向上に寄与し、未来を担う子どもたちの学びをより豊かなものにする一助となれば幸いです。



-
『探究学習白書2024』の目次
第1章 探究学習実施状況調査
第1節 各教科における探究学習の展開
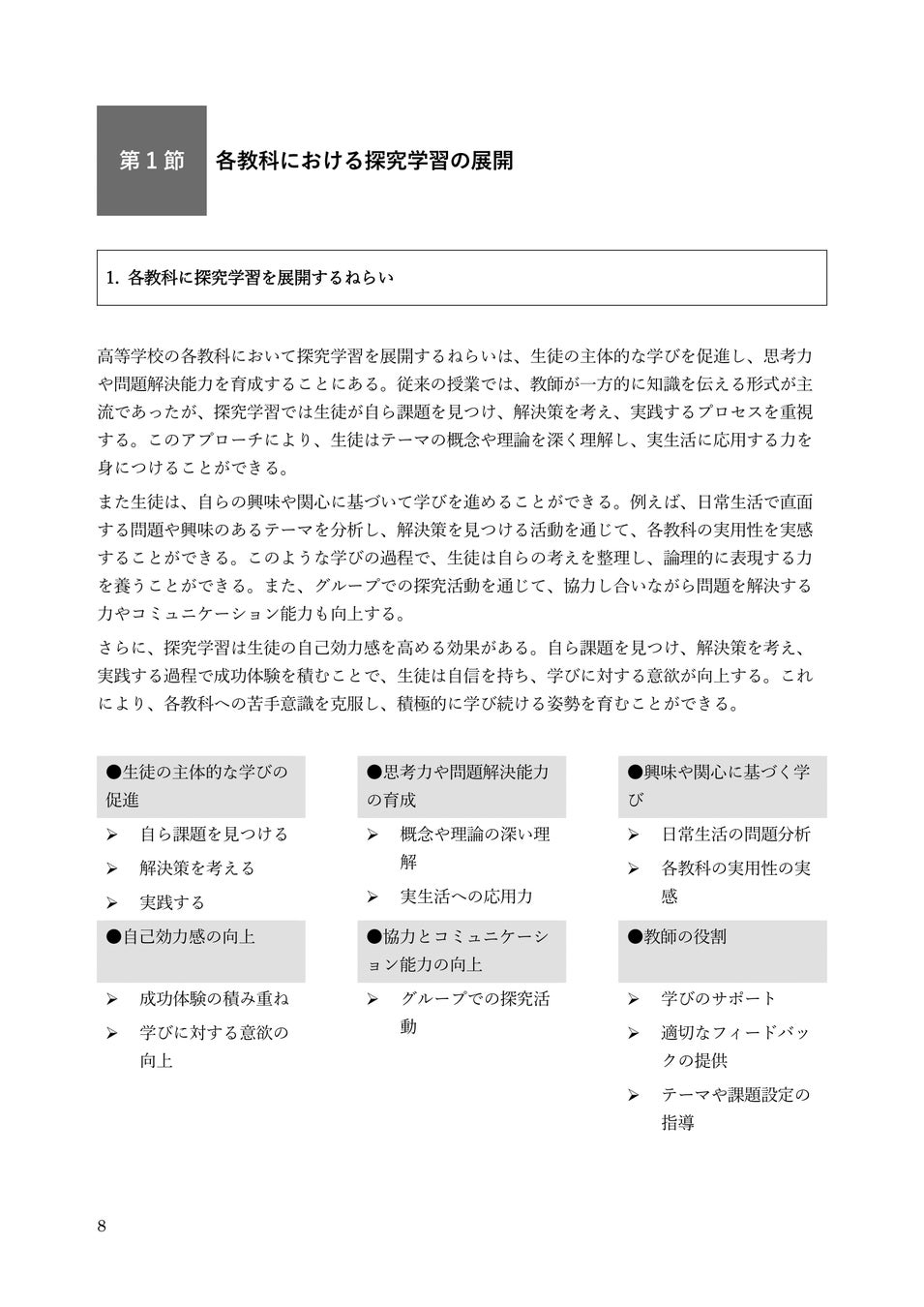
1. 各教科に探究学習を展開するねらい
2. 探究的指導の展開状況
3. 授業の進め方
4. 生徒への評価
5. 探究的指導の具体例
6. テーマと探究課題の例
第2節 「総合的な探究の時間」の評価方法
1. 「総合的な探究の時間」の評価の難しさ
2. ポートフォリオ評価
3. 観察評価
4. プロジェクト評価
第2章 探究学習実施状況調査
第1節 調査の目的・調査の対象等
第2節 探究学習で取り扱うテーマ
1. 探究学習の授業でよく取り扱うテーマ
2. 生徒に人気のある探究学習のテーマ
3. 教員が将来取り上げてみたいと思うテーマ
第3節 探究学習を支援する団体
1. 学校が支援を受けたことのある団体
2. 学校が支援団体を決めた理由
3. 支援団体への要望
第4節 学習課題の設定方法
第5節 探究学習の授業における生徒の姿
1. 主体性
2. 協働性
3. 自己理解
4. 他者理解
5. 社会参画への関心・意欲



第6節 探究学習の授業進行と生徒への評価
1. 「課題の設定方法」についてのサポート
2. 「情報の集め方」についてのサポート
3. 「情報の整理や分析の方法」についてのサポート
4. 「成果の発表方法」についてのサポート
5. 他の活動への割り当て
6. 成績表への評価記入
第7節 探究学習の進行状況
1. 課題の設定に関する進行状況
2. 情報の収集に関する進行状況
3. 整理・分析に関する進行状況
4. まとめ・表現に関する進行状況
5. 振り返りに関する進行状況
6. 生徒のモチベーション
第8節 探究学習の達成度
1. 複雑な間題状況を踏まえて適切な課題を設定することができるか
2. 仮説を立て、適合した検証方法を明示した計画を立案できるか
3. 目的に応じて臨機応変に情報を収集することができるか
4. 情報を効果的に収集し、多角的・実際的に分析できるか
5. 複雑な問題状況を把握し自分の考えを形成できるか
6. 多様な情報から帰納的・演繹約に考察できるか
7. 事象間の関係比較や複数の因果関係を推理できるか
8. 目的や意図に応じて手際よく論理的に表現できるか
9. 学習の仕方を内省し将来の学習に生かすことができるか
第9節 探究学習を通して身に付けたスキル
第10節 課題や問題点
1. 生徒への評価
2. 指導内容
3. 学習場所
4. 保護者の理解
5. 支援団体
6. 生徒のモチベーション
7. 学習指導要領の目標
8. 学習計画
9. 授業進行
10. 予算



第11節 教員の変化
1. 教員自身の変化
第12節 探究学習の授業時数
1. 授業時数は多いか
2. 多い・やや多いと思う理由
3. ちょうどよいと思う理由
4. 少ない・やや少ないと思う理由
第13節 探究科目の実施状況
第14節 教科書以外にかかる費用
1. 国語、地理歴史、公民、数学、理科
2. 保健体育、芸術、外国語、家庭、情報、総合探究
3. 国公私立別
第3章 探究学習 最新動向
第1節 2023年度探究学習ニュース
第2節 高等学校における探究学習への取組
第3節 探究を入試に採用している大学
第4章 探究学習支援プログラム
第1節 探究的な学び支援補助金について
1. 探究的な学び支援補助金2023とは
2. 「探究的な学び支援補助金2023」活用支援事業者一覧
第2節 探究学習支援プログラム一覧
第5章 学習指導要領
第1節 高等学校
1. 古典探究
2. 地理探究
3. 日本史探究
4. 世界史探究
5. 理数探究基礎
6. 理数探究
7. 総合的な探究の時間
第2節 中学校
1. 総合的な学習の時間
第3節 小学校
1. 総合的な学習の時間
第4節 「総合的な探究の時間」に関する中央教育審議会答申



『探究学習白書2024』の書誌情報
発 行 日 2024年8月31日
体 裁 A4判/376ページ
発行・販売 一般社団法人英語4技能・探究学習推進協会
編 集 一般社団法人英語4技能・探究学習推進協会
ご購入と詳細
探究学習白書2024のご購入、および詳細はESIBLAのWebサイトよりご確認いただけます。
https://esibla.or.jp/whitepaper2024/?utm_source=prtms&utm_medium=press&utm_campaign=press

このプレスリリースには、メディア関係者向けの情報があります
メディアユーザー登録を行うと、企業担当者の連絡先や、イベント・記者会見の情報など様々な特記情報を閲覧できます。※内容はプレスリリースにより異なります。
すべての画像
