■【新エンゲージメントコーチング基本講座】:ジョブ・クラフティングスキル、仕事の効果、パフォーマンスを高めるコーチングとは?
2026年【4月18-19日(土日)2日間】一般社団法人コーチング心理学協会

一般社団法人 コーチング心理学協会(本部:東京都港区)が主催,
【2026年4月18-19日(土日)】9:00~ 17:30(2日間・両日)までオンライン・ワークショップにて,【新エンゲージメントコーチング基本講座】を開催いたします。
2026は,法人化(8周年)となり,新たな一歩となります。新しいエンゲージメントに関する研究や実践活動,イベントを開催致します。内容に関して,マンガ・イラスト・インフォグラフィック化をス神しわかりやすくしていきます。また,AIの活用,エンゲージメントコーチング,ポジティブ心理学,産業組織心理学,キャリア心理学,ジョブ・クラフティング,リスキニング,心理的安全性を活用した新しい研究やアプローチなどを取り入れ,充実した内容でワークショップが開催されます。
━━━━━━━━━━━━
【概要・申し込み】: https://www.coaching-psych.com/event/engagement_coaching/
━━━━━━━━━━━━
【公式イベント情報】:https://www.coaching-psych.com/event/
【公式HP】:https://www.coaching-psych.com/
━━━━━━━━━━━━

■「コーチング心理学」の基礎をわかりやすく紹介し実践します。
【開催概要】
イベント名称
:【新エンゲージメントコーチング基本講座】
開催期間
:【2026年4月18-19日(土日) 9:00~ 17:30(2日間・両日)
開催場所
:オンラインワークショップ(ZOOMを予定)
講座内容
:知識講座と実践型ワークショップの混合形式 60から90分間隔で休憩あり
対象者
:すべての人が受講可能です。
*オンラインワークショップですが,通常形式と変わらない内容と対応ができる形式で実践します。「交通費」「宿泊費」「移動時間」を抑えたい方におすすめです。無理なく国内外から参加することが可能です。また,セカンドカメラなどで,手法についてわかりやすく説明をいたします。当協会では,最新の資料が得られます。
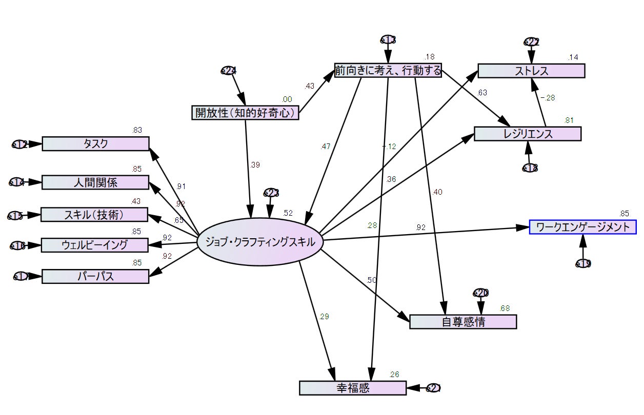
国際心理学会にて、ジョブ・クラフティングスキル自己効力感とエンゲージメントの関係について発表



【概要】
エンゲージメントの理論と定義の学習:ポジティブ心理学、コーチング心理学、キャリア心理学などの理論を活用し、エンゲージメントの理解を深めます。
エンゲージメントの実践:学んだ理論を具体的な方法で実践し、他者支援・応援のスキルを高めます。
多彩な理論とアプローチ:ポジティブ心理学、コーチング心理学、ジョブクラフティング、自己成長主導性など、幅広い理論を学び、個人と組織のエンゲージメント向上に活用します。
エンゲージメントを高めるツールと技法:カードゲーム、心理テスト、ワークシート、質問法など、実践的なツールを活用したわかりやすい講座。
この講座は、当協会で行ってきた法人研修、団体研修、新入社員研修、管理職研修などの内容を包括的に提供します。
━━━━━━━━━━━━
■エンゲージメントとは,積極的に強みを発揮し,モチベーションや具体的な成果を高めていくコーチング心理学
《テーマ》は,エンゲージメント,関係性を含めモチベーション,パフォーマンスを積極的に高め,心理的安全性,ジュブクラフティング,ストレングスを生かしていくコーチング心理学です。
★【オンライン講座(ZOOM)】ですが、通常の実践や講座などでも、活用できる方法を学びます。通常セッション・講座、オンラインなど、多彩なフィールドで実践できます。
━━━━━━━━━━━━
*エンゲージメントとは何か? その定義、自分たちの解釈を理解し、活用法を実践する。ポジティブ心理学やコーチング心理学、認知行動・解決志向、ナラティヴ・アプローチをなどを統合的に活用した、個人・組織に関わるエンゲージメントを高めるスキルを高めます。
━━━━━━━━━━━━
◆エンゲージメント(Engagement)は、キャリア支援・ビジネスなど様々な視点で展開されています。そのエンゲージメントについて基礎を学びながら、コーチングを学習ツールと他者支援・応援するため具体的な方法して活用し実践していきます。
◆ポジティブ心理学やコーチング心理学、キャリア心理学、産業組織心理学に関わるフロー理論、エンゲージメントに関わる理論、ジョブクラフティング 、自己成長主導性などの理論を学びながら、活用し、個人と組織のエンゲージメントを高めます。
━━━━━━━━━━━━
◆人生および仕事のエンゲージメントを高め、人生より実りのあるものにしていくために!
この講座では、ポジティブ心理学とコーチング心理学、キャリア心理学、ビジネス心理学を活用し、エンゲージメントについて扱い、職場・人生においてエンゲージメントを高めます。
この講座は、認知行動科学、解決志向、ナラティヴ・アプローチなど統合的に活用し、自分自身と他者、社会のエンゲージメント高めている実践を行います。
━━━━━━━━━━━━
さらに、他者や組織のエンゲージメントを高める支援者・リーダーとして活躍できることを目指しています。
*カードゲーム、心理テスト、ワークシート、質問法など、様々なツールや技法を活用したわかりやすい講座です。
*この講座は、当協会で行ってきた法人研修、団体研修、新入社員研修、管理職研修などの内容が含まれます。
━━━━━━━━━━━━
【講座の内容】
①エンゲージメントとは何か? (様々な領域、その定義、再考する)
②エンゲージメントの理論と定義を学び、応用し、実践するために!
ポジティブ心理学におけるエンゲージメント
マーケティングにおけるエンゲージメント
キャリア・人事におけるエンゲージメント
人生(ライフ・コーチング)におけるエンゲージメント
③エンゲージメントのフレームワーク(海外事例などを含めて紹介)
3つのワークエンゲージメントとは? ユレヒト大学など世界の動向
成果を出すための2つのエンゲージメント: モチベーション(やる気)とアウトカム(成果)
◆6つのエンゲージメント:
意義、成長、社会的支援、人間関係、自尊感情、心身の健康
エンゲージメントを高めるAI(アプリシエティブ・インクワイアリー)
を活用した質問法とコーチング
*4Dサイクルを活用したエンゲージメントコーチング
仕事における【LIKE】と【LOVE】モデル活用して、仕事を好きになり、熱中し、エンゲージメントを高める。
L:学習 I:向上 K:継続 E:評価
L:リード O:選択肢 V:冒険 E:強化
④エンゲージメントを高める質問法
⑤ポジティブワークエンゲージメントを高める
働きがいを高めるポジティブワークエンゲージメント
⑥ポジティブワークエンゲージメントを高める支援法
ポジティブワークエンゲージメントスキルとサポート、リーダーシップ力を高める
*ポジティブ・ワークエンゲージメントスキルテスト
*ポジティブ・ワークエンゲージメント・リーダーシップスキルテスト
⑦ジョブ・クラフティングコーチングとエンゲージメント
--------------------------------------------
2日目
①エンゲージメントマップを描き対話支援に役立てる。
②ポジティブ心理学のフレームワークを活用したエンゲージメントコーチング
HEROモデル
Coachモデル
③心理的安全性とエンゲージメント
7つの心理的安全性
心理的安全性リーダーシップ
職場の心理的安全性を高め、エンゲージメント高める支援者になるために
心理的安全性スキルテスト
心理的安全性サポート・リーダーシップテスト
④エンゲージメントとコンパッション
やる気と成果 だけでなく、心を折れずに続けられる、支えられる仕組みを作り、
全体を活性化するために
⑤エンゲージメントのカードワーク
⑥努力が報われるようにするために 努力充実型傾向チェック
報われなかったことを成果につなげる。後悔させないためのエンゲージメント
【開催概要】
【担当講師コメント】
「近年,個人,組織,社会においてモチベーションだけでなく,成果が求められたり,強みを発見し,強みを生かしていくことが求められています。エンゲージメントの定義は,業界によって曖昧であるため,様々なエンゲージメントを理解して,より効果を発揮させていくことが求められています。
エンゲージメントには,ジョブ・クラフティングや心理的安全性なども関わるため,ジョブ・クラフティングの理解,心理的安全性にかかわるアプローチなども採用しています。
すべての方が,エンゲージメント,ストレングスを発揮し,エンゲージメントへの理解を幅広く理解してもらうことにより,ウェルビーングを高め,様々な方が生きやすい,働きやすい環境が構築できるような社会を目指すための内容が含まれています。そのため,対象者はすべての方を対象としています。ぜひ,ご参加いただければ幸いです。」
━━━━━━━━━━━━
*この講座は【認定エンゲージメント・コーチ®】 認定資格も取得できます。

エンゲージメント・コーチ®は,特許庁公認による商標登録に認定されました。
そのため,資格の取得は当協会のみとなります。
個人や組織の働きがい、成果を高めるための【エンゲージメント・コーチング基本講座】
【認定エンゲージメント・コーチ®認定講座】当ワークショップを修了されると「認定エンゲージメントコーチ®」(Basic)の資格が取得できます。また、講座の資料の利用権、ダウンロード権などが得られ、すぐに実践できます。
※資格の取得は必須ではありません。受講後,資格認定の申請が可能です。気軽にご参加ください。
さらに,将来的に,「コミュニケーション心理士」「コーチング心理士」,「コンサルティング心理士」,「インストラクター(講師)」資格の門戸も開かれます。
※この講座は,上記の必修講座となります。
━━━━━━━━━━━━
【講習費】:銀行振込,クレジット払い,コンビニ払いなど
事前の入金によって,受講・資格取得の権利が得られます。
当日,領収書を発行致します。
①特別価格1日入門 11000円(入門コース)
②2日間参加(実践と応用)22000円
③資格認定コース:11000円+33,000円(特別割引あり)
(講習費1日半額(11000円分割引)及び資格認定費)
④再受講11000円 ※新しい資料を取得できます。
※2日間コース以上であれば,資格の申請を行うことができます。(1ヶ月以内)
━━━━━━━━━━━━
■コーチング心理学のイベントの関しましては,以下にて紹介しております。
https://www.coaching-psych.com/event/
━━━━━━━━━━━━
◆エンゲージメントに関わる書籍を出版 9月10日発売
科学的に正しい、脳を活かす問いのコツ【結果を出す人はどんな質問をしているのか?】
https://amzn.asia/d/iOaFxN5

コンセプトは「考えて、話す技術(認知と行動)」。エビデンス(根拠)、ナラティブ(物語)、エクスペリエンス(経験)です。特に効果的な質問を集めた大全、教科書でもあります。
タイトル:科学的に正しい、脳を活かす問いのコツ
【結果を出す人はどんな質問をしているのか?】
著者名 :徳吉陽河(とくよし ようが)
出版社 :総合法令出版社
発行年月:2024年9月10日
税込価格:1,500円(本体 1,750円)
◆Amazonサイト:https://amzn.asia/d/iOaFxN5

一般社団法人コーチング心理学協会について
HP:https://www.coaching-psych.com/
【団体概要】
本社所在地:東京都港区浜松町2丁目2番15号浜松町ダイヤビル2F
事業内容:
「コーチング心理学」を社会的な実践に活かすために設立された団体。コーチング心理学やポジティブ心理学など,統合的に活用し,個人,組織や社会の持続的成長,ウェルビーイング,モチベーション、パフォーマンス,エンゲージメントの向上を目指している。科学的なエビデンスと物語るナラティヴの両方を重視し,教育・産業・福祉・医療・社会への貢献。上記に関わるコミュニケーション技術の向上,ポジティブメンタルヘルスの支援を行っている。」
このプレスリリースには、メディア関係者向けの情報があります
メディアユーザー登録を行うと、企業担当者の連絡先や、イベント・記者会見の情報など様々な特記情報を閲覧できます。※内容はプレスリリースにより異なります。
すべての画像
