マルエツの「フードドライブ」活動 横浜市内の4店舗でスタート! 取り組み店舗は87店舗へ拡大!

マルエツは、「フードドライブ」活動について、このたび、「NPO法人フードバンク横浜」のご協力により、5月27日(月)から朝日町店で開始いたします。
また、6月4日(火)からは瀬谷店と西谷店で、6月7日(金)からは六ッ川店でも活動を開始し、マルエツでの「フードドライブ」活動は87店舗に拡大する予定です。
当社における「フードドライブ」活動は、ご家庭で使いきれない食料品をお客さまから寄付していただき、NPO法人などのフードバンク団体や社会福祉協議会、自治体を通じて、支援を必要とされている施設や団体、子ども食堂、ご家庭などへお届けする取り組みです。
これまでにお預かりした、約128,000点の食料品は、連携先を通じて支援を必要とされている方々へお届けしました。
「もったいない」を「ありがとう」へ。食に携わる当社だからこそ、今後もお客さまとともに、「人」にも、「環境」にもやさしい「フードドライブ」活動を推進してまいります。

お客さまから「フードドライブ」活動への
ご理解と、より一層のご支援を得られるよう、店内に当社オリジナルの食品寄付ボックスを設置(常設)しております。

また、マルエツでは、子どもたちが安心できる居場所や地域とのつながりを提供する「子ども食堂」を応援するため、全店舗に募金箱を設置し、子ども食堂応援募金を実施しています。
お客さまからお預かりした善意と、当社からの拠出を、「子ども食堂」の活動資金としてお役立ていただいており、活動開始の2020年9月から2024年4月末までの累計寄付額は約9,500万円となりました。

これらの活動を通じて、当社は、地域社会の課題解決や食品ロス削減に貢献するとともに、子どもたちの健やかな成長と、地域の活性化および持続可能な発展に貢献してまいります。
引き続き、皆さま方の温かいご支援をよろしくお願い申し上げます。
マルエツの「フードドライブ」活動について
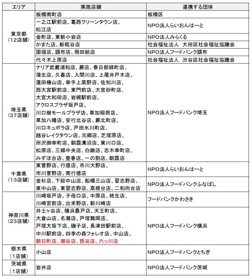
1.実施店舗
87店舗(2024年6月7日予定) ※赤字が新たに活動を開始する店舗


2.寄付対象となる食料品
●米類(米・餅など) ●麺類(うどん・そうめん・パスタなど)
●缶詰・瓶詰・のり・佃煮など ●インスタント食品・レトルト食品
●ギフト商品(お中元・お歳暮) ●調味料・食用油・味噌など
●菓子類 ●ベビーフード・粉ミルク ●飲料(ジュース・コーヒー・お茶など)

※寄付対象食料品の条件
・未開封のもの
・外装に破損がないもの
・賞味期限が2ヵ月以上残っているもの
・常温保存のもの
・製造者または販売者が表示されているもの
・成分またはアレルギー表示のあるもの
以上
マルエツは、将来、わたしたちが目指す姿を≪ありたい姿≫として明文化し、活動指針としています。
≪ありたい姿≫
ブランドメッセージである「しあわせいかつ。」をもとに、
お客さま、従業員、そして地域の暮らしを支える「いちばん近い存在」に
なりたいという想いが込められています。

このプレスリリースには、メディア関係者向けの情報があります
メディアユーザー登録を行うと、企業担当者の連絡先や、イベント・記者会見の情報など様々な特記情報を閲覧できます。※内容はプレスリリースにより異なります。
すべての画像
