「ポジティブ・インパクト・ファイナンス」契約を締結~「中期経営計画 2025」に合わせて目標と指標(KPI)を更新~
東急不動産ホールディングス株式会社(本社:東京都渋谷区、代表取締役社長:西川 弘典、以下「当社」)は、三井住友信託銀行株式会社(本社:東京都千代田区、取締役社長:大山 一也)との間で、同社が提供する「ポジティブ・インパクト・ファイナンス(資金使途を特定しない事業会社向け融資タイプ)」の契約(対象金額:約56億円)を2022年8月29日に締結しましたのでお知らせ致します。同社とは2021年3月31日及び2021年9月28日に「ポジティブ・インパクト・ファイナンス」の契約を締結した実績がありますが、三度目となる今回の契約においては、当社の長期ビジョン「GROUP VISION 2030」(※1)における目標と指標(KPI)に加え、当社が2022年5月11日にリリースした「中期経営計画 2025」(※2)に合わせて目標と指標(KPI)を更新しております。
ポジティブ・インパクト・ファイナンスとは、国連環境計画・金融イニシアティブ(UNEP FI)(※3)が策定したポジティブ・インパクト金融原則(※4)および同実施ガイドラインに基づき、企業活動が環境・社会・経済に及ぼすインパクト(ポジティブな影響とネガティブな影響)を包括的に分析・評価し、ポジティブな影響を与える活動を継続的に支援することを目的とした融資です。SDGs 達成への貢献度合いを評価指標とし、開示情報に基づきモニタリングを行うことが最大の特徴です。
当社グループは、創業の起源となる田園調布の開発以来、様々な「社会課題」に真摯に向き合い、事業活動を通じた価値創造に取り組んでまいりました。また、「環境課題」に対しても、業界に先駆けて、2019年3月に「TCFD提言(※5)」に賛同を表明、同年5月には国内デベロッパー初の1.5℃水準でのSBT認定を取得しております。また、東急不動産株式会社においては、同年4月に「RE100(※6)」に加盟するなど、当社グループ全体で脱炭素社会の実現に向けた取り組みを推進しています。
現在も、当社グループのサステナビリティ・ビジョンである「事業活動を通じて社会課題を解決し、ステークホルダーとともに、サステナブルな社会と成長を実現する」の理念のもと、幅広い事業展開、多様なアセットと多彩な顧客基盤、専門性の高い人材などの強みを生かし、ハコやモノの枠を超え、新しい住まい方・働き方・過ごし方を提案する「ライフスタイル創造」を通じて、様々な社会課題の解決に取り組んでいます。
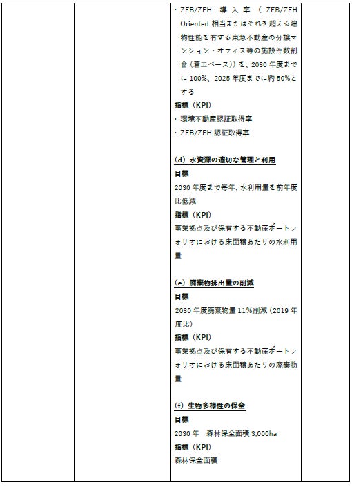
本件締結にあたっては、当社のサステナビリティ重点課題を中心に、特に SDGs の目標達成にインパクトを与える活動として、以下のテーマが定性的、定量的に評価されました。



これらの取り組みの進捗・成果は、当社が発行するサステナビリティレポート等(※8)によって開示します。
なお、本件の締結にあたり、株式会社日本格付研究所(代表取締役社長:髙木 祥吉)より本件評価にかかる手続きのポジティブ・インパクト金融原則への準拠性、活用した評価指標の合理性について第三者意見を取得しております。
■JCRウェブサイト:https://www.jcr.co.jp/
(※1) 長期ビジョン「GROUP VISION 2030」:https://www.tokyu-fudosan-hd.co.jp/ir/mgtpolicy/plan/
(※2) 「中期経営計画 2025」:https://www.tokyu-fudosan-hd.co.jp/ir/mgtpolicy/mid-term-plan/
(※3) 国連環境計画・金融イニシアティブ(UNEP FI):1972年に「人間環境宣言」及び「環境国際行動計画」の実行機関として設立された国連の補助機関。UNEP FI は、UNEPと200以上の世界の金融機関による広範で緊密なパートナーシップであり、1992 年の設立以来、金融機関、政策・規制当局と協調し、経済的発展と ESG(環境・社会・企業統治)への配慮を統合した金融システムへの転換を進めている。
(※4) ポジティブ・インパクト金融原則:UNEP FI が2017年1月に策定。企業が SDGs の達成への貢献を KPI で開示し、銀行はそのプラスの影響を評価して資金提供を行うことにより、資金提供先企業によるプラスの影響の増大、マイナスの影響の低減の努力を導く。融資を実行する銀行は、責任ある金融機関として、指標をモニタリングすることによって、インパクトが継続していることを確認する。
(※5) TCFD提言:「気候関連財務情報開示タスクフォース」金融安定理事会により設置。気候変動関連
のリスクや機会について開示することを推奨する提言。
(※6) RE100:2050年までに事業使用電力を100%再生可能エネルギーで調達することを推進するイニシ
アチブ。
(※7) 東急不動産株式会社(本社:東京都渋谷区、代表取締役社長:岡田 正志)は、企業活動に必要な電力を100%再生可能エネルギーとする「RE100」の達成目標を「中期経営計画 2025」において 2022年に前倒し達成する計画としている。
(※8) 当社が年1回発行する統合報告書及びサステナビリティサイト
統合報告書:https://www.tokyu-fudosan-hd.co.jp/ir/library/annualreport/
サステナビリティサイト:https://tokyu-fudosan-hd-csr.disclosure.site/ja
このプレスリリースには、メディア関係者向けの情報があります
メディアユーザーログイン既に登録済みの方はこちら
メディアユーザー登録を行うと、企業担当者の連絡先や、イベント・記者会見の情報など様々な特記情報を閲覧できます。※内容はプレスリリースにより異なります。
すべての画像
