Global X Japan株式会社「グローバルX S&P先進国キャッシュフロー・トップ100 ETF」(銘柄コード:564A)東京証券取引所より上場承認
大和証券グループのGlobal X Japan株式会社(東京都千代田区、代表取締役社長:藤岡 智男、以下「当社」)は、本日、東京証券取引所より「グローバルX S&P先進国キャッシュフロー・トップ100 ETF」(銘柄コード:564A、以下「当ETF」)の上場の承認がなされたことをお知らせします。
上場予定日は2026年4月23日(木)となります。

当ETFは、「S&P Developed Ex-Japan Quality FCF Aristocrats Index(配当込み、円換算ベース)」への連動を目指すETFです。
日本を除く先進国の株式の中から、フリーキャッシュフローに着目して、100銘柄を抽出します。銘柄のスクリーニングにおいて、過去10年間、連続してフリーキャッシュフローがプラスの銘柄を抽出することで、長期にわたって高いキャッシュフロー創出力を維持し、事業の成長に必要な資金を確保している企業を選出します。
ファンド概要

|
銘柄名 |
グローバルX S&P先進国キャッシュフロー・トップ100 ETF |
|
銘柄コード |
564A |
|
英文名 |
Global X S&P Developed Cash Flow Top 100 ETF |
|
対象インデックス |
S&P Developed Ex-Japan Quality FCF Aristocrats Index(配当込み、円換算ベース) |
|
分配頻度 |
年2回 |
|
上場予定日 |
2026年4月23日 |
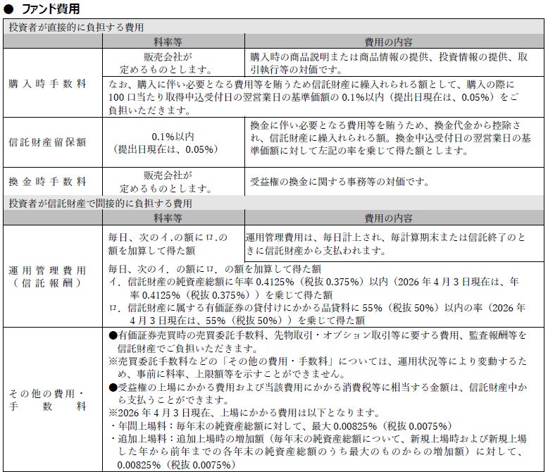
ファンド費用

● 投資リスク
当ファンドは、値動きのある有価証券等に投資しますので、基準価額は変動します。したがって、投資元本が保証されているものではなく、これを割込むことがあります。信託財産に生じた利益および損失は、すべて投資者に帰属します。投資信託は預貯金とは異なります。基準価額の主な変動要因は、以下のとおりです。
「株価の変動(価格変動リスク・信用リスク)」、「為替リスク」、「カントリー・リスク」、「その他」
※基準価額の変動要因は、上記に限定されるものではありません。
● 指数の著作権等について
S&P DEVELOPED EX-JAPAN QUALITY FCF ARISTOCRATS INDEXはS&P Dow Jones Indices LLCまたはその関連会社(「SPDJI」)の商品であり、これの使用ライセンスがGlobal X Japan株式会社に付与されています。S&P®、S&P 500®、US 500、The 500、iBoxx®、iTraxx®およびCDX®は、S&P Global, Inc.またはその関連会社(「S&P」)の商標です。Dow Jones®は、Dow Jones Trademark Holdings LLC(「Dow Jones」)の登録商標です。これらの商標の使用ライセンスはSPDJIに付与されており、Global X Japan株式会社により一定の目的でサブライセンスされています。指数に直接投資することはできません。グローバルX S&P先進国キャッシュフロー・トップ100 ETFは、SPDJI、Dow Jones、S&P、それらの各関連会社(総称して「S&P Dow Jones Indices」)がスポンサーとなっておらず、推奨、販売、または販売促進されているものではありません。S&P Dow Jones Indicesは、グローバルX S&P先進国キャッシュフロー・トップ100 ETFの所有者またはいかなる一般人に対して、証券全般または具体的にグローバルX S&P先進国キャッシュフロー・トップ100 ETFへの投資の妥当性、あるいは全般的な市場のパフォーマンスを追跡するS&P DEVELOPED EXJAPAN QUALITY FCF ARISTOCRATS INDEXの能力に関して、明示または黙示を問わず、いかなる表明または保証もしません。指数の過去のパフォーマンスは、将来の成績を示唆または保証するものでもありません。S&P DEVELOPED EX-JAPAN QUALITY FCF ARISTOCRATS INDEXに関する、S&P Dow Jones IndicesとGlobal X Japan株式会社との間における唯一の関係は、当インデックスとS&P Dow Jones Indicesおよび/またはそのライセンサーの一定の商標、サービスマーク、および/または商号をライセンス供与していることです。S&P DEVELOPED EX-JAPAN QUALITY FCF ARISTOCRATS INDEXは、Global X Japan株式会社またはグローバルX S&P先進国キャッシュフロー・トップ100 ETFを考慮することなく、S&P Dow Jones Indicesによって決定、構成、計算されます。S&P Dow Jones Indicesは、S&P DEVELOPED EX-JAPAN QUALITY FCF ARISTOCRATS INDEXの決定、構成または計算に際して、Global X Japan株式会社またはグローバルX S&P先進国キャッシュフロー・トップ100 ETFの所有者のニーズを考慮する義務を負いません。S&P Dow Jones Indicesは、グローバルX S&P先進国キャッシュフロー・トップ100 ETFの管理、マーケティング、または取引に関して、いかなる義務または責任も負いません。S&P DEVELOPED EXJAPAN QUALITY FCF ARISTOCRATS INDEXに基づく投資商品が、指数のパフォーマンスを正確に追跡する、またはプラスの投資リターンを提供する保証はありません。S&P Dow Jones Indicesは、(改正米国1940年投資会社法に定義する)投資顧問、商品取引顧問、コモディティ・プール・オペレーター、ブローカー・ディーラー、受認者、プロモーターでも、合衆国法典第15巻第77条k項(a)に列記する「専門家」でも、税務顧問でもありません。S&P Dow Jones Indicesが、証券、商品、暗号通貨又はその他資産を指数に採用した場合にも、それは、S&P Dow Jones Indicesがかかる証券、商品、暗号通貨またはその他の資産を購入、売却または保有するよう推奨したことにはならず、また投資助言もしくは商品取引の助言とはみなされません。
S&P DOW JONES INDICESまたは第三者ライセンサーは、S&P DEVELOPED EX-JAPAN QUALITY FCF ARISTOCRATS INDEXまたはその関連データ、あるいは口頭または書面の通信(電子通信も含む)を含むがこれに限定されないあらゆる通信について、その妥当性、正確性、適時性、または完全性を保証しません。S&P DOW JONES INDICESは、これに含まれる過誤、遺漏または中断に対して、いかなる義務または責任も負わないものとします。S&P DOW JONES INDICESは、明示的または黙示的を問わず、いかなる保証もせず、商品性、特定の目的または使用への適合性、もしくはS&P DEVELOPED EX-JAPAN QUALITY FCF ARISTOCRATS INDEXを使用することによって、またはそれに関連するデータに関して、Global X Japan株式会社、グローバルX S&P先進国キャッシュフロー・トップ100 ETFの所有者、またはその他の人物や組織が得られるべき結果について、一切の保証を明示的に否認します。上記を制限することなく、いかなる場合においても、S&P DOW JONES INDICESは、利益の逸失、営業損失、時間または信用の喪失を含むがこれらに限定されない、間接的、特別、懲罰的、または派生的損害に対して、たとえその可能性について知らされていたとしても、契約の記述、不法行為、または厳格責任の有無を問わず、一切の責任を負わないものとします。S&P DOW JONES INDICESは、Global X Japan株式会社の商品の有価証券届出書、目論見書またはその他の募集資料を審査しておらず、いかなる部分も作成および/または証明しておらず、またS&P DOW JONES INDIESはそれらを管理していません。S&P DOW JONES INDICESのライセンサーを除き、S&P DOW JONES INDICESとGlobal X Japan株式会社との間の契約または取り決めの第三者受益者は存在しません。
Global X Japan (グローバルX)とは?
Global X Japan株式会社は、株式会社大和証券グループ本社、大和アセットマネジメント株式会社、米国Global X Management Company Inc.との合弁で、日本初のETF専門資産運用会社として2019年9月に設立され、Global Xの商品開発力を活かしたプロダクトの開発と情報の提供を行っています。
当社は成長テーマ型、インカム型、コア型、コモディティ型といった革新的なETFラインアップを揃える、国内唯一のETF専門資産運用会社です。投資家の皆さまの多様なニーズに応えるべく、エッジの効いたETFを計64本提供しています。
公式Webサイト:https://globalxetfs.co.jp/index.html
YouTube:https://www.youtube.com/@GlobalXETFsJPN
【本件に関するお問い合わせ先】
Global X Japan株式会社
<報道関係者の皆さま> info@globalxetfs.co.jp
<投資家の皆さま> GXJ_cs@globalxetfs.co.jp
Global X Japan株式会社
金融商品取引業者 関東財務局長(金商)第 3174 号
一般社団法人資産運用業協会会員
すべての画像