【東日本大震災から15年】120年前の幻の名著『将来之東北』をAI技術で現代語訳し復刻。東北の未来を描くクラウドファンディングを3月11日より始動
「AIで効率化するのではなく、AIだからこそできる」過去と未来を繋ぐ知の社会実装
スパークル株式会社(本社:宮城県仙台市、代表取締役:福留秀基)は、1906年(明治39年)に出版された実業家・半谷清寿(はんがい・せいじゅ)の著書『将来之東北』を、最先端のAI技術と第一線の学術監修を用いて現代語訳し、復刻版として出版するプロジェクトを開始いたします。
本プロジェクトの始動に伴い、東日本大震災から15年目を迎える2026年3月11日(水)15時よりクラウドファンディングのティザーページを公開し、3月15日(日)18時よりCAMPFIREにて支援受付を正式に開始します。

なぜ今、120年前の書物を復刻するのか
2026年3月、私たちは東日本大震災から15年という大きな節目を迎えます。
瓦礫の撤去やインフラ再建といった「ハード復旧」のフェーズが終わり、どのような新しい社会像を描くかという「ソフト構築」のフェーズへと重心が移る分水嶺の年です。
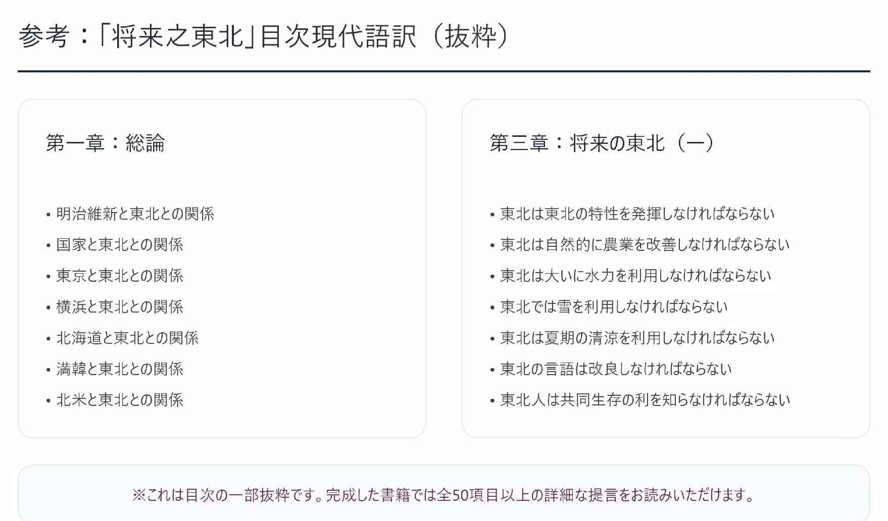
復刻する原著『将来之東北』は、1906年(明治39年)、東北地方を未曾有の大凶作が襲った翌年に世に出ました。
著者の半谷清寿は、戊辰戦争の敗北による政治的・経済的な従属と自然の脅威による悲惨な状況を目の当たりにし、憤りと使命感に突き動かされて本書を執筆しました。
1906年と2026年。
この二つの年代は、巨大な災厄の後に位置するという点で強く共鳴しています。
明治の東北が凶作によって旧来のシステムの脆さを露呈したように、令和の東北も震災と日本最大規模の人口減少という複合的な危機によって、中央集権的な社会構造の限界に直面しています。
私たちは震災から15年というこのタイミングで明治の知性が描いた未来図を現代に接続し、東北再生のための知的インフラを構築するため本書の復刻を決意しました。


「AI×学術監修×実業家」三位一体のイノベーション
本プロジェクトは過去の知を現代の技術と情熱で蘇らせるイノベーションの実践です。
沖縄のスタートアップによるAI翻訳
これまで難解な漢文訓読体により幻の名著とされていた原文を、沖縄県に拠点を置くAIスタートアップである株式会社スタジオユリグラフの技術を駆使し、スピーディーかつ高精度に現代語へ翻訳しました。
中央に振り回されてきた周縁(みちのく・琉球)という構造的な相似を共有する沖縄の企業が翻訳を担うという、象徴的な越境を実現しました。
第一線の研究者による学術監修
日本近現代史とアーカイブズ学の権威である東北大学史料館の加藤諭教授に厳密な考証と監修をご担当いただき、学術的価値を担保しています。
地域VCによる現代的文脈への接続
東北でスタートアップ支援を行う福留秀基が企画を担当し、本書を単なる歴史資料ではなく現代のビジネスやエコシステム形成に活かせる実用書として再定義しました。
クラウドファンディング実施概要
未来の東北を構想するコミュニティを形成するため、クラウドファンディングを実施します。
ティザーページ公開日: 2026年3月11日(水)15:00
支援受付開始日時 : 2026年3月15日(日)18:00
実施プラットフォーム: CAMPFIRE
プロジェクトタイトル:明治に書かれた未来への提言を現代へ!地方創生の名著『将来之東北』を復刻したい!
プロジェクトURL:https://camp-fire.jp/projects/889577/view

発起人・福留秀基(スパークル株式会社 代表取締役)の想い
東北という地域は、長らく外部への食料、電気、そして人材の供給地としての役割を担わされてきました。
現在もストロー効果による人口流出が続き、若者が残るために必要な「給料が高い仕事」「面白い仕事」「遊ぶ場所」が不足しています。
沈みゆく東北は待ってくれない状況にあります。
この閉塞感を打破するためには、120年前に東北の現状を辛辣に分析し、適地適産を説いた半谷先生のリアリズムに学ぶ必要があります。
私は、この本から「東北ってどういう地域で自分たちは何を残したいのか」を問い直し、自分たちの言葉を紡ぐムーブメントが起こることを願ってやみません 。

スパークル株式会社について
スパークル株式会社は、「新しい世界の経済循環をつくる」をミッションとして、ファンド事業・インキュベーション事業・経営ソリューション事業を展開しています。地域に埋もれている価値を全力で掘り起こし、世界に通用するビジネスを作るべく、様々な方々と共創しながら挑戦し続けるプロフェッショナルファームです。
会社名:スパークル株式会社
本社 :宮城県仙台市青葉区中央4丁目4番19号 アーバンネット仙台中央ビル
設立 :2022年8月31日
代表者:代表取締役 福留 秀基
URL :https://spurcle.jp
お問合せ先: info@spurcle.jp 担当 藤井
このプレスリリースには、メディア関係者向けの情報があります
メディアユーザー登録を行うと、企業担当者の連絡先や、イベント・記者会見の情報など様々な特記情報を閲覧できます。※内容はプレスリリースにより異なります。
すべての画像
