不妊治療に関連する「2022年度 診療報酬改定」一覧表が、公開から一週間で900名以上に無料ダウンロードいただけました
医療関係の方へは無料でラミネート加工(パウチ加工)送付も行っています
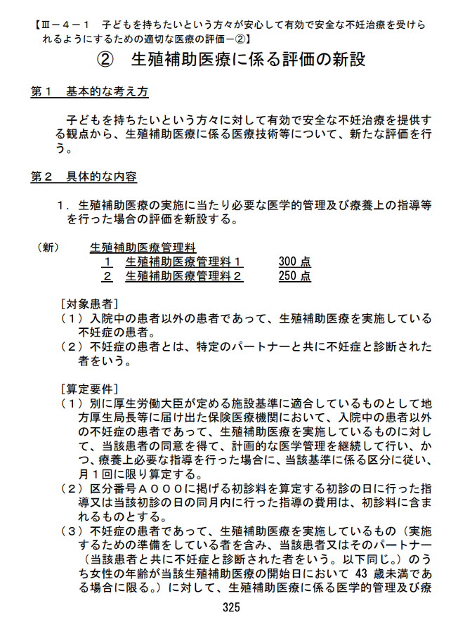
「子どもを願うすべての人によりそい 幸せな人生を歩める社会をつくる」をビジョンに掲げ、LINEを活用した妊活コンシェルジュサービス「famione(ファミワン)」 https://lp.famione.com/ を提供する株式会社ファミワン(本社:東京都渋谷区、代表取締役:石川勇介)は、2022年2月9日に開催された第516回 中央社会保険医療協議会(中央社会保険医療協議会総会)の資料を元に、「生殖補助医療に係る評価の新設」に関する一覧表を作成し、無料公開を行いました。
▼プレスリリース全文はこちら
▼プレスリリース全文はこちら
公開から一週間で900名以上の方にダウンロードいただき、多くの喜びの声が一般の方、医療従事者の方から届いています。あくまでも現時点の情報であり、それぞれ条件があるものがありますが、一名でも多くの方の今後の治療の参考になればと考えております。
また、本シートの活用を希望される医療機関へは無料で郵送も行いますので、ダウンロード時のアンケートフォームへの入力をお願いします。別途個別に連絡させていただいた上で必要に応じてデザイン修正し、資料をお送りします。
※ダウンロードページ https://famione.co.jp/insurance-coverage/
----------------------
「不妊治療の保険適用については、詳細が分からない部分がたくさんありましたので、無料ダウンロード企画は大変ありがたかったです! 今から、体外受精に挑戦する夫婦や、すでに妊娠はしているが保管している受精卵を預けている人にも保管料が保険適用になりいくらになるのか知れた人もいます。今後も、正しい情報をお金を取らず困っている人、ママになるために頑張っている人たちに正しく有益な情報を提供お願い致します☺︎」
----------------------
「今回の無料ダウンロードは、とても参考になりました。まだ2人目の治療をするかは決めていませんが、どこまでが保険適用になるのか、適用されたら自費とどのくらいの差が生まれるのかが知りたかったので、有り難かったです。どうしても不妊治療の自費部分の値段は、各病院が自由に決めていたり値段表を公表していないところも多く、不明瞭な場合が多々あるので、保険適用になって少しでも明朗会計になれば嬉しいなという思うし、受ける側も言われたまま払うのではなくこのような表を見て知識を持った上で治療費を払うべきなのではないかなと感じました。高度医療との併用ができず、自費になってしまう部分もでてくる可能性があるとのことで、保険適用が果たしてメリットばかりなのかは分かりませんが心身ともに辛い治療において費用面だけでも負担の軽減になってくれたら嬉しいですね。」
----------------------
「私自身、保険てどうなるんだろうと不安だった(質問などに答えられるのかなど)ため、このように無料でダウンロードできるわかりやすい一覧を作成いただき、しかもとてもスピーディで感銘を受けました。特に費用が一目でわかるところ、内容と備考が簡便な言葉でわかりやすく説明されているところが素晴らしいと思います。」
----------------------
「治療内容や料金等、わかりやすく資料を作って頂けたことに感謝しております。ありがとうございます。Instagramで繋がった妊活仲間にも、「料金が明確だとわかりやすいね」と好評でした。一つ質問ですが、今までは病院ごとに治療費の設定が違っていたと思います。保険適用になると全国共通の治療費になるという事でしょうか?治療内容の他に、薬についての保険適用内容も知りたいです。中々詳しい内容が発表されないまま4月からの保険適用を迎えようとしています。
現段階では保険適用されれば金銭的負担が軽くなるとされていますが、治療内容は人それぞれなので、どの治療や薬が保険になるのか・保険から外されるのか、どの程度金額が掛かるのかが知りたいです。その内容次第で助成金が支給される内に治療するか、保険適用になってから治療を受けるのか決めたい人が沢山いると思うので、現段階で分かっている情報が他にもあれば是非公開していただけると参考になります。」
----------------------
※ダウンロードページ https://famione.co.jp/insurance-coverage/
その中でも、菅義偉前首相が打ち出した不妊治療への保険適用は、妊活に取り組む方からの注目を大きく集めていました。中央社会保険医療協議会の資料によると、4月から人工授精や体外受精が対象となり、夫婦だけでなく事実婚のカップルも対象とするなど柔軟な設計になっている一方で、体外受精や顕微授精は43歳未満の女性が主な対象で、回数は最大6回までに設定されるなどの各種条件も記載されています。この改定をうけ、今後の助成金のあり方や、高度生殖医療をおこなう各医療機関での診療方針の検討などが進んでいきます。
診療報酬改定に関する総会資料は公開されておりますが、多くの妊活・不妊治療に取り組む方からは「実際の自己負担額はどうなるのか知りたい」「どの治療が対象となったのか教えてほしい」といった声が当社に数多く届いており、2022年4月からの不妊治療の保険適用 治療/料金について、2022年2月9日時点での診療報酬の点数と自己負担(3割)の費用の一覧表を作成し、無料で公開をすることを決定しました。あくまでも現時点の情報であり、それぞれ条件があるものがありますが、今後の治療の参考になればと考えております。
厚生労働省 議事次第 URL https://www.mhlw.go.jp/stf/shingi2/0000212500_00139.html
第516回総会資料(P325〜)https://www.mhlw.go.jp/content/12404000/000894888.pdf
妊活コンシェルジュ「ファミワン」 (https://lp.famione.com/)は、妊活に取り組む夫婦を支える、LINEを活用したパーソナルサポートサービスです。LINEのアカウント登録をすることで専門のチェックシートが届き、その入力内容を分析し、あなたの状況に合わせたアドバイスを行います。
不妊症看護認定看護師や臨床心理士、培養士、カウンセラーなど、多くの専門家によるアドバイスを受けることができ、妊活を意識し始めたばかりのタイミングから、病院選びや治療中までのあらゆる過程をサポートしています。
2018年6月のサービスリリースから約1年半で累計登録者数は1.5万人にのぼり、2019年10月以降は前年同月比800%を超えるペースで増加。登録者の93%が「famioneでまたアドバイスを受けたい」との高い満足度を示しています。また、2018年9月より、法人向け福利厚生プログラムを提供開始。小田急電鉄やミクシィグループでの福利厚生導入に加えて、ソニー、全日本空輸株式会社(ANA)、伊藤忠労働組合などへもセミナーを提供しています。
※本サービスは医療行為ではないため、診断や処方は行いません。
株式会社ファミワン
所在地〒150-0002 東京都渋谷区渋谷2-14-6 西田ビル5F
代表者代表取締役 石川 勇介
設立日2015年6月1日
サービス紹介サイト https://lp.famione.com/
自治体向けサポート案内サイト https://famione.com/local/
企業の福利厚生サポート案内サイト https://famione.com/benefit/
株式会社ファミワン 広報担当 Mail: info@famione.com TEL:080-2243-6995
また、本シートの活用を希望される医療機関へは無料で郵送も行いますので、ダウンロード時のアンケートフォームへの入力をお願いします。別途個別に連絡させていただいた上で必要に応じてデザイン修正し、資料をお送りします。
※ダウンロードページ https://famione.co.jp/insurance-coverage/


- ダウンロードされた方から寄せられたコメント(一部)
----------------------
「不妊治療の保険適用については、詳細が分からない部分がたくさんありましたので、無料ダウンロード企画は大変ありがたかったです! 今から、体外受精に挑戦する夫婦や、すでに妊娠はしているが保管している受精卵を預けている人にも保管料が保険適用になりいくらになるのか知れた人もいます。今後も、正しい情報をお金を取らず困っている人、ママになるために頑張っている人たちに正しく有益な情報を提供お願い致します☺︎」
----------------------
「今回の無料ダウンロードは、とても参考になりました。まだ2人目の治療をするかは決めていませんが、どこまでが保険適用になるのか、適用されたら自費とどのくらいの差が生まれるのかが知りたかったので、有り難かったです。どうしても不妊治療の自費部分の値段は、各病院が自由に決めていたり値段表を公表していないところも多く、不明瞭な場合が多々あるので、保険適用になって少しでも明朗会計になれば嬉しいなという思うし、受ける側も言われたまま払うのではなくこのような表を見て知識を持った上で治療費を払うべきなのではないかなと感じました。高度医療との併用ができず、自費になってしまう部分もでてくる可能性があるとのことで、保険適用が果たしてメリットばかりなのかは分かりませんが心身ともに辛い治療において費用面だけでも負担の軽減になってくれたら嬉しいですね。」
----------------------
「私自身、保険てどうなるんだろうと不安だった(質問などに答えられるのかなど)ため、このように無料でダウンロードできるわかりやすい一覧を作成いただき、しかもとてもスピーディで感銘を受けました。特に費用が一目でわかるところ、内容と備考が簡便な言葉でわかりやすく説明されているところが素晴らしいと思います。」
----------------------
「治療内容や料金等、わかりやすく資料を作って頂けたことに感謝しております。ありがとうございます。Instagramで繋がった妊活仲間にも、「料金が明確だとわかりやすいね」と好評でした。一つ質問ですが、今までは病院ごとに治療費の設定が違っていたと思います。保険適用になると全国共通の治療費になるという事でしょうか?治療内容の他に、薬についての保険適用内容も知りたいです。中々詳しい内容が発表されないまま4月からの保険適用を迎えようとしています。
現段階では保険適用されれば金銭的負担が軽くなるとされていますが、治療内容は人それぞれなので、どの治療や薬が保険になるのか・保険から外されるのか、どの程度金額が掛かるのかが知りたいです。その内容次第で助成金が支給される内に治療するか、保険適用になってから治療を受けるのか決めたい人が沢山いると思うので、現段階で分かっている情報が他にもあれば是非公開していただけると参考になります。」
----------------------
※ダウンロードページ https://famione.co.jp/insurance-coverage/

- 資料作成の背景
その中でも、菅義偉前首相が打ち出した不妊治療への保険適用は、妊活に取り組む方からの注目を大きく集めていました。中央社会保険医療協議会の資料によると、4月から人工授精や体外受精が対象となり、夫婦だけでなく事実婚のカップルも対象とするなど柔軟な設計になっている一方で、体外受精や顕微授精は43歳未満の女性が主な対象で、回数は最大6回までに設定されるなどの各種条件も記載されています。この改定をうけ、今後の助成金のあり方や、高度生殖医療をおこなう各医療機関での診療方針の検討などが進んでいきます。
診療報酬改定に関する総会資料は公開されておりますが、多くの妊活・不妊治療に取り組む方からは「実際の自己負担額はどうなるのか知りたい」「どの治療が対象となったのか教えてほしい」といった声が当社に数多く届いており、2022年4月からの不妊治療の保険適用 治療/料金について、2022年2月9日時点での診療報酬の点数と自己負担(3割)の費用の一覧表を作成し、無料で公開をすることを決定しました。あくまでも現時点の情報であり、それぞれ条件があるものがありますが、今後の治療の参考になればと考えております。
厚生労働省 議事次第 URL https://www.mhlw.go.jp/stf/shingi2/0000212500_00139.html

第516回総会資料(P325〜)https://www.mhlw.go.jp/content/12404000/000894888.pdf

- 妊活コンシェルジュ「famione(ファミワン)」サービス内容
妊活コンシェルジュ「ファミワン」 (https://lp.famione.com/)は、妊活に取り組む夫婦を支える、LINEを活用したパーソナルサポートサービスです。LINEのアカウント登録をすることで専門のチェックシートが届き、その入力内容を分析し、あなたの状況に合わせたアドバイスを行います。
不妊症看護認定看護師や臨床心理士、培養士、カウンセラーなど、多くの専門家によるアドバイスを受けることができ、妊活を意識し始めたばかりのタイミングから、病院選びや治療中までのあらゆる過程をサポートしています。
2018年6月のサービスリリースから約1年半で累計登録者数は1.5万人にのぼり、2019年10月以降は前年同月比800%を超えるペースで増加。登録者の93%が「famioneでまたアドバイスを受けたい」との高い満足度を示しています。また、2018年9月より、法人向け福利厚生プログラムを提供開始。小田急電鉄やミクシィグループでの福利厚生導入に加えて、ソニー、全日本空輸株式会社(ANA)、伊藤忠労働組合などへもセミナーを提供しています。
※本サービスは医療行為ではないため、診断や処方は行いません。


株式会社ファミワン
所在地〒150-0002 東京都渋谷区渋谷2-14-6 西田ビル5F
代表者代表取締役 石川 勇介
設立日2015年6月1日
サービス紹介サイト https://lp.famione.com/
自治体向けサポート案内サイト https://famione.com/local/
企業の福利厚生サポート案内サイト https://famione.com/benefit/
- 一覧表のダウンロードページ https://famione.co.jp/insurance-coverage/
株式会社ファミワン 広報担当 Mail: info@famione.com TEL:080-2243-6995
すべての画像
