【7月14日迄延長!大阪府・京都府・兵庫県・奈良県在住の方限定!】7,000円 さらに2,000円クーポン付 お店で「お寿司」or「ジンギスカン食べ放題」付き「SARASA HOTEL」でご宿泊パック
『おの冨久』食べ放題コース・『牛田羊』食べ放題コースとSARASA HOTELSがコラボしたパックツアー♪大阪いらっしゃいキャンペーンを利用してお得にお食事・宿泊が出来るプランです。
株式会社フォーティーズ(本社:大阪市鶴見区、代表取締役 岡武史)は【大阪いらっしゃいキャンペーン2022】の対象商品として『おの冨久』食べ放題コース・『牛田羊』食べ放題コースとSARASA HOTELSがコラボしたパックツアー♪
大阪いらっしゃいキャンペーンを利用してお得にお食事・宿泊が出来るプランの販売を開始しました
※お申し込みは、2名以上からになります。
商品詳細はこちら
食べ放題・宿泊パックについて
https://4trip.jp/irassyai_stay/
上記商品以外のお得な情報をお届けする公式LINE追加はこちら
https://lin.ee/JAOTwl0
大阪いらっしゃいキャンペーンを利用してお得にお食事・宿泊が出来るプランの販売を開始しました
※お申し込みは、2名以上からになります。
商品詳細はこちら
食べ放題・宿泊パックについて
https://4trip.jp/irassyai_stay/
上記商品以外のお得な情報をお届けする公式LINE追加はこちら
https://lin.ee/JAOTwl0


7月1日以降のお申込は6月27日より受付開始になります。
- 食べ放題・宿泊パックについて
大阪いらっしゃいキャンペーンを利用してお得にお食事・宿泊が出来るプランです。
※お申し込みは、2名以上からになります。

・大阪府・滋賀県・京都府・兵庫県・奈良県・和歌山県に在住の方。
※出発前に、運転免許証・健康保険証などにより対象の府・県民であることを確認します。
・ワクチン接種歴又はPCR検査等で陰性確認ができる事。
・お申し込みは、2名以上からになります。

- おの冨久」食べ放題コース

※旬の素材により器・料理の内容が変わります。
※写真はイメージです。
大将自慢の一品
おまかせ寿司食べ放題(100分)
【おまかせ寿司食べ放題】
当日の食材で大将が握ってくれるます。おまかせ食べ放題となりますのでお客様からのオーダー制ではありませんのでくれぐれもご注意下さい。
※事前に苦手がございましたらお気軽にお申し付け下さい。当日のネタが一回転した場合は二回転、三回転となります。

店舗名:おの冨久
住所:大阪府大阪市中央区道頓堀2-3-21
最寄駅:近鉄、地下鉄、難波駅より徒歩5分。
南海難波駅より徒歩10分。
定休日:月・火曜日
- 「牛田羊」食べ放題コース

※旬の素材により器・料理の内容が変わります。
※写真はイメージです。
飲み放題&食べ放題!90分間!生ラムジンギスカン

店舗名:牛田羊
住所:大阪府大阪市福島区福島7丁目4−24
最寄駅:JR福島駅より徒歩2分
JR新福島駅より徒歩4分
阪神福島駅より徒歩6分
定休日:日曜日
- キャンペーンの注意事項
・新型コロナウイルス感染状況等によっては本事業を中断・終了・実施条件を変更する場合があります。
・旅行中は「新しい旅のエチケット」や「利用規約」をご確認の上、安心で楽しい旅行をお楽しみください。
・旅行当日は検温をしていただき、発熱している場合や風邪などの症状がある場合は、宿泊施設、保健所の指示に従ってください。
・スマートフォンをお持ちの場合、接触確認アプリCOCOAまたは大阪コロナ追跡システムの利用をお願いします。
・高齢者や若者の団体旅行や大人数の宴会を伴う旅行などは、一般にリスクが高いと考えられています。国・県等からの制限や要請を守っていただき、確実な感染防止対策が講じられていることを前提に適切なご旅行をお願いします。
・居住地確認は同行者も含めて旅行者全員について実施します。運転免許証、健康保険証、マイナンバーカードなど住所のわかるものをご持参いただき、旅行商品の購入時、宿泊施設のチェックイン時にご提示のうえ、所定の様式に住所を記載してください。居住地の不正申告が発覚した場合は、割引支援金の返還を請求することがあります。
・予約成立後、ワクチン接種済証・接種記録書・PCR検査等結果通知書のいずれかを提示いただきます。 ※コピーのFAXまたはメールによる写真添付にてお送りいただきます。
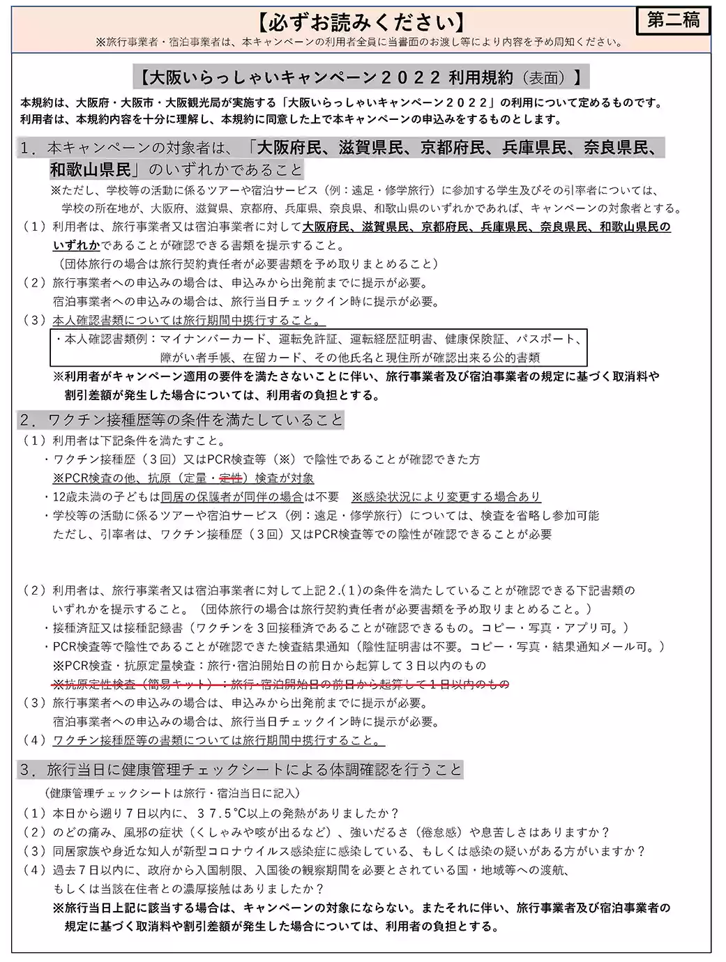
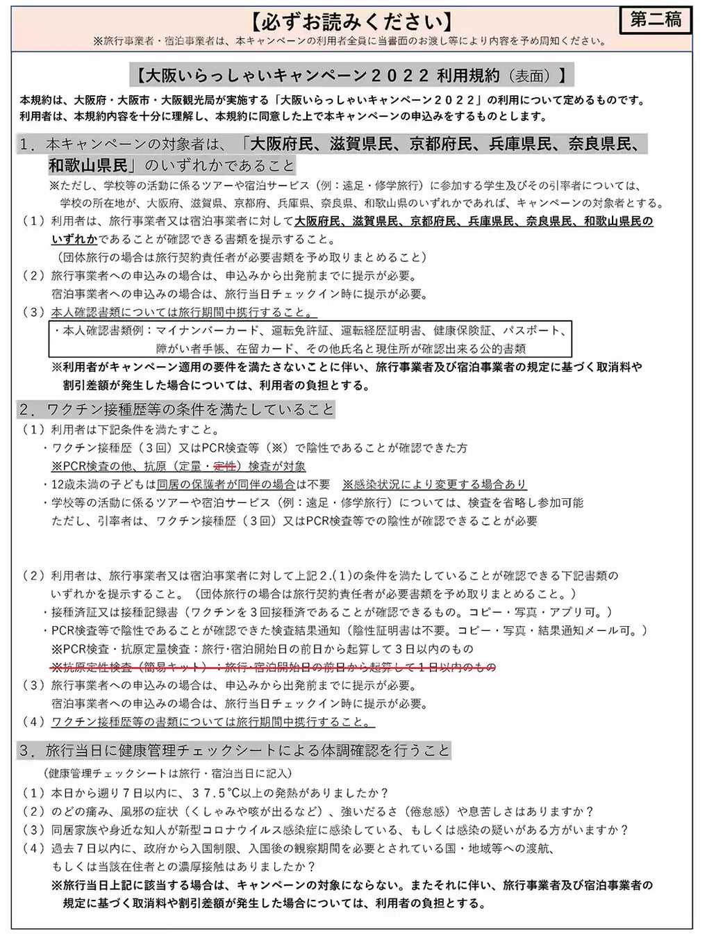
キャンペーンにおけるワクチン接種歴等の確認について
ワクチン接種条件
キャンペーンにおけるワクチン接種歴等の確認について
キャンペーンをご利用の際は、感染防止対策の徹底をお願いします。
ワクチン接種歴(3回)又はPCR検査等で陰性であることが確認できることが条件となります。
キャンペーン対象者
ワクチン接種歴(3回)又はPCR検査等※で陰性であることが確認できた方
※ PCR検査の他、抗原(定量・定性)検査が対象
PCR検査・抗原定量検査:旅行・宿泊開始日の前日から起算して3日以内に陰性であること
抗原定性検査(簡易キット):旅行・宿泊開始日の前日から起算して1日以内に陰性であること
確認のタイミング
旅行出発時
必要書類
接種済証又は接種記録書(コピー、写真・アプリ可)
PCR検査等結果通知(メール等の結果通知、コピー・写真可)
シールを貼ったこの部分を掲示ください。
詳細
参加時にワクチン接種歴(3回)、又はPCR検査等で陰性が確認できた方
12歳未満の子どもは同居の保護者が同伴の場合は不要 ※感染状況により変更する場合あり
学校等の活動に係るツアーや宿泊サービス(例:遠足・修学旅行)については、検査を省略し参加可能
ただし、引率者は、ワクチン接種歴(3回)又はPCR検査等での陰性が確認できることが必要
(留意点)
マイナンバーカード、運転免許証、パスポート、健康保険証等により本人確認を実施します。
- キャンペーンにおけるワクチン接種歴等の確認について



会社名
株式会社フォーティーズ
ツアーブランド
FOUR TRIP
所在地
〒538-0044
大阪市鶴見区放出東3-23-20-2F
電話番号
06-6167-7600
旅行業登録番号
大阪府知事登録旅行業 第2-3030号
営業日時
月~金曜10:00~18:00
土曜・日曜・祝日休業
商品詳細はこちら
食べ放題・宿泊パックについて
https://4trip.jp/irassyai_stay/
上記商品以外のお得な情報をお届けする公式LINE追加はこちら
https://lin.ee/JAOTwl0
このプレスリリースには、メディア関係者向けの情報があります
メディアユーザーログイン既に登録済みの方はこちら
メディアユーザー登録を行うと、企業担当者の連絡先や、イベント・記者会見の情報など様々な特記情報を閲覧できます。※内容はプレスリリースにより異なります。
すべての画像
