社内規程DXサービス「KiteRa Biz」、「改定報告書」「制定・改定規程一覧」機能を提供開始。役員会や各種会議体における規程の改定決裁・承認時間が短縮
〜社内への説明・報告を円滑化し、企業のGRC(ガバナンス・リスク・コンプライアンス)強化を推進〜
「安心して働ける世界をつくる」をミッションに掲げ、社内規程DXサービス「KiteRa Biz(キテラビズ)」と社労士向けサービス「KiteRa Pro(キテラプロ)」を提供する株式会社KiteRa(代表取締役 執行役員 CEO:植松隆史、本社:東京都港区、読み:キテラ、以下「当社」)は、規程改定時の説明・報告に必要な情報を整理する「改定報告書」および「制定・改定規程一覧」機能の提供を開始しました。
これにより、規程改定時の変更点やその背景、対象期間中に制定・改定された規程の一覧を整理した資料を作成しやすくなり、役員会や各種会議体における承認・決裁に向けた説明・報告を円滑化します。
本機能の提供を通じて、規程改定を単なる改定対応にとどめず、経営判断やガバナンス運用に組み込む基盤として活用できるようにすることで、企業のGRC(ガバナンス・リスク・コンプライアンス)強化を推進してまいります。

リリース背景
人的資本経営やグループガバナンス強化の重要性が高まる中、企業には法改正や組織変更、制度見直しに応じて社内規程を適切に改定し、その背景や意図を説明しながら、承認・決裁まで含めて正しく運用することがより重要になっています。
特に、グループ会社を有する企業では、組織再編や制度変更に伴い、複数の規程を同時に見直す場面も少なくありません。その際に求められるのは、条文単位の差分を確認することだけではなく、どの規程が、なぜ、どのように変わるのかを整理し、会議体や報告先ごとに必要な説明を行える状態をつくることです。
一方で、規程改定時の説明・報告に必要な資料作成は、新旧対照表に加えて、改定の要点や背景、対象規程の一覧などを別途整理する必要があり、担当者ごとの進め方に依存しやすい側面がありました。こうした状況は、承認・決裁プロセスの属人化や、規程改定の履歴・経緯の把握しづらさにもつながります。
今回追加した「改定報告書」「制定・改定規程一覧」機能は、規程改定時の説明・報告に必要な情報を整理しやすくすることで、承認・決裁に向けた運用を円滑にしGRC(ガバナンス・リスク・コンプライアンス)を支える基盤として活用できる状態を後押しします。
新機能の概要
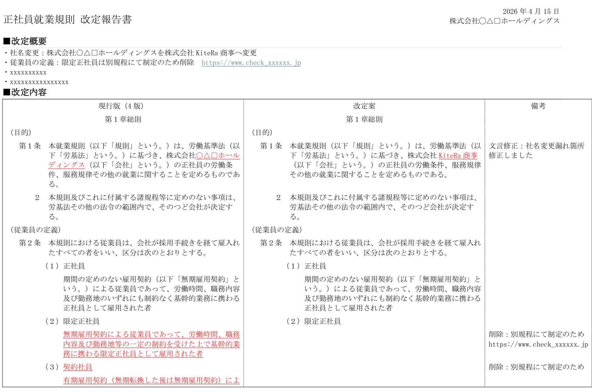
1. 「改定報告書」機能
「KiteRa Biz」の「改定報告書」機能では、新旧対照表に加え、改定内容の自動要約や背景情報などを一体的に出力できます。これにより、規程担当者は「どの規程が、なぜ、どのように変わるのか」といった決裁プロセスに不可欠な情報を過不足なく整理し、報告の質を均一化することが可能です。
決裁者は、整理された判断材料をもとにスムーズな意思決定を行えるようになります。また、承認・決裁に至る一連のプロセスを正確に記録(ログ化)できるため、属人化を防ぎ、「誰が、いつ、どのような経緯で承認したか」という履歴の可視化を通じたガバナンスの高度化を実現します。


2. 「制定・改定規程一覧」機能
「KiteRa Biz」の「制定・改定規程一覧」機能では、制定・改定された規程を一覧で整理し、サマリーとして出力できます。これにより、規程改定が複数に及ぶ場合でも、会議体で確認すべき対象を俯瞰しながら整理できます。
特に、組織変更や制度見直しに伴って改定対象が広がる場面では、対象規程の全体像を示したうえで説明を行うことが重要です。本機能は、規程改定の対象把握と報告準備を支援します。
3. 本機能がもたらす価値
今回の機能追加により、「KiteRa Biz」は、規程本文や新旧対照表の管理に加え、「承認・決裁」という経営判断のプロセスを支える基盤としての活用を後押しします。これにより、規程改定の履歴や報告プロセスが見える化されるため、担当者によって差が出やすい説明・報告を一定の品質で行えるようになることで、承認・決裁に向けた社内対応の円滑化につながります。さらに、規程運用の透明性向上や説明責任の強化を通じて、企業のGRC(ガバナンス・リスク・コンプライアンス)強化を推進します。
「改定報告書」「制定・改定規程一覧」機能 利用企業コメント
株式会社アニメイトホールディングス 人事セクション 担当者
当社の人事労務部門では、労働関連法の対応や規程整備、労務教育研修、従業員からの問い合わせ対応などを担当しています。以前は文書作成ソフトや表計算ソフトで規程内容を共有する中でコピーが重なり、どのファイルが最新版なのか、どの内容が決裁済みなのかを即座に判断することが難しい状況がありました。
「KiteRa Biz」を活用することで、最新の規程や改定途中の規程をシステム上で直接確認できるようになり、変更箇所にコメントを付けて意図を共有できるなど、やり取りが進めやすくなったと実感しています。
今回追加された「改定報告書」や「制定・改定規程一覧」機能により、規程改定の要点や背景が整理された資料を基に、グループ会社や報告先ごとに求められる観点の異なる説明資料の準備を進めやすくなりました。規程の改定履歴や報告プロセスが一元管理・可視化されることは、組織としてのガバナンス水準の向上の一助になると感じています。
社内規程DXサービス「KiteRa Biz」について
「KiteRa Biz」は社内規程や労使協定書の編集・管理のDX化を通じて、コーポレートガバナンスや内部統制の実効性を高め、積極的な企業経営の後押しとなる基盤作りと本質的な企業価値の向上をサポートします。

株式会社KiteRaについて
「安心して働ける世界をつくる」をミッションに掲げ、安心して働くためのルール(仕組み)である社内規程をテクノロジーの力で簡単に正しく運用できる社内規程DXサービス、企業向けの「KiteRa Biz」と社労士向けの「KiteRa Pro」を展開しています。今後も社内規程を通じて誰もが安心して働くことのできる世界の実現を目指します。
名称:株式会社KiteRa
所在地:東京都港区北青山1-2-3 青山ビル7階
代表者:代表取締役 執行役員 CEO 植松隆史
設立:2019年4月1日
事業内容:社内規程SaaSの開発/提供
主要サービス:
社労士向け「KiteRa Pro」 https://kitera-cloud.jp/pro/
企業向け「KiteRa Biz」 https://kitera-cloud.jp/biz/
このプレスリリースには、メディア関係者向けの情報があります
メディアユーザー登録を行うと、企業担当者の連絡先や、イベント・記者会見の情報など様々な特記情報を閲覧できます。※内容はプレスリリースにより異なります。
すべての画像
