障がいのある方を対象にJKK住宅の駐車場月額使用料を10%減額する制度を令和5年12月より導入します。
※JKKが建設・管理する一般賃貸住宅

1 概要
JKK住宅の駐車場使用料について、月額10%減額します。
2 申込資格
(1)対象者
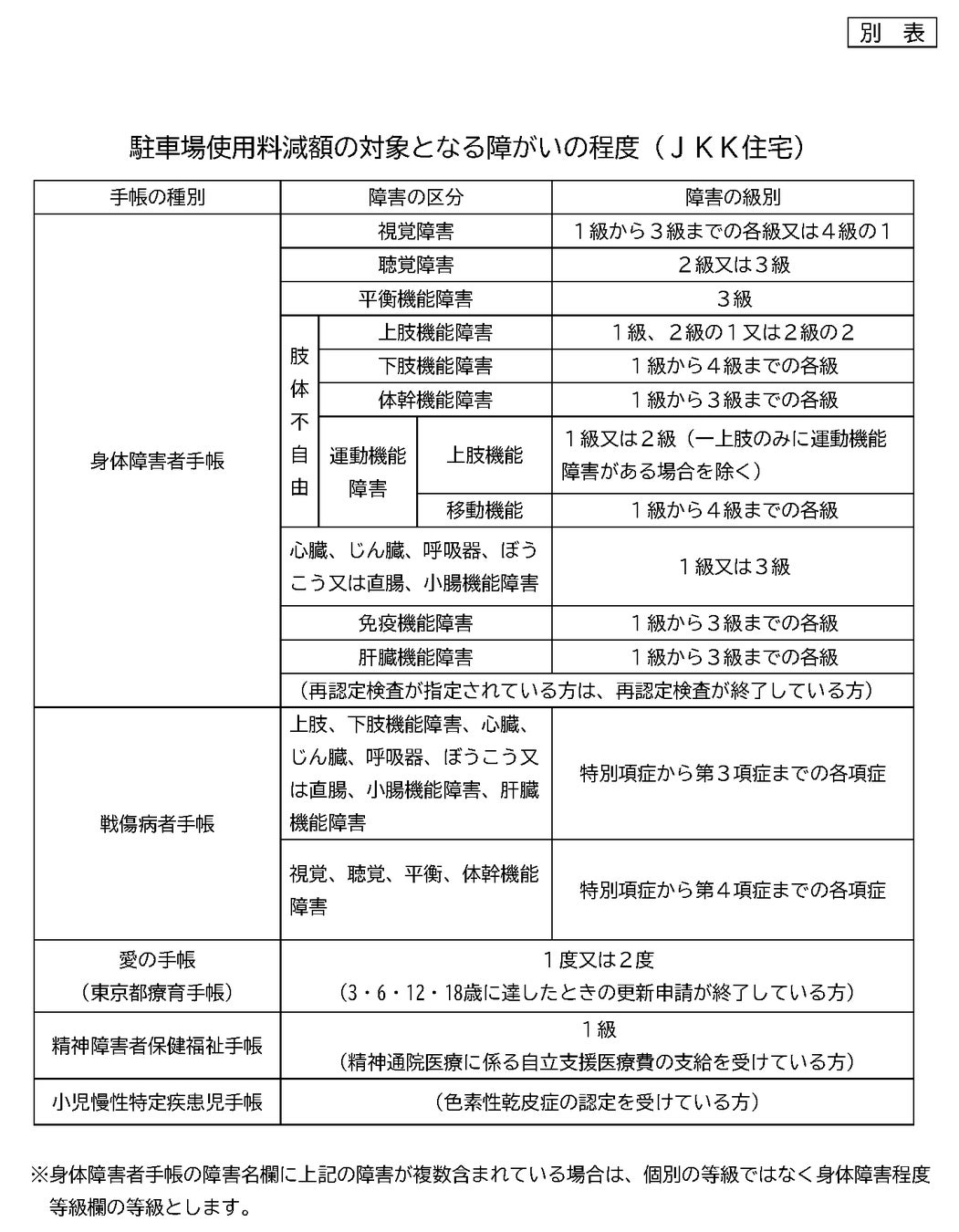
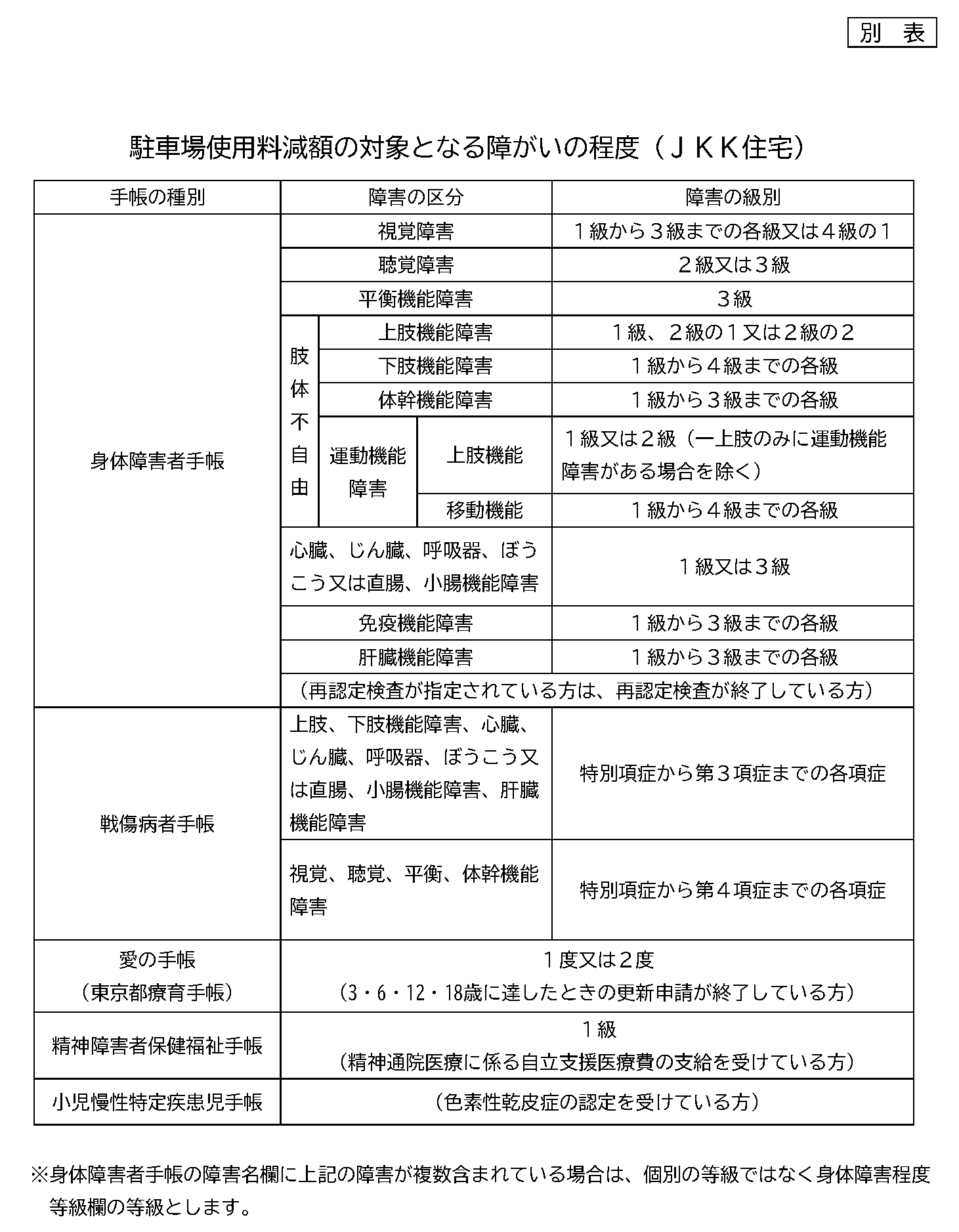
JKK住宅の駐車場賃借人又は同居者の方が、対象となる障がいの程度(別表参照)に該当すること。
※駐車場賃借人又は同居者は、JKK住宅にお住まいの方が対象です。
(2)世帯の所得
世帯の所得月額が、15万8千円以下であること。
※世帯の所得月額とは、年間収入を一定の方式で所得計算し、そこから控除額を差し引いた金額を12か月で割った金額のことです。
3 減額対象期間
令和5年12月1日から令和8年11月30日まで(最長3年間、更新あり)
※減額期間の更新にあたっては、再度の申請が必要となります。
4 申請受付開始
令和5年9月1日(金曜日)から
5 お問い合わせ先
公社住宅事業部 公社管理課 公社駐車場管理係
・電 話 0570-03-0031(JKK東京お客さまセンター)
携帯電話の無料通話分や割引サービス分をご利用の方 03-6279-2962
・受付時間 午前9時から午後6時まで(土・日・祝日・年末年始を除く)
(別表)駐車場使用料減額の対象となる障がいの程度(JKK住宅)
https://prtimes.jp/a/?f=d57497-116-351cb3f89eca68fb2f2ded6862f4a63d.pdf


Instagram(インスタグラム)始めました!
くじらの妖精「ユトジラ(JKK東京のイメージキャラクター)」が、JKK住宅の周辺をお散歩します。
JKK東京(東京都住宅供給公社)【公式】
@jkktokyo_official

【公式】JKK東京 東京都住宅供給公社 父娘の新しい一歩を支えるJKK東京のショートストーリー。YouTube公式チャンネルにて公開中! |
◆JKK東京(東京都住宅供給公社)概要
所在地 東京都渋谷区神宮前5-53-67
設立 昭和41年4月
代表者 理事長 中井 敬三
事業内容 ①賃貸住宅及び関連施設の管理事業、建設事業
②公営住宅等の管理受託事業
WEBサイト https://www.to-kousya.or.jp/
このプレスリリースには、メディア関係者向けの情報があります
メディアユーザー登録を行うと、企業担当者の連絡先や、イベント・記者会見の情報など様々な特記情報を閲覧できます。※内容はプレスリリースにより異なります。
すべての画像
- 種類
- 商品サービス
- ビジネスカテゴリ
- 住宅・マンション福祉・介護・リハビリ
- ダウンロード
