【速報】犬や猫は「狩猟鳥獣」か?環境省がついに改正の検討を開始!
47,284筆の署名の力が国を動かしました!ご賛同いただいた皆様、ありがとうございました!

犬や猫の殺処分ゼロの実現を目指す公益財団法人どうぶつ基金(所在地:兵庫県芦屋市、理事長:佐上邦久)は、2023年1月26日、環境大臣宛に狩猟鳥獣から「ノイヌ」「ノネコ」の削除を求める要望書を提出していました。
そこから2年あまり-。
やっと事態が動き始めました!
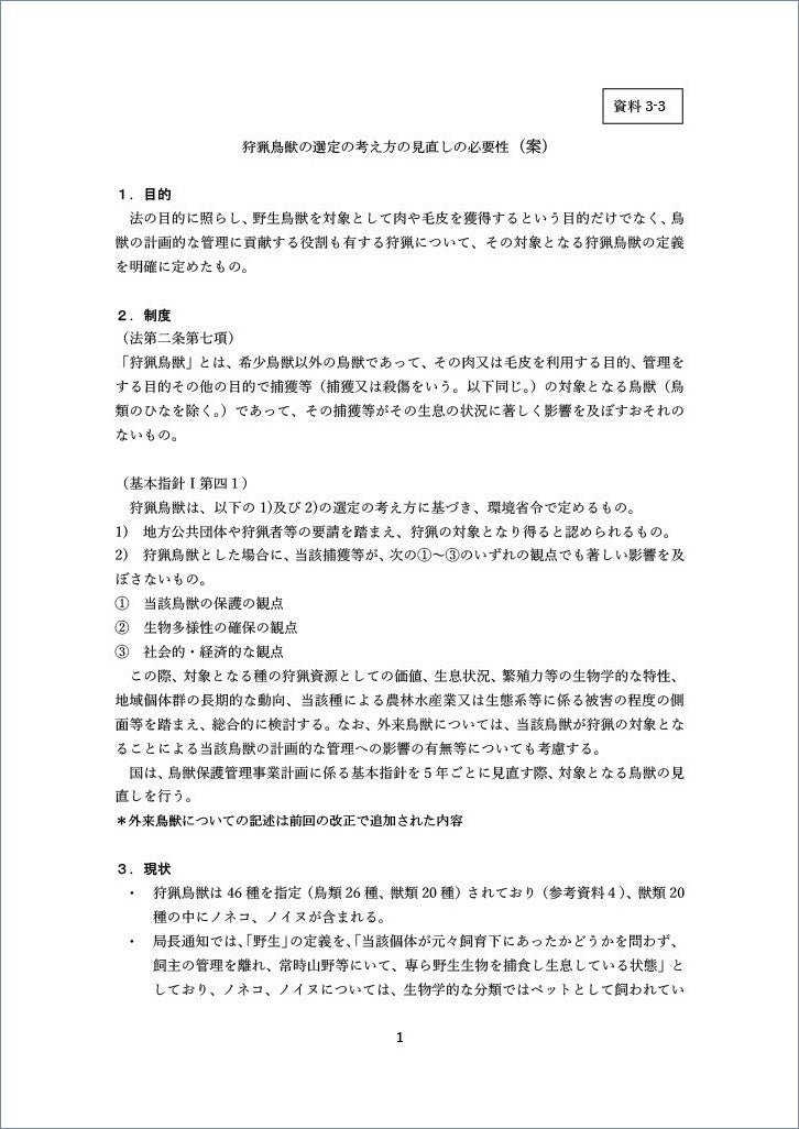
環境省で2025年11月4日(火)に行われた準備会合の議事録に、狩猟鳥獣の対象からノネコ・ノイヌを排除する改正の検討が提案された旨の記述を見つけました。準備会合の議事録の「資料3-3 狩猟鳥獣の選定の考え方の見直しの必要性」の2ページ目にその旨の言及があります。


以下は、要約です。
==================================
狩猟鳥獣の定義見直しに関する提案で、狩猟の目的や管理の観点からの考察を示す。
<目的と制度>
狩猟の目的は肉や毛皮の獲得だけでなく、野生鳥獣の計画的管理にも寄与すること。
「狩猟鳥獣」は希少種以外の鳥獣で、捕獲が生息状況に著しく影響しないものと定義。
環境省令に基づき、地方公共団体や狩猟者の要請を考慮し、狩猟鳥獣を選定。
<現状と課題>
現在、46種の狩猟鳥獣が指定されており、ノネコとノイヌも含まれる。
ノネコとノイヌは、他の鳥獣への影響が特定の場所に限られる可能性があり、捕獲数が少なくニーズが低い。
飼い主から離れたノネコ・ノイヌの識別が困難で、誤捕獲のリスクがある。
<対応方針>
ノイヌ、ノネコなどの飼養動物との区別が難しい種について、選定基準を明確にすることを検討。
==================================
要約:ここまで
本署名活動の趣旨にご賛同いただき、どうぶつ基金と心を同じくする方々の47,284筆の署名が、政府を動かしました!
しかしながら、まだ検討段階に入ったばかりです。
どうぶつ基金では、改正が実現するその日まで、この問題への取り組みを継続してまいります。
引き続き、署名活動、記事のシェア・拡散にご協力をお願いいたします。

公益財団法人どうぶつ基金
どうぶつ基金は、1988年に横浜で設立された民間・非営利の動物愛護団体です。活動資金のすべてを民間からの寄付でまかなっており、飼い主のいない猫の無料不妊手術「さくらねこTNR(※)」、多頭飼育崩壊の犬・猫の無料不妊手術、里親探しの支援、写真コンテストの開催、啓発活動や署名活動等を行っています。
※さくらねこTNR…「さくらねこ」とは、不妊手術済のしるしに、耳先を桜の花びらの形にカットした猫のこと。「さくらねこTNR」とは、飼い主のいない猫等に不妊手術を実施することで繁殖を防止し「さくらねこ」として一代限りの命を全うさせ、飼い主のいない猫に関する苦情や殺処分の減少に寄与する活動のこと。
※TNR(ティー・エヌ・アール)…Trap(猫を捕獲して)、Neuter(不妊手術を行い)、Return(元の場所に戻す)の略。野良猫を殺さずに減らす最も有効かつ人道的な方法で世界中で行われている。
どうぶつ基金 ちきゅう部とは…
https://www.doubutukikin.or.jp/activity/earthclub/
「いのちとちきゅうをつなげる視点で社会を見直す」をモットーに、環境・動物問題の構造分析と提言を行う部門
<組織概要>
名称:公益財団法人どうぶつ基金(Animal Action Fund)
住所: 兵庫県芦屋市奥池南町71-7
設立:1988年6月
理事長:佐上 邦久
公式サイト:https://www.doubutukikin.or.jp
このプレスリリースには、メディア関係者向けの情報があります
メディアユーザー登録を行うと、企業担当者の連絡先や、イベント・記者会見の情報など様々な特記情報を閲覧できます。※内容はプレスリリースにより異なります。
すべての画像
