【7月14日迄延長!大阪府・京都府・兵庫県・滋賀県・和歌山・奈良県在住の方限定!】5,000円 さらに2,000円クーポン付 ハイヤーで行く大阪のアフタヌーンティー日帰りパック特集
【大阪いらっしゃいキャンペーン2022】対象商品として大阪府内のおすすめ店を厳選! 職場の仲間・お友達同士・ファミリーの皆様にご利用いただけます。
商品詳細はこちら
大阪エリアアフタヌーンティー特集日帰りパック
https://4trip.jp/irassyai_cafe/
上記商品以外のお得な情報をお届けする公式LINE追加はこちら
https://lin.ee/JAOTwl0

7月14日迄開催!大阪府・京都府・兵庫県・滋賀県・和歌山・奈良県在住の方限定!
7月1日以降は6月27日より受付開始いたします

大阪エリアアフタヌーンティー特集について
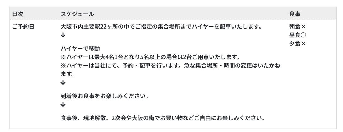
大阪府内のホテル6店舗から選べるスウィーツコースとハイヤーがセットになった贅沢なパックツアー♪
大阪いらっしゃいキャンペーンを利用してお得にお食事が楽しめるプランです。
※お申し込みは、2名以上からになります。
※ハイヤーは当社にて、予約・配車を行います。急な集合場所・時間の変更はいたしかねます。
※ハイヤーは、当社指定の集合場所となります。


- フォートリップおすすめSweets
※旬の素材により器・料理の内容が変わります。
- ホテルニューオータニ【SATUKI LOUNGE】
糖度14度以上の静岡産マスクメロンを使い、生クリームやスポンジにまでこだわり抜いた究極のショートケーキやコロンビア産チョコレートを使い、3層の生地には白いスポンジ生地にこだわりの玄米卵を使用したチョコレートケーキ。
京都の宇治で摘まれた香り高い抹茶や北海道産の大納言を使用した日本の恵みを堪能できるケーキのほか、新作のオリジナルミニパフェや、シグネチャーメニューのパンケーキも登場します。
スーパースイーツビュッフェ2022 ~抹茶とメロンとチョコレート スイーツプレゼンテーション~

メニュー例 ※写真はイメージです。
◆抹茶スイーツ◆
抹茶ティラミス
◆メロンスイーツ◆
スーパーメロンショートケーキ
◆チョコスイーツ◆
ブルーベリージャム・クロテットクリーム添え
◆お料理ラインナップ◆
ポークカツサンド
◆サラダ◆
彩り野菜の菜園サラダコーナー

ホテルニューオータニ 大阪 【SATUKI LOUNGE】

アフタヌーンティーをはじめ、季節にあわせて登場するデザートの数々をたのしみながら、やさしい陽射しが差し込むアトリウムロビィで過ごすお洒落なひとときは格別です。
レストラン情報
店舗名:ホテルニューオータニ 大阪 【SATUKI LOUNGE】
住所:〒540-8578 大阪市中央区城見1-4-1 1F
営業時間:11:30~15:30(最終入場14:00)
大阪マリオット都ホテル【LOUNGE PLUS】
ピンクローズがテーマのアフタヌーンティ。可愛くエレガントなバラに包まれて素敵なひと時をお過ごしください。
アフタヌーンティー

◆セイボリー◆
抹茶パンケーキとレッドキャビア入りクリーム添え
セサミのチュイルと新玉葱のブランマンジェ
ハーブソーセージとほうれん草のキッシュ
鯛と茗荷のフリッター トマトピクルス
チキンのガランティーヌ 梅のコンフィチュール添え
トリュフ香るクロックムッシュ
スコーン(プレーン/アプリコット)
◆デセール◆
ロリポップ3種
小菓子2種


季節ごとに楽しめるスイーツやアフタヌーンティーとともにそれぞれが思い思いにくつろいでいただける開放的な空間です。
レストラン情報
店舗名:大阪マリオット都ホテル【LOUNGE PLUS】
住所:〒545-0052 大阪市阿倍野区阿倍野筋1-1-43 19階フロントロビー
営業時間:11:30~17:00(120分制)
ヒルトン大阪【CENTRUM(セントラム)】
シェフおすすめのサマースイーツとCENTRUM自慢のグリルディッシュを組み合わせた数量限定ランチです。かわいいバッグ型のスタンドでご提供するデザートは、つい写真を撮りたくなるセレクション。アミューズ、選べるメインディッシュ、デザート、シェフ自慢の天然酵母パン、コーヒーまたは紅茶が付いて満足感たっぷりのランチコースです。
アフタヌーンティー付きグリルランチ ~フレンチスタイルサマースイーツ~

◆AMUSE(アミューズ)◆
◆WOOD FIRE MAIN(メインディッシュ)◆
下記メインディッシュからお好きなものを1品お選びください。
・イトヨリのグリル グレモラータ(春豆のラグー、ブリーチーズ)
・国産牛のフライドライス、ボーンマロー(ブラックペッパーソース)
・ブラックアンガス・サーロインステーキ(カフェ・ド・パリバター、フライドポテト)
・セントラムグリルハンバーグ(マッシュポテト、人参、オックステールマッシュルームコンソメ)
◆SUMMER AFTERNOON TEA DESSERT STAND◆
バッグ型のオリジナルデザートスタンドに、サマーフルーツをたっぷり使用したデザートをご用意いたします。どれから食べようか迷ってしまう可愛いスイーツセレクションです。


レストランフロアの中心に位置し、セントラム(ラテン語で中心の意味)から名づけられたワインを充実させたグリルダイニング。細いアイアンを組み合わせた壁面と上質な赤い椅子がひと際目を引き、テーブル席からは調理シーンをライブでご覧いただけます。
レストラン情報
店舗名:ヒルトン大阪【CENTRUM(セントラム)】
住所:〒530-0001 大阪市北区梅田1-8-8 2F
営業時間:11:30~13:00(L.O.)
- パックスケジュール

- 乗車集合場所
1【JR大阪駅桜橋口】
ホテルグランディア大阪・西エントランス前
2【梅田】
ヨドバシカメラ向かい新阪急ホテル西側
3【淀屋橋駅】
地下鉄4番出口付近(土佐堀通沿い)
4【肥後橋】
aloft(旧堂島ホテル前)
5【南森町】
地下鉄南森町2番出口 セブンイレブン前(国道1号線沿い)
6【天満橋】
八軒家浜ホテル大阪キャッスル正面玄関前
7【北浜】
4番出口 KITAHAMA PLAZA前(堺筋沿い)
8【弁天町】
JR弁天町駅南口 高架下コインパーキング付近(国道43号線沿い)
9【西九条】
JR西九条駅西側 阪神電車3番出口付近10【京橋】JR京橋駅南口付近
11【森ノ宮】
JR森ノ宮駅西側 地下鉄6番出口付近(中央大通沿い)
12【鶴橋】
JR鶴橋駅 マツモトキヨシ鶴橋駅前店付近(千日前通沿い)
13【谷町四丁目】
8番出口 APA VILLA HOTEL前(中央大通沿い)
14【堺筋本町】
地下鉄堺筋本町11番出口 EXCELSIOR CAFFE前(中央大通沿い)
15【本町駅】
地下鉄本町駅17番出口付近(中央大通沿い)
16【長堀橋】
地下鉄長堀橋駅2-B ファミリーマート前(堺筋沿い)
17【四ツ橋】
地下鉄四ツ橋駅2番出口なか卯前(四ツ橋筋沿い)
18【四ツ橋本町】
地下鉄四ツ橋線本町駅28番出口中国南方航空前(四ツ橋筋沿い)
19【難波】
地下鉄なんば駅10番出口 洋服の青山前(御堂筋沿い)
20【上本町】
ハイハイタウン北側(千日前通沿い)
21【新今宮】
JR新今宮駅東口 ドン・キホーテ向かい付近
22【天王寺】
JR天王寺駅東口付近
- キャンペーンの注意事項
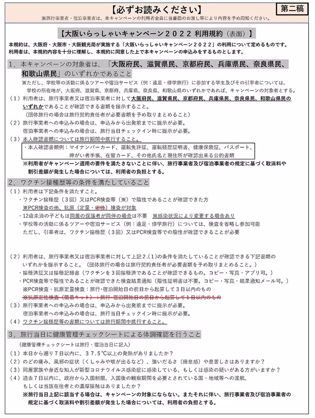
「大阪いらっしゃいキャンペーン」のご利用にあたっては、次の内容を必ず守っていただき、安全・安心なご旅行をお願いします。お約束、ご協力いただけない場合は、「大阪いらっしゃいキャンペーン」をご利用いただけません。 また、不正な手段などによりご利用された場合は、割引支援金の返還を請求することがあります。
・新型コロナウイルス感染状況等によっては本事業を中断・終了・実施条件を変更する場合があります。
・旅行中は「新しい旅のエチケット」や「利用規約」をご確認の上、安心で楽しい旅行をお楽しみください。
・旅行当日は検温をしていただき、発熱している場合や風邪などの症状がある場合は、宿泊施設、保健所の指示に従ってください。
・スマートフォンをお持ちの場合、接触確認アプリCOCOAまたは大阪コロナ追跡システムの利用をお願いします。
・高齢者や若者の団体旅行や大人数の宴会を伴う旅行などは、一般にリスクが高いと考えられています。国・県等からの制限や要請を守っていただき、確実な感染防止対策が講じられていることを前提に適切なご旅行をお願いします。
・居住地確認は同行者も含めて旅行者全員について実施します。運転免許証、健康保険証、マイナンバーカードなど住所のわかるものをご持参いただき、旅行商品の購入時、宿泊施設のチェックイン時にご提示のうえ、所定の様式に住所を記載してください。居住地の不正申告が発覚した場合は、割引支援金の返還を請求することがあります。
・予約成立後、ワクチン接種済証・接種記録書・PCR検査等結果通知書のいずれかを提示いただきます。 ※コピーのFAXまたはメールによる写真添付にてお送りいただきます。
キャンペーンにおけるワクチン接種歴等の確認について
ワクチン接種条件
キャンペーンにおけるワクチン接種歴等の確認について
キャンペーンをご利用の際は、感染防止対策の徹底をお願いします。
ワクチン接種歴(3回)又はPCR検査等で陰性であることが確認できることが条件となります。
キャンペーン対象者
ワクチン接種歴(3回)又はPCR検査等※で陰性であることが確認できた方
※ PCR検査の他、抗原(定量・定性)検査が対象
PCR検査・抗原定量検査:旅行・宿泊開始日の前日から起算して3日以内に陰性であること
抗原定性検査(簡易キット):旅行・宿泊開始日の前日から起算して1日以内に陰性であること
確認のタイミング
旅行出発時
必要書類
接種済証又は接種記録書(コピー、写真・アプリ可)
PCR検査等結果通知(メール等の結果通知、コピー・写真可)
シールを貼ったこの部分を掲示ください。
詳細
参加時にワクチン接種歴(3回)、又はPCR検査等で陰性が確認できた方
12歳未満の子どもは同居の保護者が同伴の場合は不要 ※感染状況により変更する場合あり
学校等の活動に係るツアーや宿泊サービス(例:遠足・修学旅行)については、検査を省略し参加可能
ただし、引率者は、ワクチン接種歴(3回)又はPCR検査等での陰性が確認できることが必要
(留意点)
マイナンバーカード、運転免許証、パスポート、健康保険証等により本人確認を実施します。



株式会社フォーティーズ
ツアーブランド
FOUR TRIP
所在地
〒538-0044
大阪市鶴見区放出東3-23-20-2F
電話番号
06-6167-7600
旅行業登録番号
大阪府知事登録旅行業 第2-3030号
営業日時
月~金曜10:00~18:00
土曜・日曜・祝日休業
商品詳細はこちら
大阪エリアアフタヌーンティー特集日帰りパック
https://4trip.jp/irassyai_cafe/
上記商品以外のお得な情報をお届けする公式LINE追加はこちら
https://lin.ee/JAOTwl0
このプレスリリースには、メディア関係者向けの情報があります
メディアユーザー登録を行うと、企業担当者の連絡先や、イベント・記者会見の情報など様々な特記情報を閲覧できます。※内容はプレスリリースにより異なります。
すべての画像
