海原やすよ ともこさんが春の引越しの悩みにアドバイス!新生活は電気もガスも関西電力!新CMが2月2日(月)より放映開始
今なら関電ガス基本料金2ヶ月無料!「引越すなら、電気もガスも関西電力!キャンペーン」スタート

関西電力株式会社(本社:大阪府大阪市北区 取締役代表執行役社長 森 望)は、2026年2月2日(月)~2026年4月30日(木)の3ヶ月間、「引越すなら、電気もガスも関西電力!キャンペーン」を実施します。あわせて、漫才師の海原やすよ ともこさんが出演する新CM「新生活に、いい選択。『手続きの化身』篇・『インタビュー』篇」の放映を開始します。春の引越しシーズン、頭を悩ませる引越し手続きについてスマートにアドバイスするおふたりに注目です!
■新TVCM概要
①関西電力 新生活に、いい選択。「手続きの化身」篇
URL:https://www.youtube.com/watch?v=TIP4XQGTkfc
引越しには、電気やガスをはじめ様々な手続きがつきもの。引越し準備中のとある親子のもとにも、様々な「手続きの化身」たちが「手続き!終わった?」と次々現れ大混乱。そこへ救世主のように、やすよさんとともこさんが登場!「関電なら電気もガスもまとめて、スマホで手続き簡単」と、親子の悩みにアドバイスします。


②関西電力 新生活に、いい選択。「インタビュー」篇
URL:https://www.youtube.com/watch?v=kfQVmpoPrzg
引越し直後のやすよさんとともこさんを突然囲む報道陣。「勝因は?」と問われたともこさんは、「引越すなら電気もガスも関西電力と信じていたから」と達成感に満ちた表情で、堂々と答えます。プラン通りに引越しを終え、安心して輝かしい新生活へ。ヒーローインタビューさながらの雰囲気にご注目ください。


■海原やすよ ともこ(うなばらやすよ ともこ)さん プロフィール
大阪府出身、1992年結成の姉妹漫才師。上方漫才の名門一家に生まれ、中田ボタンに弟子入り。若手時代には数々のお笑い賞レースを席巻し、2012年・2017年「上方漫才大賞」を2度受賞。
2020年には吉本興業常設劇場の新看板に就任。「やすとものどこいこ!?」(テレビ大阪)「草彅やすともの うさぎとかめ」(読売テレビ)など、冠番組でメインMCを務め、幅広く活躍中。

■キャンペーンについて
当社は、新生活を迎えるお客さまに関西電力の「電気」と「ガス」をお選びいただけるように、2026年2月2日(月)から2026年4月30日(木)までの3ヶ月間、「引越すなら、電気もガスも関西電力!キャンペーン」と題して、電気とガスのキャンペーンを実施いたします。
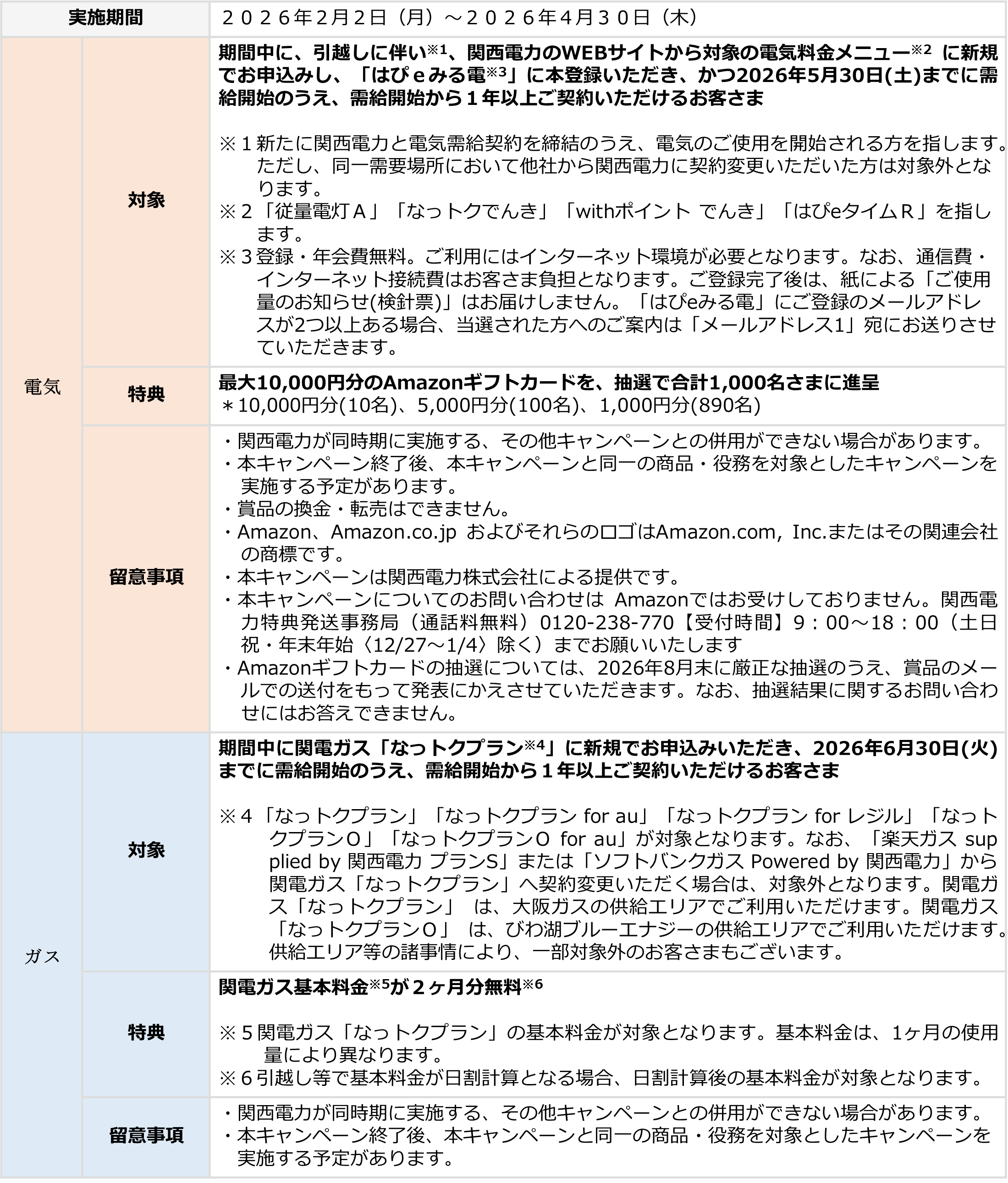
本キャンペーンでは、期間中に、引越しに伴い、対象の電気料金メニューを関西電力のWEBサイトから新規でお申込みいただき、かつ「はぴeみる電」に本登録いただいたお客さまを対象に最大10,000円分のAmazonギフトカードを抽選で合計1,000名さまに進呈させていただきます。
また、期間中に、関電ガス「なっトクプラン」を新規でお申込みいただいたお客さまは、関電ガス基本料金を2ヶ月分無料といたします。
お申込み条件や特典などの詳細については<キャンペーンの概要>をご確認ください。
新生活に、いい選択。電気もガスも、この機会にぜひ関西電力をご利用ください。
<キャンペーンの概要>

詳しくは以下キャンペーン特設WEBサイトをご確認ください。
このプレスリリースには、メディア関係者向けの情報があります
メディアユーザー登録を行うと、企業担当者の連絡先や、イベント・記者会見の情報など様々な特記情報を閲覧できます。※内容はプレスリリースにより異なります。
すべての画像
