SIIFICウェルネスファンド、Personal Health Techに出資
〜大企業から中小企業の健康経営を支援し予防中心型社会へ〜
一般財団法人社会変革推進財団(理事長:大野 修一 、所在地:東京都港区、以下「SIIF」)は、SIIFインパクトキャピタル株式会社(代表取締役:梅田和宏・三浦麗理、所在地:東京都渋谷区、以下「SIIFIC」)と共同で運営するSIIFIC ウェルネス投資事業有限責任組合(以下、「SIIFICウェルネスファンド」)を通じ、2025年9月25日に、株式会社Personal Health Tech(代表取締役:新⽥哲哉、所在地:大阪府大阪市、以下「PHT」)が発行する新株予約権付社債を引き受けました。
株式会社Personal Health Techは、「デジタルテクノロジーで革新的なヘルスケアソリューションを」をミッションに掲げ、健康寿命の延伸と予防医療の普及を目指すヘルスケアエコシステムを構築しています。個人健康記録(Personal Health Record、PHR)を活用し、個人の健康・医療・介護情報を一元管理。健康管理アプリ「ログシル」では、健康診断結果のDX化、オンライン相談、動画による啓蒙など、健康経営に必要な機能をワンストップで提供しています。「けんさぽ」による健康診断代行・産業医紹介サービスや、企業向け管理画面の提供で、健康情報をデータ化し分析を行うことで、従業員の不調予兆を可視化し、医療費抑制と業務効率化を図ります。
投資の背景
SIIFICウェルネスファンドは、4つの投資テーマのひとつに「前向きかつ多様な活動、ライフスタイルへの取り組みを促す製品、サービス」への投資を掲げています。
⽇本では、⾼齢化と労働⼈⼝の減少が急速に進⾏する中、労働者⼀⼈ひとりの健康維持がこれまで以上に重要な社会的テーマとなっています。国内に大きな割合を占める中⼩企業においては、法定健康診断受診率やストレスチェック受検率が⼤企業に比べて低いことが、厚⽣労働省の調査等からも明らかになっています。
SIIFICウェルネスファンドは、PHTの健診業務・⼈的資本情報対応などフルスタック型健康管理サービスのコストパフォーマンス、外国語対応、DX⽀援の点において、明確な市場優位性を有しているものと評価しています。また、PHTは⼤⼿企業だけでなく、「10⼈〜30⼈程度の事業者」に向けた専⽤パッケージ(KENSAPO for Business Light)を開発しており、これらが広く普及することで「予防中⼼型社会」へのシフトが実現でき、国内におけるウェルネス・リテラシーの向上に資するものと期待しています。
投資判断のプロセス
SIIFICウェルネスファンドでは、下記のプロセスに基づき投資判断しました。
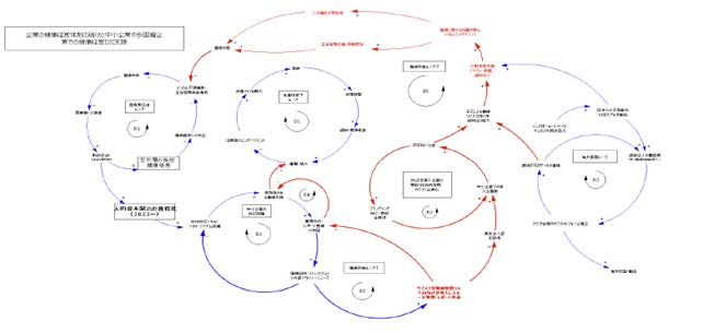
1.システム分析の実施(図1):
システム思考により、PHTが「ウェルネス・リテラシー向上」に資する事業者であることを
多角的に評価しました。
· 健診業務・人的資本情報対応などフルスタック型健康管理サービス。競合比較において営業力、
圧倒的コストパフォーマンス、外国語対応の点で明確な差別化を確認
· 予想PLシミュレーションにより今回の投資実行があれば、営業力× 圧倒的競争力のある自社製品で
PHR(Personal Health Record)を収集し、経営数字目標を達成できる可能性を確認

2. Theory of Change(ロジックモデル)の構築(図2):
PHTが「ウェルネス・リテラシー向上」に寄与する事業者であることを3段階で可視化しました。
· 短期:50名以下の小規模導入社数、顧客企業全体数における健康経営認定取得率
· 中期:顧客企業における有所見者の再受診率向上、また従業員エンゲージメントの向上、
離職率の改善
· 長期:顧客企業における有所見者の減少

株式会社Personal Health Tech 代表取締役:新⽥哲哉氏のコメント
SIIFICウェルネスファンドからの出資決定を大変光栄に存じます。弊社は「けんさぽ」を通じて企業の健康管理を効率化し、働く人々が健やかに活躍できる社会の実現を目指してまいりました。今回の資金調達を機に、さらなる事業拡大のための事業基盤を確立します。また、中小企業や個人のマーケットへリーチし、健康を支えるインフラ企業として、社会全体のウェルビーイング向上に貢献し続ける所存です。
支援方針
今後、SIIFICウェルネスファンドは、PHTへの経営支援とともに、ウェルネス領域におけるシステムチェンジを目指すインパクト投資やインパクト測定・マネジメントの実践に邁進し、誰もがよりよく生きられる社会の実現に向けた取り組みを推進してまいります。
【株式会社Personal Health Tech】
設立:2022年2⽉17⽇
所在地:⼤阪府⼤阪市中央区南本町2-2-3 本町UNICOビル2F
従業員:56名(アルバイトを含む)
代表取締役:新⽥哲哉
事業内容:
株式会社Personal Health Tech(本社:大阪市中央区)は、「デジタルテクノロジーで革新的なヘルスケアソリューションを」を掲げ、健康寿命の延伸と予防医療の普及を目指す企業です。個人の健康・医療・介護情報を一元管理するPHRの活用を軸に、企業・従業員をつなぐ健康管理アプリ「ログシル」、健康診断代行や産業医紹介を含む「けんさぽ」など、多様なサービスを展開。健康経営の実務負担軽減と従業員のウェルビーイング向上をサポートし、持続可能なヘルスケアエコシステムを創造してまいります。
【社会変革推進財団(SIIF)】
2013年より日本財団内においてインパクト投資に関する調査研究に着手し、日本財団から助成金を受けて、2017年社会的投資推進財団として設立されました。その後、2019年社会変革推進機構と合併し、社会変革推進財団となりました。GSG国内諮問委員会の設立や賛同メンバーの招集や、インパクト投資における提言書や現状を記した報告書の発行、金融庁との共催で金融機関等との勉強会の開催などインパクト投資の推進のための活動をしています。様々な社会課題が山積する日本において、自助・公助・共助の枠組みを超え、社会的・経済的な資源が循環する社会の実現を目指し活動をしています。
【SIIFインパクトキャピタル株式会社(SIIFIC)】
会社名 :SIIFインパクトキャピタル株式会社
設立日 :2022年9月8日
代表者: 梅田和宏・三浦麗理
事業内容 :インパクト投資ファンドの運用
運用中ファンド:SIIFIC ウェルネス投資事業有限責任組合
ウェルネス領域において、財務的なリターンと並行してポジティブで測定可能な社会的・環境的なインパクトを同時に生み出すことを意図している、革新的なスタートアップ企業の支援
このプレスリリースには、メディア関係者向けの情報があります
メディアユーザー登録を行うと、企業担当者の連絡先や、イベント・記者会見の情報など様々な特記情報を閲覧できます。※内容はプレスリリースにより異なります。
すべての画像
- 種類
- 経営情報
- ビジネスカテゴリ
- 証券・FX・投資信託財団法人・社団法人・宗教法人
- ダウンロード
