電気代の心配はもう古い!一定使用量までの電気代変動ゼロ!新プラン「ライフスタイルプラン」販売開始
イーレックス株式会社のグループ会社であるエバーグリーン・リテイリング株式会社(本社:東京都中央区、代表取締役:田中 稔道)は、低圧のお客さまを対象に、一定の電力使用量まで電気料金が定額となる、変動ゼロ※の新たな電力プラン、「ライフスタイルプラン」の販売を開始したことをお知らせします。
※各プランに定めるkWhの超過分は市場連動単価で対応

「日常的に節電することに疲れた・・・」「電気代が毎月変動することに不安を感じる・・・」
そんなお悩みを抱えているお客さまにピッタリの、電気料金が一定使用量まで月額固定となる安心プランを新たにご用意いたしました。お客さまのライフスタイルに合わせた5つのプランで、家計管理を一層シンプルにすることが可能になります。さらに、CO₂排出量が実質ゼロとなる当社の電力プランの特徴はそのままのため、電気料金固定の安心プランをご利用いただきながら、脱炭素社会の実現に貢献することが可能となります。

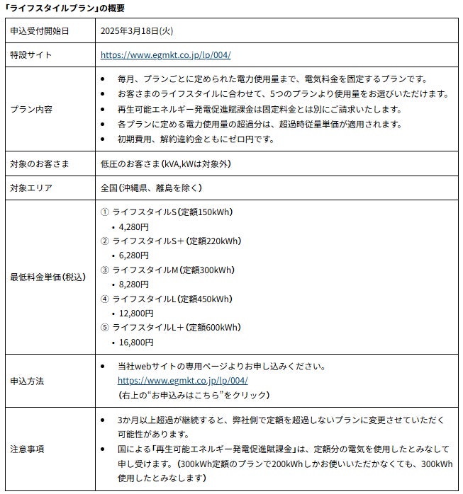
■料金イメージ(ライフスタイルSの場合)

■ライフスタイルに合わせた5つのプラン

《ライフスタイルプランに関するお問い合わせ先》
エバーグリーン・リテイリング株式会社 カスタマーセンター
電話番号:0120-613-700
受付時間:平日9:00~18:00(年末年始、土・日・祝日は休業)
このプレスリリースには、メディア関係者向けの情報があります
メディアユーザーログイン既に登録済みの方はこちら
メディアユーザー登録を行うと、企業担当者の連絡先や、イベント・記者会見の情報など様々な特記情報を閲覧できます。※内容はプレスリリースにより異なります。
すべての画像
