ツクルバ 2025年7月期 第1四半期決算を発表、売上高と売上総利益が第1四半期の過去最高値を更新、先行支出を行いながら営業黒字を継続、下半期のさらなる成長を見込む
株式会社ツクルバ(本社:東京都渋谷区、代表取締役CEO:村上浩輝、証券コード:2978、以下ツクルバ)は、本日2024年12月13日に、2025年7月期 第1四半期決算を発表しました。
■2025年7月期 第1四半期連結業績ハイライト
カウカモ事業の規模拡大により、売上高は1,538百万円(前年比+33%、調整後+44%)、売上総利益は791百万円(前年比+15%、調整後+19%)と、それぞれ第1四半期の過去最高値を更新しました。
営業利益は6百万円(前年同期比△88%)となりました。当期中の事業規模拡大に向けた人件費や広告費の先行支出を行いながら、営業黒字を継続しています。支出の主な使途である集客強化においては、先行指標となる新規会員登録数が前年同期比1.7倍と堅調に伸びており、下半期の売上寄与を見込みます。

(注1) 売上高と売上総利益の乖離は、自社企画商品の販売増に起因
(注2) 2023年11月1日付の不動産企画デザイン事業の譲渡完了を踏まえ、カウカモ事業のみの増減率を表記
■2025年7月期 通期連結業績予想に対する進捗率
当第1四半期において、売上総利益の通期連結業績予想に対する進捗は順調です。当期中の事業規模拡大に向けた支出については、期初想定通りの費用及び効果で推移しており、引き続き通期連結業績予想の達成を見込みます。

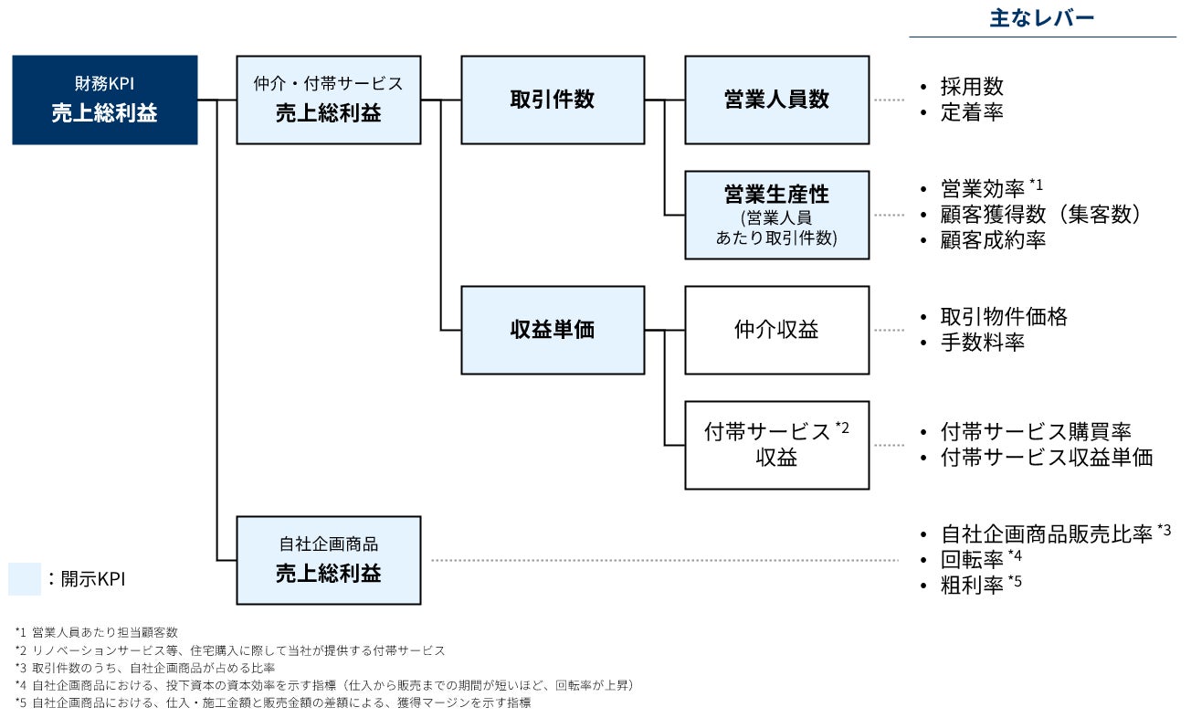
■事業KPIのアップデート
より経営の実態に即した指標を開示すべく、当第1四半期に主要事業指標(事業KPI)をアップデートしました。性質の異なるビジネスである「仲介・付帯サービス」と「自社企画商品」のそれぞれの売上総利益を開示すると共に、当社が能動的にコントロール可能な売上総利益の構成要素を「主なレバー」として設定することで、これまで以上に事業の実態と改善点を把握しやすい体制を整えました。

■詳細のご案内
詳細は、当社IRページ掲載の資料をご確認ください。
このプレスリリースには、メディア関係者向けの情報があります
メディアユーザー登録を行うと、企業担当者の連絡先や、イベント・記者会見の情報など様々な特記情報を閲覧できます。※内容はプレスリリースにより異なります。
すべての画像
