ドリーム・アーツ、セキュリティ体制を大幅強化~セキュリティ憲章を制定、社長直轄組織として「セキュリティ委員会」を設置~
大企業向けクラウドサービスの株式会社ドリーム・アーツ(東京本社:東京都渋谷区、広島本社:広島県広島市、代表取締役社長:山本 孝昭、以下 ドリーム・アーツ)は、このたび「ドリーム・アーツ セキュリティ憲章(DSP : DreamArts Security Principle、以下DSP)」を制定し、社長直轄の統括組織として「セキュリティ委員会」を設置しました。 また、「セキュリティ委員会」においてはCSRO(Chief Security & Risk Officer)にドリーム・アーツ 取締役 常務執行役員 社長室長の吉村 厚司が就任したことを発表します。
■「ドリーム・アーツ セキュリティ憲章(DSP)」制定および「セキュリティ委員会」設置の背景
コロナ禍以降、日本の経済・産業を支え牽引する大企業におけるデジタル化の取り組みが加速しており、ドリーム・アーツのビジネスにおいても大企業ユーザーが大幅に増加しています。 さらに、グローバルでの利用やミッションクリティカル周辺領域(MCSA※1)での活用など、ドリーム・アーツが提供するサービスやシステムの利用範囲は広がり深度も増しています。 サイバー攻撃の手口も高度化しており、安全性と信頼性はこれまで以上に企業経営だけでなく社会の根幹をなす重要なものとなり、非連続的にセキュリティのレベルアップを図る必要に迫られていました。
そこで新たにDSPを制定し、さらに社長直轄の統括組織として「セキュリティ委員会」を設置することとなりました。 その責任者として「CSRO(Chief Security & Risk Officer)、以下 CSRO」の役職を新設。 CSROには、ドリーム・アーツ 取締役 常務執行役員 社長室長の吉村 厚司が就任します。
※1 MCSA:「ミッションクリティカル領域のシステム(MCS)を実践的に支える(Aid)」というドリーム・アーツのコンセプトやシステムそのものを指す。
■「ドリーム・アーツ セキュリティ憲章(DSP)」について
今後、技術の進展に伴い、サイバー攻撃などの手口はさらに高度化することが予測されます。 このような止むことのないセキュリティ脅威に屈することなく、社会的信頼の確立と発展に寄与するため、ドリーム・アーツは包括的なセキュリティの原理・原則であり、法令順守、社会正義、高いレベルの誠実性を根本とする『ドリーム・アーツ セキュリティ憲章(DSP)※2』を取締役会の承認を経て2024年9月に制定しました。
ドリーム・アーツが目指すべき理想的なセキュリティは、テクノロジーや形式化された知識だけでは実現できず、ドリーム・アーツ全メンバーの日々の学び、考察、情熱、忍耐、責任感、使命感といった「心」が極めて重要であると考えます。 これらが健全なセキュリティ文化を育み、企業価値と社会的信頼の向上をもたらすドリーム・アーツの戦略的資産になると考えます。
※2 ドリーム・アーツ セキュリティ憲章(DSP)全文はこちら https://www.dreamarts.co.jp/security-principle/
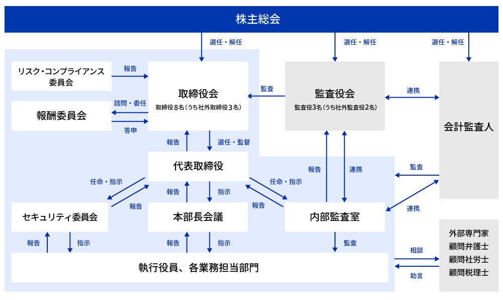
■「セキュリティ委員会」の体制と役割
本委員会は、内部監査室と同様に社長直轄の組織であり、その責任者はセキュリティ・危機管理担当役員:CSRO(Chief Security & Risk Officer)が務め、技術面を最高技術責任者(CTO)が主導します。体制図は下図の通りです。
セキュリティ脅威への対策において、統括する社長は最高権限と全責任を負い、CSROはCTOおよび経営幹部とともにセキュリティ戦略の策定、計画、実行する責任を負います。 また、組織全体でセキュリティの重要性を理解し、共有するための教育や監督を行い、必要なリソースの確保と迅速な意思決定を行います。
【図:組織の体制図】

■ドリーム・アーツ 代表取締役社長 山本 孝昭からのコメント
近年ドリーム・アーツのビジネスにおいて、大企業のユーザーが増加しており利用範囲が広がり深度も増しています。 また技術の進展とともに高度化するセキュリティ脅威への対応も含め、私たちの社会的責任の大きさを認識しております。 ドリーム・アーツが提供するサービスやシステムの安全性と信頼性は企業経営だけでなく社会の根幹をなす重要な礎と考え、このたび、「ドリーム・アーツ セキュリティ憲章(DSP)」として、包括的なセキュリティの原理原則を定めました。
社長直轄のセキュリティ委員会を設置し、今後はCSROおよびCTOと連携し技術面とリスク管理の両面から万全の対策を講じ、常にセキュリティ文化を前進させ、コーポレート・ミッションである「協創する喜びにあふれる人と組織と社会の発展に貢献する」を追求してまいります。
ドリーム・アーツは、今後もお客さまのニーズを捉え、大規模組織の「現場力強化」、「企業競争力向上」に役立つトータルソリューションを提供してまいります。
株式会社ドリーム・アーツについて https://www.dreamarts.co.jp/
1996年12月に設立されたドリーム・アーツは「協創する喜びにあふれる人と組織と社会の発展に貢献する」をコーポレート・ミッションに、「情報共有」と「対話」を重視した独創的かつ高品質なソリューションとサービスを提供します。 「協創力を究めよ」のスローガンのもと、ICTだけでも人間だけでもできないビジネス上の難題の解決をICTと「協創」でお手伝いしています。大企業向け業務デジタル化クラウド「SmartDB(R)(スマートデービー)」、多店舗オペレーション改革を支援する「Shopらん(R)(ショップラン)」、大企業の働き方を変えるビジネスコックピット「InsuiteX(R)(インスイートエックス)」などのクラウドサービスを開発・提供しています。
このプレスリリースには、メディア関係者向けの情報があります
メディアユーザー登録を行うと、企業担当者の連絡先や、イベント・記者会見の情報など様々な特記情報を閲覧できます。※内容はプレスリリースにより異なります。
すべての画像
