ジンジャー人事労務で、入社~退社までに行う社会保険関連の手続きにおいて電子申請が義務化されている主要な帳票全てがジンジャー上で電子申請可能に
クラウド型人事労務システム「ジンジャー」を提供しているjinjer株式会社(本社:東京都新宿区、代表取締役社長:桑内 孝志)は、「ジンジャー人事労務(社保手続きオプション)」にて、企業の人事担当者が申請する社会保険関連の手続きにおいて、電子申請が義務化されている帳票の中で、利用頻度が少ない増加概算保険料申告書を除く「主要な帳票の全て」が「ジンジャー」上で電子申請ができるようになりました。

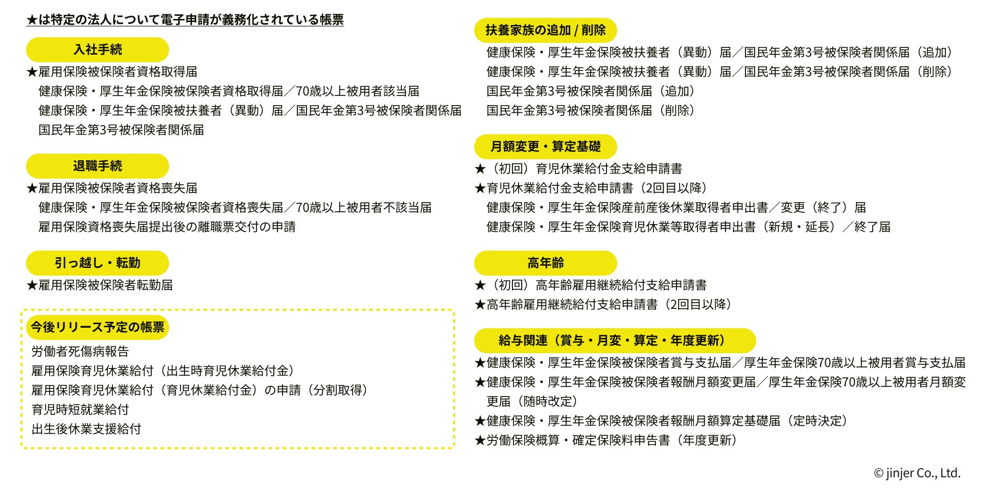
2024年10月末時点で「ジンジャー」で電子申請ができる帳票一覧

「ジンジャー」で社会保険関連の手続きを行うメリット
-
企業の人事担当者が申請する社会保険関連の手続きの中で、電子申請が義務化されている約9割の帳票が「ジンジャー」上で電子申請が可能であること。
-
電子申請における厳密な入力ルールを考慮した設計になっているため、正しく迷わずに入力が出来、申請後にエラーで返戻されるようなケースを最小限にできること。
-
人事/給与/勤怠等、人事の定型業務に関わるシステムが、1つのサービスで行うことが可能。そのため、届出の申請が必要な一連の業務フローを1つのシステム内で完結できること。
-
帳票作成に必要な情報が1つのデータベースにまとまっているため、人事データを連携したり、加工したりする手間をなくした上で、帳票作成ができること。
▼社会保険関連の一連業務を一気通貫で行うイメージ
帳票の作成に必要な「従業員の基本的な情報」だけでなく、「給与情報」や「従業員からの申請内容/身上変更内容」まで、1つのデータベースに集約できます。これらの情報を元に、帳票作成業務を自動化することも可能です。

jinjer CPO(最高プロダクト責任者)からのコメント

今回、義務化がされている主要な帳票の電子申請を「ジンジャー人事労務(社保手続きオプション)」にて対応できるようになりました。
社会保険関連の手続きに関しては、届出をおこなうにあたり、従業員のあらゆる情報(人事情報/給与情報等)が必要となります。その際、さまざまな人事系システムを利用しその情報を確認している場合、人事担当者の業務工数が増えることが考えられます。
この負担を最小限にするべく、「ジンジャー」では1つのデータベースをもとに、人事情報を参照でき、届出をスピーディにおこなえるようにしています。
今後も、来年以降に予定されている義務化帳票への対応や、「雇用保険育児休業給付(出生時育児休業給付金)」、「雇用保険育児休業給付(育児休業給付金)の申請(分割取得)」、「育児時短就業給付」、「出生後休業支援給付」など、その他の重要な届出に関しても、順次開発をおこなう予定です。
引き続き、「ジンジャー人事労務(社保手続きオプション)」で、各種手続きを効率化していただけるよう、開発を進めて参りますので、ご期待ください。
「ジンジャー人事労務」とは
「ジンジャー人事労務」は、労務関連の各種手続きや年調収集、雇用契約などをペーパーレス化し、社内のあらゆる人事情報を一元管理する人事管理サービスです。人事情報が集約されたデータベースを使って、人員配置や育成計画、モチベーション管理ができ、組織の生産性向上に貢献します。また、ほかのジンジャーシリーズと組み合わせることで、勤怠や給与計算サービスとも人事情報の一元管理が可能です。
「ジンジャー人事労務」サービスサイト:https://hcm-jinjer.com/jinji/
クラウド型人事労務システム「ジンジャー」とは
「ジンジャー」は、人事労務・勤怠管理・給与計算などの人事の定型業務から人事評価・eラーニングといったタレントマネジメントまで、1つにまとめて管理できるクラウド型人事労務システムです。
人事情報を1つに統合した「Core HRデータベース」によって、勤怠集計からの給与計算や、社会保険手続きに関する帳票類の入力といった定型業務の効率化・自動化を支援します。
また、それぞれのシステムのデータベースがつながっているため、データベースの自動反映や役割変更に応じた各システムへの権限変更の自動化などを実現します。
▶「ジンジャー」サービスサイト:https://hcm-jinjer.com
会社概要
会社名:jinjer株式会社
所在地:東京都新宿区西新宿 6-11-3 WeWork Dタワー西新宿
代表者:代表取締役社長 桑内 孝志
このプレスリリースには、メディア関係者向けの情報があります
メディアユーザー登録を行うと、企業担当者の連絡先や、イベント・記者会見の情報など様々な特記情報を閲覧できます。※内容はプレスリリースにより異なります。
すべての画像
