【SHIRO】砂川パークホテルの名称を『PARK SHIRO』へと変えリニューアルオープン。未来の“カルチャー基地”が誕生します
2027年1月19日(火)に砂川パークホテルが『PARK SHIRO』へと名称を変え、宿泊施設「みんなのホテル」と、サービス付き高齢者向け住宅「みんなのおうち*1」で構成された施設へ生まれ変わります。

株式会社シロは、2027年1月19日(火)に砂川パークホテルの名称を『PARK SHIRO』へと変え、リニューアルオープンします。『PARK SHIRO』は宿泊施設「みんなのホテル」と、サービス付き高齢者向 け住宅「みんなのおうち*1」で構成され、ブランド初となる“セカンドハンド”をテーマとした新しいかたちのショップも併設します。「みんなのホテル」には5タイプ19室のほか、温浴施設やレストラン、多目的ホールを計画。サービス付き高齢者向け住宅「みんなのおうち*1」には、敷地内に駄菓子屋をオープンするなど、それぞれの場を開き、訪れる人にとっても、暮らす人にとっても、日常の居場所になることを目指します。
リニューアルオープンの背景
2021年6月、創業の地である北海道砂川市に製造拠点の「みんなの工場」を建設するにあたり、市民が主役のまちづくり「みんなのすながわプロジェクト」を発足しました。そして、十数回に渡るワークショップや座談会を重ねる中で、地元のシンボルである「砂川パークホテル」について市民の皆様からたくさんのご意見をいただきました。それから約一年後、2022年6月にシロは砂川パークホテルの経営権を譲り受けます。
1986年、「砂川市内で結婚式を挙げられるホテルを創りたい」——そんな市民の想いから、砂川パークホテルは誕生しました。人生の節目に、大切な記念日に、人々はこの場所に集い、お祝いをしてきました。しかし、人口減少や社会構造の変化、そして時代の流れの中で、かつての賑わいは静かに遠ざかっていきました。
多くの人たちの人生に寄り添ってきたこの場所だからこそ、ここからシロは新たな挑戦をはじめます。人々が集い、文化が交わり、つながりが生まれる——人々が行き交う活気ある居場所になる未来の“カルチャー基地”をつくりたいと考えています。
例えばそれは、多目的ホールで新たな学びを得る、地域の歴史を人から学ぶ、サウナをきっかけにコミュニティが生まれる、そうした小さな一歩を積み重ねることで、新しい文化が育っていく場所へと——。
『PARK SHIRO』 とは

ローカルもゲストもみんなが集う未来の“カルチャー基地”
客室、温浴施設、レストラン、ショップ、多目的スペース、 スタディラウンジを有する宿泊施設「みんなのホテル」、 サービス付き高齢者向け住宅「みんなのおうち*1」で構成される文化施設です。
・施設全体 「PARK SHIRO (パーク シロ)」
・宿泊施設 「みんなのホテル」
・サービス付き高齢者向け住宅 「みんなのおうち*1」
「みんなのホテル」
その時々にかたちを変える、多目的スペース 「ホール」 (円卓利用時の宴会:全64席)


訪れる人の過ごし方に合わせて、空間のかたちも変わる多目的スペース「ホール」。誰もが気軽に腰を下ろし、会話を楽しみ、大人数で賑やかに集う宴会の場としても。時には得意なことや好きなことを誰かに伝える、新たな挑戦の場にもなります。決まった使い方に当てはめるのではなく、目的に合わせそれぞれの時間や過ごし方の中で、自然と居場所が生まれていく 空間を目指します。
すべてを開き、次の人に手渡すことをテーマにした SHIRO SHOP 「SECONDHAND HOUSE by SHIRO」

「SECONDHAND HOUSE by SHIRO」では、SHIROにあるものすべてをひとつの製品として扱います。『PARK SHIRO』の建設中に生まれた建築端材や、製造過程で余った期間限定品のボトルやキャップなどに加え、什器や店舗資材も店頭に並びます。“買う”だけではなく“渡す”場所として、必要とする人のもとへ無理なく循環させる仕組みをつくります。ペイフォワードの考え方を体現した新しいかたちのショップです。不定期で「市民の渡したいもの」展も開催予定です。
SHIROの製品を心ゆくまで楽しめる温浴施設 「SHIRO SAUNA」

温浴とあわせて、ロウリュ付きのサウナで心と身体をゆっくりと整える時間を。ご宿泊の方はもちろん、日帰りで気軽にどなたでも手ぶらでご利用いただけます。SHIROの製品をアメニティとしてお使いいただけ、湯船にはスキンケア製品の素材をまるごと活かしたバスパックのお湯をご用意いたします。「SHIRO SAUNA」だけにしかない心地良さをご体験いただけます。
日常にも、特別な日にも寄り添う 「SHIRO RESTAURANT」 (全38席)

日々の食事や大切な日のひとときまで、さまざまなシーンでご利用いただけるレストランです。お一人でも、ご家族でも、お好みに合わせて和洋中、それぞれの時間を心地よく、おいしくお過ごしいただけます。
「みんなのおうち*1」
自分らしく過ごせるサービス付き高齢者向け住宅


ホテルに隣接するサービス付き高齢者向け住宅「みんなのおうち*1」。ここでは、住む人自身がその日の過ごし方を選べる暮らしを大切にします。共有スペースでは、他の住人や地域の人と顔を合わせ、趣味を分かち合ったり、学び合ったりすることができます。敷地内には駄菓子屋もあり、子どもたちや地域の人々と交流するきっかけをつくります。安心して暮らせるだけでなく、日々の時間を自由に、楽しく、豊かに過ごせる住まいや空間です。
*1 「みんなのおうち」は、ALSOK介護株式会社運営の『グループホームみんなの家』とは関係ありませんが、ALSOK介護株式会社から名称使用の許可をいただいております。
砂川パークホテル 新名称発表とリニューアル説明会の映像
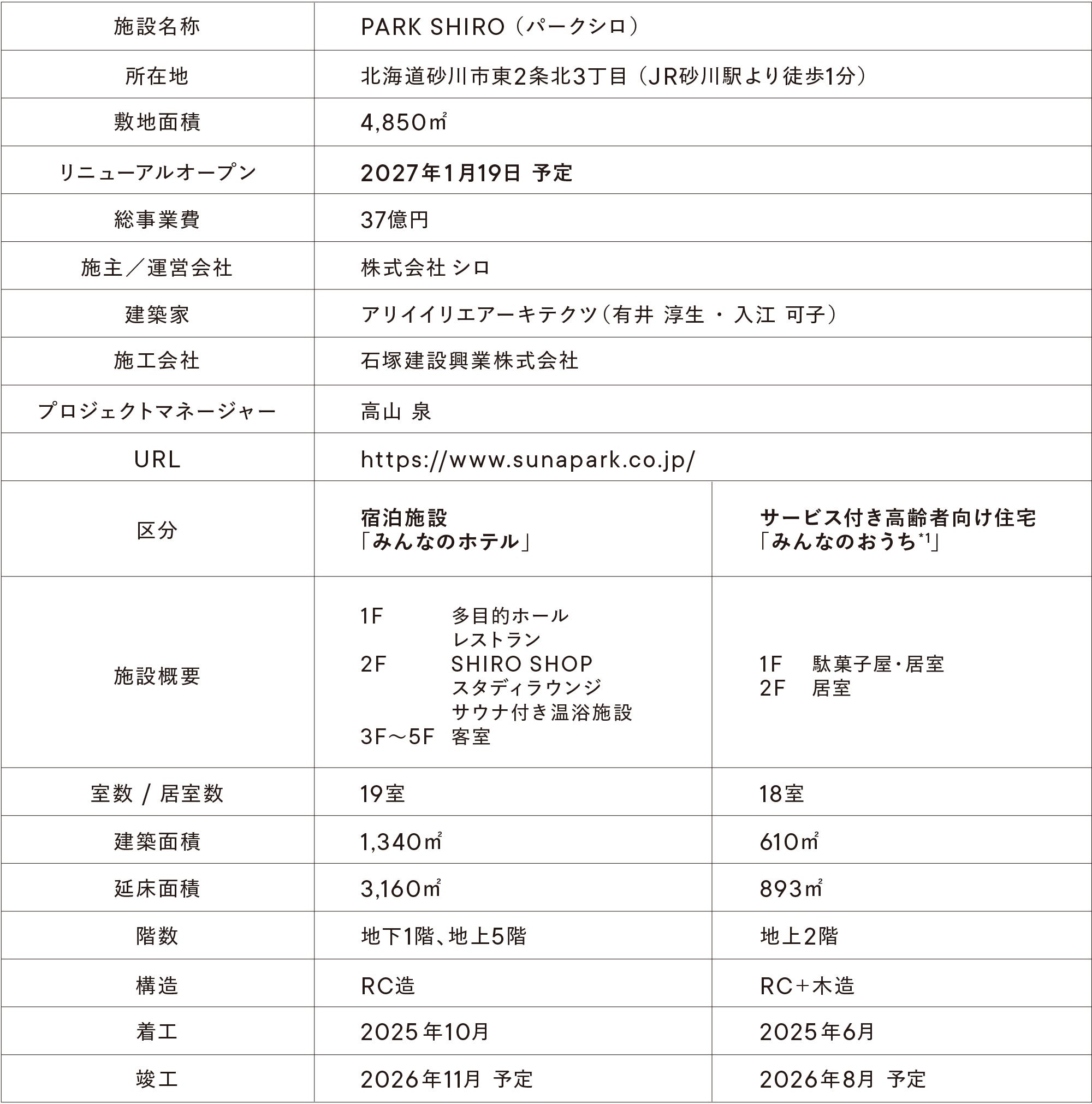
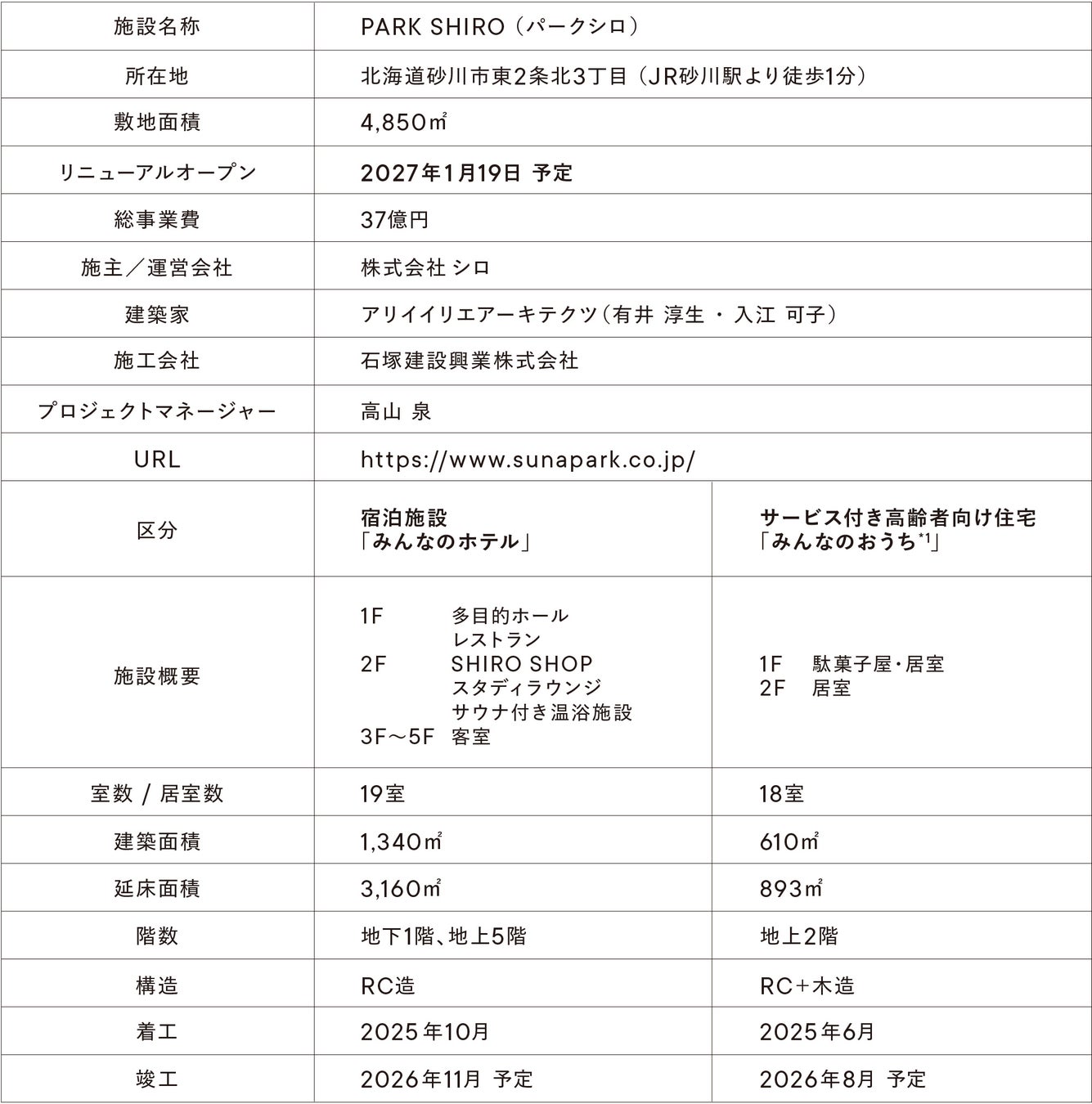
PARK SHIROの施設概要


SHIROについて
「自分たちが毎日使いたいものをつくる」というシンプルな想いからスタートしたコスメティックブランド。自社内に開発から販売まですべての機能を持ち、創業当初からエシカルな信念に基づくものづくりを続けている。厳しい自然が育んだ素材を国内外から見つけ出し、そのちからを最大限に引き出すスキンケア、メイクアップ、フレグランスアイテムを提案。日本全国に直営店舗を展開するほか、ロンドンや台湾、韓国に実店舗を構え、米国では自社EC、中国では越境ECでの販売を行う。製品に使う素材同様、厳選した食材を届ける食のセレクト[SHIRO LIFE]、素材のおいしさを料理で伝えるカフェ[SHIRO CAFE]、SHIRO が提案する美しさを最大限体感できるサロン[SHIRO BEAUTY]などの業態も展開。
2021年6月から、SHIROの創業地である北海道砂川市にて、工場の移転新設と市全体の活性化を目指すまちづくり「みんなのすながわプロジェクト」を推進。2023年4月に新工場と付帯施設を含む「みんなの工場」をオープン。
2024年4月、従来の方法とは異なる、森林環境に配慮した“森の都合に合わせた設計建築”を進め、一棟貸しの宿泊施設「MAISON SHIRO(メゾンシロ)」を北海道長沼町にオープン。ブランド誕生から15周年を迎えた2024年には、ものづくりとお店づくりの2つにおいて、すべての資源の価値を見つめ直す「SHIRO 15年目の宣言」を表明し、地球の未来のために廃棄物ゼロを目指すことに取り組む。また、「SHIRO リユースプロジェクト」が始動。社会の新しい標準を創出するため、使用済みガラス容器と衣類を回収する。
2025年4月、韓国・聖水でフィールドワークを行い、歴史的背景をリスペクトしながら、既存の資源に少しのクリエイティブを加えたお店づくりを実現。
2025年11月、「みんなの工場」の敷地内に森の恵みと香りを味わうイノベーティブレストラン「MORISHIRO」をオープン。レストランを開き、北海道の森にある貴重な食材を余すことなく料理。TableCheckにて予約受付中。
会社概要
企業名: 株式会社シロ
所在地: 〒107-0061 東京都港区北青山 3-6-7 青山パラシオタワー 8F
設立: 1989年10月23日
代表取締役: 福永 敬弘 (ふくなが たかひろ)
事業内容: 自社ブランド「SHIRO」の企画、開発、製造、販売、店舗運営(「SHIRO / 化粧品、雑貨」「SHIRO LIFE / 食物販」「SHIRO CAFE / 飲食」「SHIRO BEAUTY / サロン」)、SHIRO オフィシャルサイト / オンラインストアの運営、通販事業運営、直営ホテルの運営(「MAISON SHIRO」「砂川パークホテル」)、レストランの運営(「MORISHIRO」)、北欧インテリア雑貨の輸入、販売代理(「biotope」)
公式オンラインストア:https://shiro-shiro.jp/
公式Instagram:https://www.instagram.com/shiro_japan?igsh=NTc4MTIwNjQ2YQ==
このプレスリリースには、メディア関係者向けの情報があります
メディアユーザー登録を行うと、企業担当者の連絡先や、イベント・記者会見の情報など様々な特記情報を閲覧できます。※内容はプレスリリースにより異なります。
すべての画像
