持続可能な社会づくりへ34の地域団体へ2,000万円を助成 2023年度「ささえあい基金」「地域づくり基金」
多様な事情を抱える人たちや持続可能な農林水産業を応援
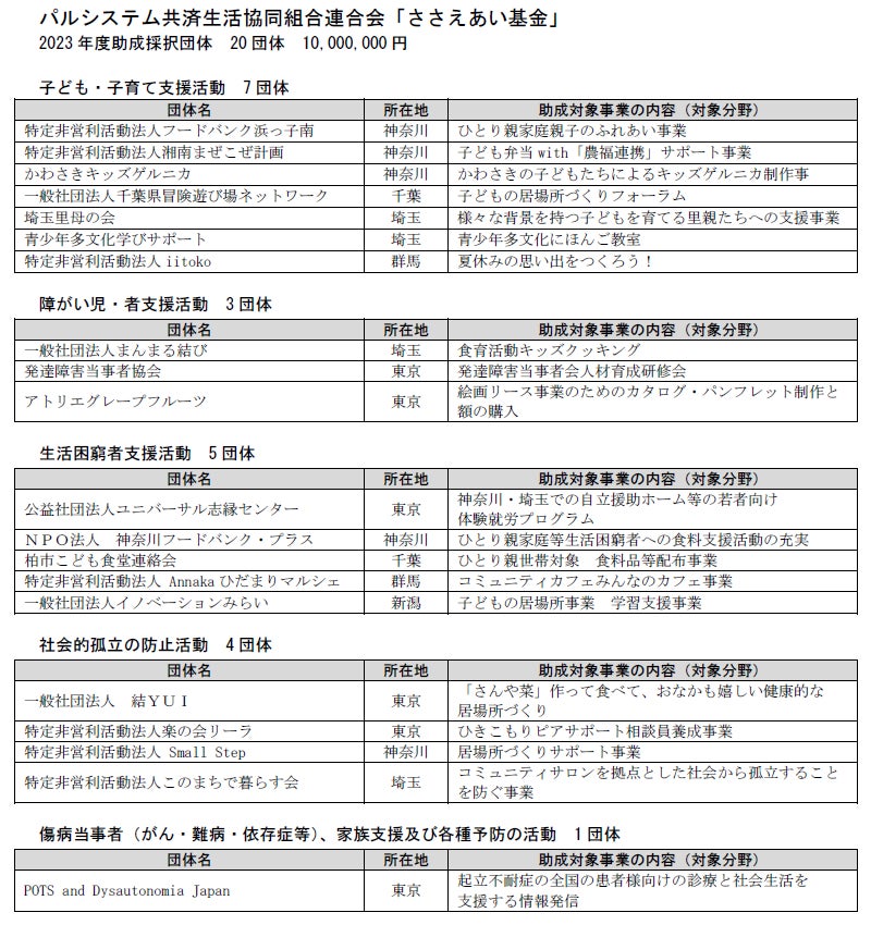
生活困窮者や障がい者などを応援「ささえあい基金」
「ささえあい基金」は、生活困窮者や障がい者、社会的孤立の防止などへの支援活動に取り組む市民団体やNPO団体への助成金制度です。「互いに支え合える地域社会づくりに寄与すること」を目指し2021年度に創設しました。助成金はCO・OP共済《たすけあい》の剰余金の一部が活用されます。本年度は、20団体へ1,000万円を助成します。
助成先団体の詳細は以下のとおりです。

<助成先の活動例>
「特定非営利活動法人 Small Step」(神奈川県)
日常的に医療的ケアが必要な児童(医療的ケア児)と家族へのサポート活動などを行っている団体です。「病気のある子どもも地域の中で自立できる仕組みを創る」ことを目指し、活動しています。助成金は疾患や医療ケアを地域の方に知ってもらうイベントの開催に活用されます。


持続可能な地域づくりと農林水産業の発展に貢献
「地域づくり基金」は、2000年度に「レインボー・パル基金」として創設しました。大規模災害被災地域の復興支援や食と農をつなぐ活動、地域の環境保全などを目的とした事業へ助成しています。本年度は、14団体へ1,000万円を助成します。
助成先団体の詳細は以下のとおりです。

<助成先の活動例>
「農事組合法人御坂うまいもの会」(山梨県)
桃やぶどうなどを栽培する生産団体です。山梨県で推奨している地球温暖化防止対策「4パーミルイニシアチブ」に取り組み、放出される二酸化炭素の排出量を減らすとともに、土壌の改良をめざしています。助成金は無煙炭化器の購入費用に充てられます。


【組織概要】
パルシステム共済生活協同組合
所在地:東京都新宿区大久保2-2-6、理事長:大信政一
経常収益:46.7億円、職員数:68人、出資金:20億円(2023年3月末現在)
HP:https://www.palsystem-kyosai.coop/
パルシステム生活協同組合連合会
所在地:東京都新宿区大久保2-2-6 、理事長:大信政一
13会員・統一事業システム利用会員総事業高2,530.9億円/組合員総数171.4万人(2023年3月末現在)
会員生協:パルシステム東京、パルシステム神奈川、パルシステム千葉、パルシステム埼玉、パルシステム茨城 栃木、パルシステム山梨 長野、パルシステム群馬、パルシステム福島、パルシステム静岡、パルシステム新潟ときめき、パルシステム共済連、埼玉県勤労者生協、あいコープみやぎ
このプレスリリースには、メディア関係者向けの情報があります
メディアユーザー登録を行うと、企業担当者の連絡先や、イベント・記者会見の情報など様々な特記情報を閲覧できます。※内容はプレスリリースにより異なります。
すべての画像
