【埼玉県】令和7年度からの埼玉県職員採用試験~より多くの方が受験しやすい試験制度に変わります~

令和7年度から、公務員に興味を持ちながらも民間企業への就職を希望している方や、県職員への転職を希望している方等が、より受験しやすい試験制度に変わります。
1 上級試験の一般行政で、「基礎能力検査(SPI3)」方式の試験を新たに導入します
第一次試験の試験種目に「基礎能力検査(SPI3)」とした試験を新たに導入します。
(第一次試験において教養試験及び専門試験を実施する試験とは「別の試験」として実施)

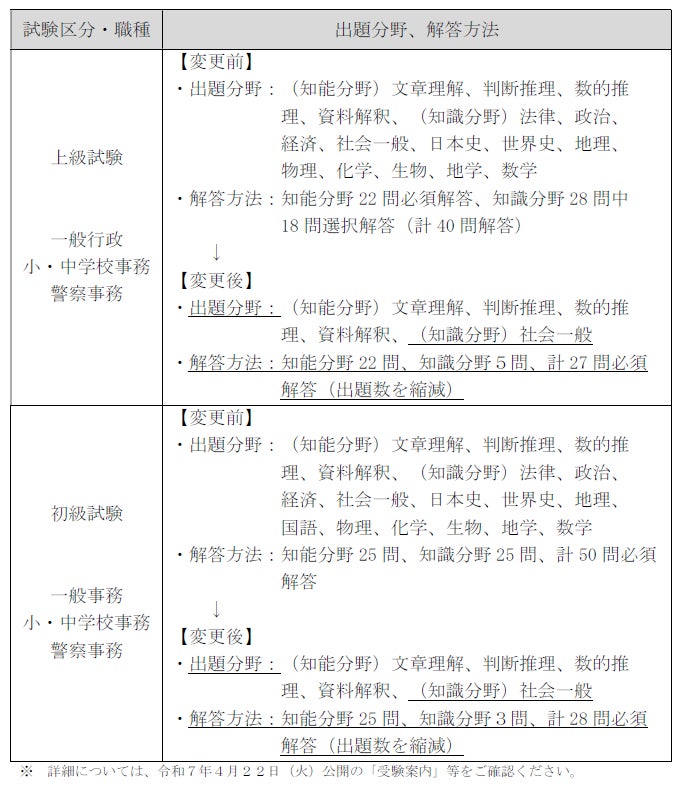
2 上級試験及び初級試験の事務系3職種で、教養試験の出題分野、出題数を見直します。
知識分野に関する出題の範囲を見直し、出題数を縮減します。

3 経験者試験の試験職種に「林業」と「司書」が新たに加わります。
また、技術職の一部職種では春期に「第1回試験」を実施します。
令和7年度から試験職種に「林業」と「司書」を新たに加えて実施します。
また、県職員への転職を希望される方の受験機会を拡大するため、技術職の
一部職種を対象とした試験を、これまでの秋期だけでなく春期にも実施します。
なお、令和7年度の第1回試験は、「福祉」「心理」「設備」「総合土木」の4職種を対象に実施します。

すべての画像
- 種類
- 商品サービス
- ビジネスカテゴリ
- 政治・官公庁・地方自治体就職・転職・人材派遣・アルバイト
- ダウンロード
