【サステナビリティアクション】パーク&ライドが可能なタイムズパーキングレール&カーシェアが可能なタイムズカーステーション7月のオープン情報
パーク24グループは、「時代に応える、時代を先取る快適さを実現する。」というグループ理念のもと、事業活動を通じて社会における様々な課題の解決に取組んでいます。ストレスのない移動環境を実現するために提供している駐車場サービスやカーシェアリングサービスにおいては、移動手段となるクルマが排出する温室効果ガスを削減するための仕組みおよびサービスの構築を推進しています。
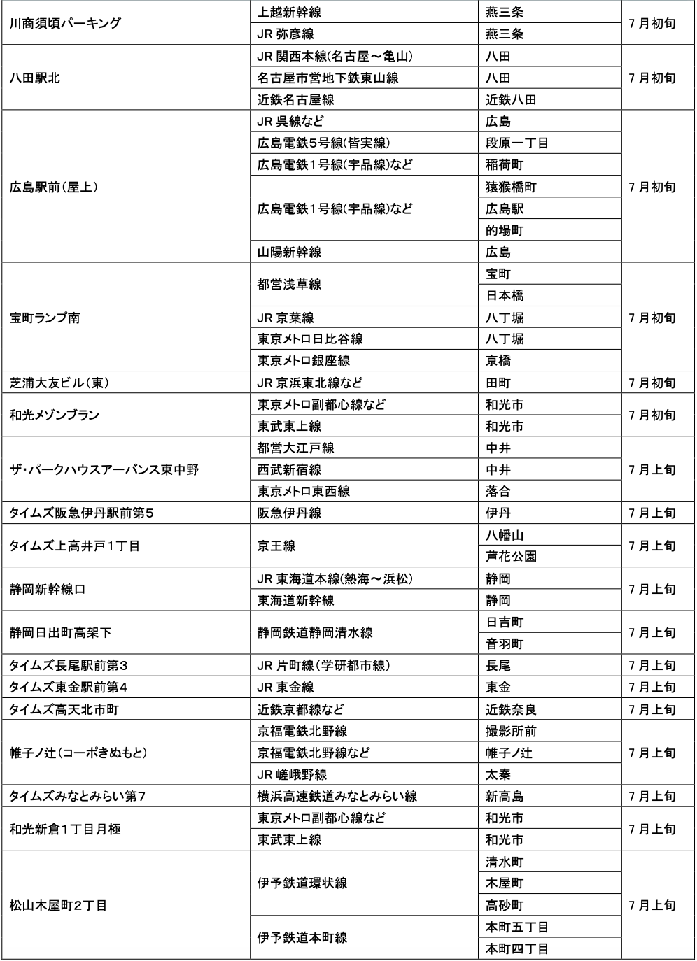
駐車場サービスでは、自宅から最寄りの駅までクルマで行き、駅近くの駐車場にクルマを駐車して鉄道などの公共交通機関で目的地まで移動する「パーク&ライド」が可能な駐車場の開発を行っています。
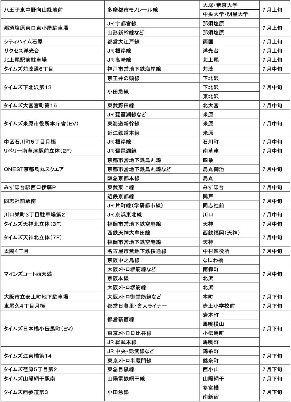
カーシェアリングサービスにおいては、目的地の最寄駅まで鉄道などの公共交通機関で行き、降車後に駅近くのステーションからカーシェアリングのクルマで移動する「レール&カーシェア」ができるステーションを積極的に開設しています。
いずれもクルマと公共交通機関を併用することによりクルマの走行距離が減り、排出される温室効果ガス削減への寄与が期待できる移動法です。
7月にオープンおよびオープン予定の「パーク&ライド」が可能な駐車場は21件、「レール&カーシェア」が可能なステーションは156件です。
駐車場およびカーシェアステーションのオープン予定については毎月第5営業日にお知らせいたします。
パーク24グループは今後も、社会がより豊かで魅力溢れるものになるよう「快適さ」を追求したサービスを創造するとともに、持続可能な社会の実現に向けて取組んでまいります。

■7月のオープン予定
※オープン予定は予告なく変更となる場合があります
【パーク&ライドが可能な駐車場】タイムズの駐車場検索:https://times-info.net/


【レール&カーシェアが可能なステーション】タイムズカー:https://share.timescar.jp/








すべての画像
