FX取引の一部サービス改定およびSBI FXアプリ・PC取引サイトの大幅アップデートのお知らせ
株式会社SBI証券(本社:東京都港区、代表取締役社長:髙村正人、以下「当社」)は、2025年3月17日(月)(予定)より、FX取引の一部サービス改定およびSBI FXアプリ・PC取引サイトの大幅アップデートをしますのでお知らせします。

※詳細はお知らせページよりご確認ください(https://www.sbisec.co.jp/ETGate/WPLETmgR001Control?OutSide=on&getFlg=on&burl=search_home&cat1=home&cat2=none&dir=info&file=home_info250228_fx_update.html)
当社FX取引において、「不足額(追加保証金)の充当期限変更」、「強制決済方法の変更」、「現引におけるレート、受付時間の変更」、「ミニ取引通貨ペアの廃止」と一部サービスの改定を行います。
また、FX取引を幅広い方に快適に利用いただけるよう、SBI FXアプリ、PC取引サイトの文字サイズを調整し、視認性が高いインターフェースへリニューアルします。注文画面に関しても直感的に必要な情報を確認し、スムーズに注文していただけるようレイアウトを見直しています。
2024年7月からUI・UX向上のため、WEBサイトの大幅リニューアルを実施しており、すでにリニューアルしたサイトについても、お客さまからのご意見・ご要望を踏まえ順次改善対応を行っています。当社は、サービス向上に継続的に取り組むことで、引き続き多くのお客さまにご支持をいただけるよう、適切でわかりやすい情報提供・サービスの拡充を行い、お客さまの資産形成の継続的なサポートに努めていきます。
今後も「顧客中心主義」のもと、「業界最低水準の手数料で業界最高水準のサービス」を提供し、さらに多くのお客さまの資産形成を全力で支援していきます。
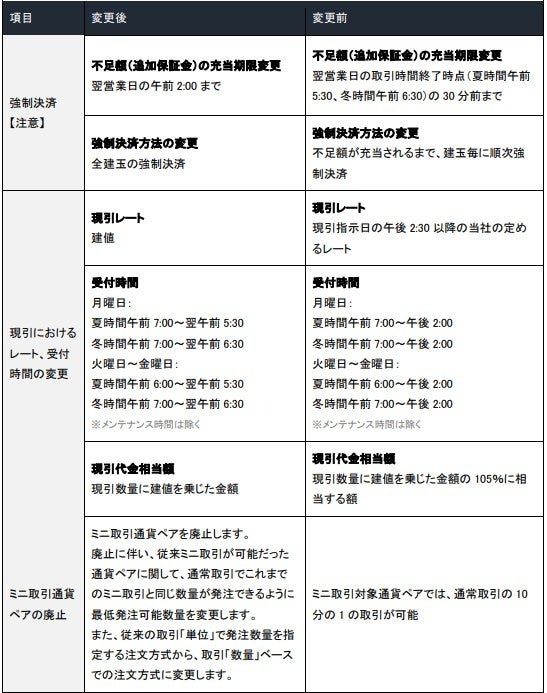
■FX取引のサービス改定内容の概要
今回のサービス改定では、「不足額(追加保証金)の充当期限変更」「強制決済方法の変更」「現引におけるレート、受付時間の変更」「ミニ取引通貨ペアの廃止」を行います。

※ FX取引のサービス改定内容の詳細はこちら(https://site2.sbisec.co.jp/ETGate/WPLETmgR001Control?OutSide=on&getFlg=on&burl=search_home&cat1=home&cat2=none&dir=info&file=home_info250228_fx_update_service.html)
■SBI FXアプリアップデートの概要
新しいSBI FXアプリは、さらに見やすく使いやすいデザインとなります。また、チャート画面のテクニカル指標の種類を増やし、これまで以上に高度な分析が可能になります。

■PC取引サイトアップデートの概要
新しいPC取引サイトはデザインを変更し、視認性が大幅にアップします。マルチデバイス対応により、スマートフォンからでも快適にご利用いただけます。

<金融商品取引法等に係る表示>

|
商号等 |
株式会社SBI証券 金融商品取引業者、商品先物取引業者 |
|
登録番号 |
関東財務局長(金商)第44号 |
|
加入協会 |
日本証券業協会、一般社団法人金融先物取引業協会、 一般社団法人第二種金融商品取引業協会、一般社団法人日本STO協会、 日本商品先物取引協会、一般社団法人日本暗号資産等取引業協会 |
<手数料等及びリスク情報について>
SBI証券の証券総合口座の口座開設料・管理料は無料です。
SBI証券で取り扱っている商品等へのご投資には、商品毎に所定の手数料や必要経費等をご負担いただく場合があります。また、各商品等は価格の変動等により損失が生じるおそれがあります(信用取引、先物・オプション取引、商品先物取引、外国為替保証金取引、取引所CFD(くりっく株365)では差し入れた保証金・証拠金(元本)を上回る損失が生じるおそれがあります)。各商品等への投資に際してご負担いただく手数料等及びリスクは商品毎に異なりますので、詳細につきましては、SBI証券WEBサイトの当該商品等のページ、金融商品取引法等に係る表示又は契約締結前交付書面等をご確認ください。
このプレスリリースには、メディア関係者向けの情報があります
メディアユーザー登録を行うと、企業担当者の連絡先や、イベント・記者会見の情報など様々な特記情報を閲覧できます。※内容はプレスリリースにより異なります。
すべての画像