地域経済創発に資する取り組みを表彰する「POTLUCK AWARD 2025」 岡山県西粟倉村発の「株式会社点々」がグランプリを受賞!
東京ミッドタウン八重洲にて開催、全国から100件超の応募、最終審査に12組が登壇

|
本レターのポイント |
|---|
|
■ 三井不動産株式会社と株式会社ユーザベースが東京ミッドタウン八重洲を拠点に推進する、地域経済創発プロジェクト「POTLUCK YAESU」として、地方創生や地域経済の新たな可能性を発信すべく昨年に引き続き「POTLUCK AWARD 2025」を開催。 ■ 全国から集まった100件超の地域プロジェクトの中から選抜された12組の挑戦者が、約600名もの来場者が見守る中でプレゼンテーションを行い、グランプリを決定。 ■ グランプリには岡山県西粟倉村で20世帯40人の集落発の世界へ届けるマイクロエリアブランド「株式会社点々」が選ばれた。 |
三井不動産株式会社(所在:東京都中央区、代表取締役社長:植田俊、以下「三井不動産」)は、株式会社ユーザベースと共催で、地域経済創発に資する取り組みを表彰する「POTLUCK AWARD 2025」を2025年10月7日(火)、東京ミッドタウン八重洲にて開催しました。
本アワードは、三井不動産が推進する地域経済創発プロジェクト「POTLUCK YAESU」の一環として実施したもので、分野・産業領域を問わず、地方創生や地域経済の新たな可能性を示す取り組みを対象としています。
今回で2回目の開催となる「POTLUCK AWARD」には、全国から100件を超えるエントリーがあり、その中から書類審査を経て選出された12組が、会場にて最終プレゼンテーションを行いました。当日は自治体関係者、企業経営者、地域プレイヤーなど多様な有識者が審査員として参加し、来場者約600名が熱気あふれる雰囲気の中で各取り組みを見守りました。
審査の結果、以下の受賞者が決定しました。
■受賞結果
グランプリ :株式会社点々『20世帯40人の集落発、世界へ届けるマイクロエリアブランド・点々。
平飼い養鶏から始まる資源循環と風景づくり』
準グランプリ:OWB株式会社『地域の100の課題から100のビジネスを創出する』

<グランプリ>
20世帯40人の集落発、世界へ届けるマイクロエリアブランド・点々。
平飼い養鶏から始まる資源循環と風景づくり (株式会社点々)
[WEB]:https://tenten.fun/ [地域]:岡山県西粟倉村

■取り組み概要:
資源循環型の平飼い養鶏を起点に、食を中心とした産業と雇用を生みだす六次産業化ブランドである。規格外の米や麦、豆腐屋や漬物工場で発生する食品産業廃棄物など、地域の未利用資源を活用した国産100%の自家配合発酵飼料を鶏に与え、養鶏で発生する鶏糞を堆肥化し、資源循環型の有機農業に取り組んでいる。平飼い有精卵以外にもスタッフ自らが捕獲した獣肉を活用した加工品や調味料等も開発販売する。規模を大きくするほど環境負荷が大きくなる農業ではなく、規模を大きくするほど、地域のごみが減り、資源が循環し、雇用が生まれる農業を実践している。現在はECサイトと自社店舗を中心に、オンライン・オフライン問わずオリジナル商品を販売する。2027年には宿泊施設、2028年には飲食施設を開業予定。半径1kmの集落を集中的に開発することで生活と観光が混じり合う徒歩圏内のまちづくりに取り組む。
■授賞理由:
養鶏を通じて地域がもつ固有の課題に取り組みつつも、持続的な経済効果をもたらすビジネスモデルを構築しようとしている点が高く評価された。
<準グランプリ>
地域の100の課題から100のビジネスを創出する (OWB株式会社)
[WEB]:https://owb.jp/ [地域]:福島県南相馬市小高区

■取り組み概要:
原発事故により避難指示区域となった南相馬市小高区にて創業。
「地域の100の課題から100のビジネスを創出する」をミッションに掲げ、まだ避難指示解除前の無人の町にコワーキングスペースを開設。以降、食堂や仮設スーパー、若い女性たちの職場としてのガラス工房など、生活インフラの整備から生業づくりまで複数の事業を立ち上げ。2017年からは起業家誘致・育成事業にも着手し、5年4ヶ月間居住できずゼロリセットされた町に、自社の事業と創業支援によって30件の事業を創出。 拠点として運営している宿泊施設併設型コワーキングスペース「小高パイオニアヴィレッジ」は、ローカルベンチャーから宇宙ビジネスのスタートアップまで、規模も目的も多様な企業が利用し、ワークスペースであると同時に地域内外の起業家や若者たちが地域と混ざり合う共創コミュニティの拠点ともなっている。
■授賞理由:
災害により無人と化した地域の復興をビジネス面から支えている地域貢献性に加えて、他の被災した地域への協力やノウハウを提供している点が高く評価された。
■開催概要
-
日時:2025年10月7日(火)13:00~21:00
-
会場:東京ミッドタウン八重洲カンファレンス(4・5階)
-
主催:三井不動産株式会社
-
共催:株式会社ユーザベース(NewsPicks)
■「POTLUCK AWARD」について
「POTLUCK AWARD」は、三井不動産が推進する「POTLUCK YAESU」の中核企画の一つとして、地域発の挑戦や取り組みを可視化し、広く共有・応援していくためのアワードです。地方創生や地域経済の新しい形を生み出す取り組みを表彰し、都市と地域、企業と自治体、人と人をつなぐ新しい共創のプラットフォームを目指しています。
また本イベントは、最終審査によるアワード表彰に加え、各地域のプレイヤーが登壇する多彩なトークセッション、全国から持ち寄られた逸品や情報に出会える展示コーナー、地域食材を味わえるフードブースなどで構成される複合型イベントとして開催されました。来場者は「見て」「知って」「味わい」「交流する」体験を通じ、地域の可能性を五感で感じる場となりました。


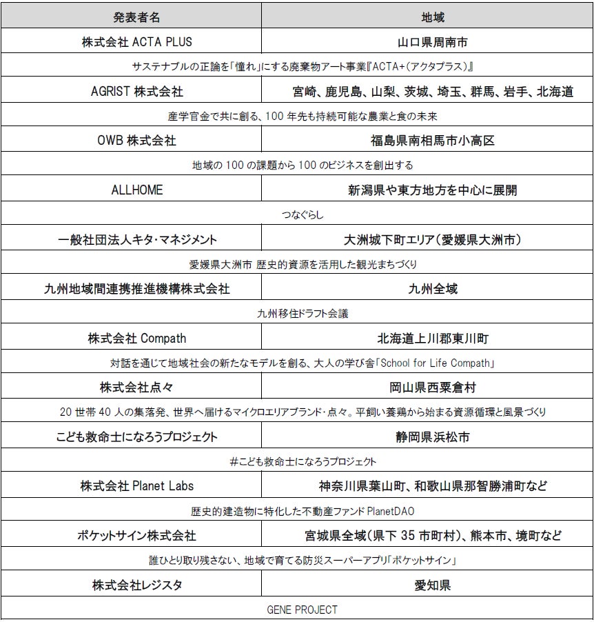
■アワード最終発表者一覧

■最終審査員(五十音順)
-
木下 斉 (一般社団法人エリア・イノベーション・アライアンス 代表理事)
-
島田 由香(一般社団法人日本ウェルビーイング推進協議会 代表理事/株式会社YeeY 共同創業者・代表取締役)
-
瀬崎 公介(株式会社シークルーズ 代表取締役/株式会社シークルーズリゾート 代表取締役/天草ケーブルネットワーク株式会社 取締役)
-
内藤 佐和子(前徳島市長/日本テーマパーク開発株式会社 代表取締役社長)
-
山中 大介(株式会社SHONAI 代表取締役)
■POTLUCK YAESUについて
三井不動産とNewsPicksは、地域経済創発(※)のキッカケを⽣み出すために、東京ミッドタウン⼋重洲5 階に構えたパブリックスペースを活動拠点として、地域の挑戦者が集い、繋がりを深める「場」と「機会」を提供しています。
※地域に関わりたい⼈が都市と地域の枠を越えて繋がることで、地域を起点にしたイノベーションを創出すること
■News Picksについて
オリジナル記事や動画番組に加え、The Wall Street Journal や The New York Times などの国内外100以上のメディアのニュースを配信する「ソーシャル経済メディア」です。旬なビジネスカンファレンスや、ホットトピックを深ぼるコミュニティなども充実。各業界の著名人や有識者が投稿したコメントと共に、多角的にニュースを読み解くことができます。
■三井不動産グループのサステナビリティについて
三井不動産グループは、「共生・共存・共創により新たな価値を創出する、そのための挑戦を続ける」という「&マーク」の理念に基づき、「社会的価値の創出」と「経済的価値の創出」を車の両輪ととらえ、社会的価値を創出することが経済的価値の創出につながり、その経済的価値によって更に大きな社会的価値の創出を実現したいと考えています。
2024年4月の新グループ経営理念策定時、「GROUP MATERIALITY(重点的に取り組む課題)」として、「1.産業競争力への貢献」、「2.環境との共生」、「3.健やか・活力」、「4.安全・安心」、「5.ダイバーシティ&インクルージョン」、「6.コンプライアンス・ガバナンス」の6つを特定しました。これらのマテリアリティに本業を通じて取組み、サステナビリティに貢献していきます。
【参考】
・「グループ長期経営方針」
https://www.mitsuifudosan.co.jp/corporate/innovation2030/
・「グループマテリアリティ」
https://www.mitsuifudosan.co.jp/esg_csr/approach/materiality/
すべての画像
