伊予銀行とPR TIMESが業務提携 愛媛県の事業者の情報発信サポートで協力
- 同行取引先企業へ広報やPRに関するセミナー実施と提携特別プログラムを提供 -

プレスリリース配信サービス「PR TIMES」等を運営する株式会社PR TIMES(所在地:東京都港区、代表取締役:山口拓己、東証プライム:3922)は、株式会社伊予銀行(所在地:愛媛県松山市、取締役頭取:三好 賢治)と2023年9月26日(火)、業務連携・協力に関する契約を締結いたしました。同行から紹介された愛媛県内の事業者等に対して広報PR支援を開始いたします。
伊予銀行と取引のある企業・団体・個人事業主が、新しい商品・サービス等の情報発信に際し、プレスリリースで自社の情報を全国に発信することを支援するため協力します。同行の取引先事業者に対して利用開始から6カ月間で3件までプレスリリース配信サービス「PR TIMES」を無料で提供するほか、広報PRの基礎からプレスリリース配信の実践に関するセミナーの開催を予定しています。本連携を通じて、愛媛県内の同行取引先事業者による情報発信を応援し、地域経済活性化の後押しとなることを目指します。
愛媛県を中心に域内の事業者発の情報を全国へ発信
伊予銀行とプレスリリース配信サービスを展開するPR TIMESとの協業が実現したことにより、同行の取引先事業者は、開始日から6カ月間、3件まで無料で「PR TIMES」にてプレスリリース配信できるプログラムをご利用いただけることになります。事業者の新商品やサービス等の情報発信に際して、プレスリリースはメディア取材などを通じた新たなファン創出に期待できます。これまでプレスリリースを発信したことがないという事業者へも、広報PRの基礎からプレスリリース配信の実践までを講義するウェブセミナーの開催も検討いたします。
両社が協力して、愛媛県発のプレスリリースがオンライン上に広がり、愛媛県の事業者が発信する情報を全国に届けやすくなることを目指します。
四国エリアにおいては、同行と「四国アライアンス」の協定を締結した阿波銀行(2020年3月)、四国銀行(2020年9月)、百十四銀行(2022年5月)の3行とは同様の取り組みを実施しております。また、愛媛県においては、2022年3月にPR TIMESは愛媛県の県紙である「愛媛新聞社」と包括業務提携を締結しました。同社の取引先事業者へ「愛媛新聞社プログラム」を提供しているほか、愛媛県を含む四国エリア関係のプレスリリースを同紙のニュースサイト「愛媛新聞ONLINE」に転載するなど、愛媛県の事業者および愛媛・四国に関わる情報流通の活発化に努めてまいりました。
伊予銀行が本拠地を置く愛媛県は、瀬戸内海に面し、海の恵みを活かした水産加工業や海面養殖業のほか、造船、鉄鋼、製紙からタオルまで、特色ある地場産業が根付いています。
海面養殖においては、宇和島市を中心に、マダイやクロマグロ、真珠などが多く養殖され、海面養殖生産額としては全国トップ(※総務省統計ダッシュボードより)となっています。今治市では、船舶を建造する造船所を抱えており、海洋国家である日本の海運を支えてきました。この今治の名前を冠したタオルの生産も有名で、国内外で品質の高さが評価されています。
3次産業でも、県庁所在地である松山市は人口規模でも四国最大の都市であり、商業の集積も進む一方、道後温泉を始めとする観光業でも魅力的な地域資源を多く抱えています。
こうした地域、産業に関わる様々な情報、地元事業者が発信する情報は、愛媛県内においても、他地域と同じく地元・地域内に留まりがちであることは間違いありません。県内各地の事業者や自治体、団体などが、地域の内と外に向けて発信することで、情報の受け手との新たな出会い、新たな行動を生み出すことにつながります。
今後、社会の変化に伴い、活動や需要の回復が見込まれる中で、積極的に情報発信することはますます重要であり、事業者自らがメディアや生活者に直接情報を発信するプレスリリースは、一つの有効な手段であると考えています。情報発信により地域内外からの反響を得ることができれば、当事者自身のやりがいや働きがいにつながり、地域を担う人々の活力となり、ひいては地域経済の活性化にも貢献し得ると考えています。
「PR TIMES」は、日本の社会的な情報インフラを目指し、2017年からは全国各地域に根差す金融機関やメディア・自治体との提携を進めています。全国各地の事業者や働く人たち誰もが、地域や所属、性別、年齢に関わらず、その仕事が社会へ伝えられ、大切な人たちへ届く機会を平等に得られるよう、情報発信の良きパートナーとして伴走してまいります。
【「PR TIMES」について】

「PR TIMES」は、報道機関向けの発表資料(プレスリリース)をメディア記者向けに配信するとともに、「PR TIMES」およびパートナーメディアに掲載し、生活者にも閲覧・シェアされています。利用企業数は8万3000社を突破、国内上場企業54%超に利用いただいています。情報収集のため会員登録いただくメディア記者2万5000人超、サイトアクセス数は月間約7500万PV、配信プレスリリース件数は累計100万件を超えています。(「PR TIMES」:https://prtimes.jp/)
参考)「愛媛新聞ONLINE」四国関連プレスリリース転載ページ
https://prtimes.jp/main/html/rd/p/000001057.000000112.html
【業務提携内容:プログラムの提供について】

内容 | プレスリリース配信サービス「PR TIMES」を本プログラム開始日から6カ月間、3件まで無料でご利用いただけます。 ※4件目以降、またはプログラム開始日から6カ月経過後の配信は、所定のご利用料金をいただきます。 |
ご利用いただけるお客様 | 以下の①~③の条件をすべて満たされるお客さま ①法人または法人格を有する企業・団体のお客さま、もしくは当社基準を満たす個人事業主のお客さま ②申込み時点において、プレスリリース配信サービス「PR TIMES」のご利用実績がないこと ③伊予銀行を通じてお申し込みいただくこと |
取扱開始日 | 2023年9月26日(火) |
お申込方法 | 伊予銀行のお取引店にお問い合わせください。 |
【伊予銀行について】
伊予銀行は、1878年に愛媛県初の国立銀行「第二十九国立銀行」として創立し、瀬戸内圏域を中心とした13都府県に地方銀行グループ第1位の広域店舗ネットワークを構築しています。
2017年には、阿波銀行、百十四銀行、四国銀行とともに、四国地域の企業成長とさらなる経済活性化に向けて「四国アライアンス」として基本協定を締結しています。
(伊予銀行:https://www.iyobank.co.jp/about/company/overview/ )
【伊予銀行の概要】

名 称 : 株式会社 伊予銀行
所在地 : 愛媛県松山市南堀端町1番地
設 立 : 1878年3月
代表者 : 取締役頭取 三好 賢治
資本金 : 209憶円
従業員数: 2603名(2023年3月31日時点)
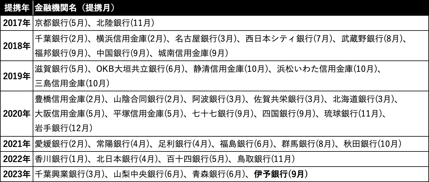
地方金融機関との提携は計40例に
PR TIMESでは、地域情報を流通させるための枠組みづくりを積極的に開拓しています。
地方情報流通のための提携は地方金融機関40例(32行・8信金)、地方メディア29社、官公庁・自治体等1府2県4市1機関、合計77例(44都道府県)となりました。

<PR TIMESによる地域情報の流通を目的とする提携先金融機関一覧>

<PR TIMESによる地域情報の流通を目的とする提携先メディア一覧>

<PR TIMESによる地域情報の流通を目的とする提携先自治体等一覧>

(過去に発表したプレスリリース:https://prtimes.jp/main/html/searchrlp/company_id/112)
株式会社PR TIMESについて

PR TIMES(読み:ピーアールタイムズ)は、「行動者発の情報が、人の心を揺さぶる時代へ」をミッションに掲げ、「行動者」のポジティブな情報がニュースの中心となり、個人を勇気づけ前向きにする社会の実現に挑んでいます。私たちは人の行動や頑張りの結晶を、その想いを紡いで発表するのがプレスリリースだと考え、企業規模を問わず「行動者」が自ら発信できる、PRの民主化を目指して事業を展開しています。プレスリリース配信サービス「PR TIMES」の利用企業社数は8万3000社を超え、国内上場企業の54%超に利用いただいています。情報収集のため会員登録いただくメディア記者2万5000人超、サイトアクセス数は月間7500万PV超、プレスリリース件数は月間3万3000件超、累計で100万件を超えています。全国紙WEBサイト等含むパートナーメディア230媒体以上にコンテンツを掲載しています(2023年5月時点)。
他にも、ストーリーで伝える「PR TIMES STORY」、動画で伝える「PR TIMES TV」、PR活動の設計から実行まで伴走するPRパートナー事業、アート特化型のPRプラットフォーム「MARPH」、「isuta」「STRAIGHT PRESS」等のニュースメディア事業で、情報発表とその伝播を支援する他、生まれた企画が発表に至るまで前進できるよう支えるタスク・プロジェクト管理ツール「Jooto」、さらに発表後のお客様対応や情報整理を円滑に行えるカスタマーサポートツール「Tayori」など、「行動者」を立体的に支える事業を運営しています。
また子会社には、スタートアップメディア「BRIDGE」を運営する株式会社THE BRIDGE、ソフトウェア受託開発を行う株式会社グルコースがあります。
【株式会社PR TIMES会社概要】

ミッション:行動者発の情報が、人の心を揺さぶる時代へ
会社名 :株式会社PR TIMES (東証プライム 証券コード:3922)
所在地 :東京都港区赤坂1-11-44 赤坂インターシティ8F
設立 :2005年12月
代表取締役:山口 拓己
事業内容 :- プレスリリース配信サービス「PR TIMES」(https://prtimes.jp/)の運営
- ストーリー配信サービス「PR TIMES STORY」(https://prtimes.jp/story/)の運営
- クライアントとメディアのパートナーとして広報・PR支援の実施
- 動画PRサービス「PR TIMES TV」「PR TIMES LIVE」(https://prtimes.jp/tv)の運営
- アート特化型オンラインPRプラットフォーム「MARPH」(https://marph.com/)の運営
- カスタマーサポートツール「Tayori」(https://tayori.com/)の運営
- タスク・プロジェクト管理ツール「Jooto」(https://www.jooto.com/)の運営
- 広報PRのナレッジを届けるメディア「PR TIMES MAGAZINE」(https://prtimes.jp/magazine/)の運営
- Webニュースメディア運営、等
このプレスリリースには、メディア関係者向けの情報があります
メディアユーザー登録を行うと、企業担当者の連絡先や、イベント・記者会見の情報など様々な特記情報を閲覧できます。※内容はプレスリリースにより異なります。
すべての画像
