高速インターネット「NURO 光」、広島県に10ギガプランの提供エリアを拡大
~時代に先駆けて10ギガをスタンダードに~
ソニーネットワークコミュニケーションズ株式会社は、高速光回線サービス「NURO(ニューロ) 光」の10ギガプランの提供エリアを拡大し、本日4月17日より広島県内で最大通信速度10Gbps(*1)のサービス提供を開始します。
広島県においては、2021年よりNURO 光 2ギガプランを提供してきました。このたび新たに、NURO 光 10ギガの提供を開始し、最大通信速度が上り/下りともに10Gbpsの高速・大容量サービスをリーズナブルな価格で提供します。一例として、NURO 光 10ギガ(3年契約)プランの場合、月額基本料金は5,700円です。また、初年度の月額基本料金が980円となる特典なども適用します。
なお、「NURO 光」では4月11日より、より手軽にお得にサービスを利用できる「2か月お試し特典」を展開しています。利用開始月から最大2か月間をお試し期間として、基本工事費残債額なしにサービスを利用することができます。
「NURO 光」は、2013年4月にサービスを開始して以来、通信インフラが進化することでお客さまの快適な未来を支える“攻めるインフラ”として、時代を先取りする高速通信サービスを提供してきました。今後は、高画質・大容量コンテンツを複数人・複数デバイスで同時に通信してもより快適にインターネットを利用できる10ギガプランの提供エリアを拡充していきます。現在「NURO 光」2ギガプランを提供中のエリアにおいて10ギガプランを順次追加していくとともに、今後新たにサービスを提供するエリアにおいては10ギガプランのみを提供していく方針です。「NURO 光」は、10ギガがスタンダードになる時代を見据えて、日本国内での10ギガ普及を推進してまいります。
(※)料金や特典の詳細は【別紙】を参照ください。
-----------------------------------------------------------------
NURO 光」 10ギガプラン 広島県展開について
-----------------------------------------------------------------
■受付および提供開始日
2023年4月17日
■提供プラン
・NURO 光 10ギガ(3年契約)
・NURO 光 10ギガ(契約期間なし)
※最大通信速度は上り/下り最大10Gbpsです。
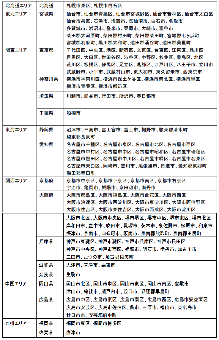
■新規提供エリア
■受付窓口
「NURO 光」https://www.nuro.jp/hikari/
【10ギガプラン展開について】
以下エリアでも NURO 光 10ギガ を提供しています。
(*1)「10Gbps」という通信速度は、ネットワークから宅内終端装置へ提供する技術規格上の最大速度です。端末機器1台における技術規格上利用可能な最大通信速度は、有線接続(10GBASE-T利用)時で概ね10Gbps、無線接続時で概ね4.8Gbps (弊社が設置する宅内終端装置の機種によっては2.4Gbps)です。速度は、お客さまのご利用環境(端末機器の仕様等)や回線混雑状況等により、低下する場合があります。
※記載の料金は全て税込み価格です。
※記載されている会社名および商品名、サービス名は各社の商標または登録商標です。
※こちらに記載されている情報は、発表日現在のものです。検索日と情報が異なる可能性がございますので、
あらかじめご了承ください。
■「NURO 光 10ギガ(3年契約)」主な特典内容(2023年4月11日〜)
• 初年度の月額基本料金が980円(2年目以降:5,700円/月)
• 基本工事費44,000円の割賦と同等額を月額基本料金から割引
• 利用開始月から最大2か月間、基本工事費残債額が無料
• 他社サービスからの乗り換え時に発生する契約解除料・基本工事費残債等を最大 20,000円還元
• 契約解除料金を無償化
※「NURO 光 10ギガ」プランの料金・特典の詳細は、サービスページを参照ください。
https://www.nuro.jp/hikari/price/

広島県においては、2021年よりNURO 光 2ギガプランを提供してきました。このたび新たに、NURO 光 10ギガの提供を開始し、最大通信速度が上り/下りともに10Gbpsの高速・大容量サービスをリーズナブルな価格で提供します。一例として、NURO 光 10ギガ(3年契約)プランの場合、月額基本料金は5,700円です。また、初年度の月額基本料金が980円となる特典なども適用します。
なお、「NURO 光」では4月11日より、より手軽にお得にサービスを利用できる「2か月お試し特典」を展開しています。利用開始月から最大2か月間をお試し期間として、基本工事費残債額なしにサービスを利用することができます。
「NURO 光」は、2013年4月にサービスを開始して以来、通信インフラが進化することでお客さまの快適な未来を支える“攻めるインフラ”として、時代を先取りする高速通信サービスを提供してきました。今後は、高画質・大容量コンテンツを複数人・複数デバイスで同時に通信してもより快適にインターネットを利用できる10ギガプランの提供エリアを拡充していきます。現在「NURO 光」2ギガプランを提供中のエリアにおいて10ギガプランを順次追加していくとともに、今後新たにサービスを提供するエリアにおいては10ギガプランのみを提供していく方針です。「NURO 光」は、10ギガがスタンダードになる時代を見据えて、日本国内での10ギガ普及を推進してまいります。
(※)料金や特典の詳細は【別紙】を参照ください。

-----------------------------------------------------------------
NURO 光」 10ギガプラン 広島県展開について
-----------------------------------------------------------------
■受付および提供開始日
2023年4月17日
■提供プラン
・NURO 光 10ギガ(3年契約)
・NURO 光 10ギガ(契約期間なし)
※最大通信速度は上り/下り最大10Gbpsです。
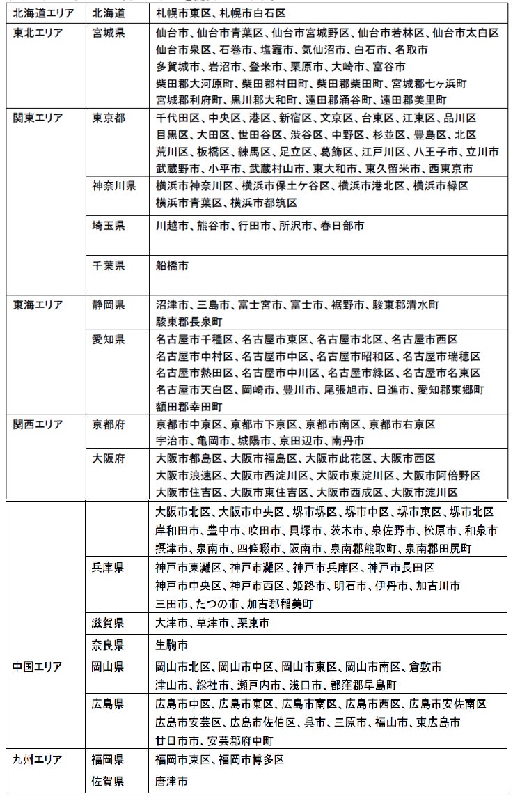
■新規提供エリア

■受付窓口
「NURO 光」https://www.nuro.jp/hikari/
【10ギガプラン展開について】
以下エリアでも NURO 光 10ギガ を提供しています。

(*1)「10Gbps」という通信速度は、ネットワークから宅内終端装置へ提供する技術規格上の最大速度です。端末機器1台における技術規格上利用可能な最大通信速度は、有線接続(10GBASE-T利用)時で概ね10Gbps、無線接続時で概ね4.8Gbps (弊社が設置する宅内終端装置の機種によっては2.4Gbps)です。速度は、お客さまのご利用環境(端末機器の仕様等)や回線混雑状況等により、低下する場合があります。
※記載の料金は全て税込み価格です。
※記載されている会社名および商品名、サービス名は各社の商標または登録商標です。
※こちらに記載されている情報は、発表日現在のものです。検索日と情報が異なる可能性がございますので、
あらかじめご了承ください。
- 【別紙】 NURO 光 10ギガ プラン・特典 詳細

■「NURO 光 10ギガ(3年契約)」主な特典内容(2023年4月11日〜)
• 初年度の月額基本料金が980円(2年目以降:5,700円/月)
• 基本工事費44,000円の割賦と同等額を月額基本料金から割引
• 利用開始月から最大2か月間、基本工事費残債額が無料
• 他社サービスからの乗り換え時に発生する契約解除料・基本工事費残債等を最大 20,000円還元
• 契約解除料金を無償化
※「NURO 光 10ギガ」プランの料金・特典の詳細は、サービスページを参照ください。
https://www.nuro.jp/hikari/price/
このプレスリリースには、メディア関係者向けの情報があります
メディアユーザーログイン既に登録済みの方はこちら
メディアユーザー登録を行うと、企業担当者の連絡先や、イベント・記者会見の情報など様々な特記情報を閲覧できます。※内容はプレスリリースにより異なります。
すべての画像