細胞治療による安価で有効な革新的血管新生療法の開発を目指して〔兵庫医科大学、大阪公立大学、近畿大学、ソフセラ、グンゼメディカル、神戸医療産業都市推進機構医療イノベーション推進センター、岡山大学〕
包括的高度慢性下肢虚血(CLTI)患者を対象とした自家末梢血単核細胞と移植用細胞足場Injectable cell scaffold (ICS-001)の併用による医師主導治験
2023(令和5)年 11月 12日
国立大学法人岡山大学
https://www.okayama-u.ac.jp/

<本治験のポイント>
【課題と期待される有効性・効果】
・これまでの血管新生を目的とした細胞治療の課題:
既存の血行再建術(血管内治療やバイパス術)に抵抗性のCLTIにおいて、血管新生を目的とした、自己の骨髄や末梢血単核細胞の細胞移植が開発されてきたが、有効性が十分に示されていない。
・細胞治療による血管新生効果の向上:
ICSの併用により、移植細胞を虚血組織に留まらせ、血管新生効果を向上させる低侵襲治療を開発する。
・低侵襲で有効な新規血管新生細胞治療の提供:
低侵襲な自己末梢血単核細胞とICSを組み合わせ、既存治療抵抗性のCLTIに対する有効な血管新生細胞治療を提供する。
・血管新生効果の高いCD34陽性細胞を多く含む自己末梢血単核細胞の使用:
今回、ICSと併用する末梢血単核細胞は、血管新生効果を有するCD34陽性細胞を骨髄からより多く誘導するため、CD34陽性細胞などの造血幹細胞を末梢血に誘導する方法としてすでに臨床応用されている、G-CSF 製剤(フィルグラスチム[グラン®️])及びプレリキサホル(モゾビル®️)を使用しています。
・低コストな医療機器カテゴリーでの細胞治療開発:
高額になりやすい再生医療等製品ではなく、ICSを医療機器として開発することで、安価な血管新生細胞治療が可能となる。
【強力な開発体制】
・多くの大学・開発企業の支援による兵庫医科大学病院における医師主導治験
・細胞治療による血管新生療法に豊富な経験を有する神戸医療産業都市推進機構 医療イノベーション推進センター(TRI)による治験調整事務局
・AMED橋渡し研究プログラム(岡山大学拠点)による強力な開発支援
◆概 要
兵庫医科大学(兵庫県西宮市、学長:鈴木 敬一郎)、大阪公立大学、近畿大学、株式会社ソフセラ、グンゼメディカル株式会社および神戸医療産業都市推進機構 医療イノベーション推進センター(TRI)は、国立研究開発法人 日本医療研究開発機構(以下、「AMED」)橋渡し研究プログラム(橋渡し研究支援機関:国立大学法人岡山大学<以下「岡山大学拠点」>)の支援のもと、兵庫医科大学病院(病院長:阪上 雅史)において、「既存治療抵抗性の難治性潰瘍を有する包括的高度慢性下肢虚血(CLTI)患者を対象とした、自家末梢血単核細胞と移植用細胞足場ICS -001の併用による医師主導治験」を、本年8月に治験届を提出し、開始しました。
本治験では、予定症例6例により、ICSの臨床POC(Proof of Concept:概念実証)を取得します(First in humanでの安全性の確認、有効性の推定)。今後3年間の間に本探索的治験を終了し、今後の検証的治験を経て、既存治療抵抗性の難治性潰瘍を有する重症下肢虚血に対する血管新生療法としての製造販売承認の取得を目指します。
◆対象疾患
既存治療抵抗性の難治性潰瘍を有するCLTI
◆本治験について
【治験課題名】
難治性潰瘍を有するCLTI患者を対象とした自家末梢血単核細胞担持ICS-001 移植による血管新生療法の探索的試験
【治験識別記号】
ICS-001
【対象患者および目的】
既存治療抵抗性の難治性潰瘍を有する包括的高度慢性下肢虚血(CLTI)患者(6例)に対して、G-CSF 製剤(フィルグラスチム[グラン®️])及びプレリキサホル(モゾビル®️ )併用下にアフェレーシスにて採取した造血幹細胞(CD34 陽性細胞)を多く含む自家末梢血単核細胞を担持させたICS-001 移植による血管新生療法の安全性の確認を主目的とする。
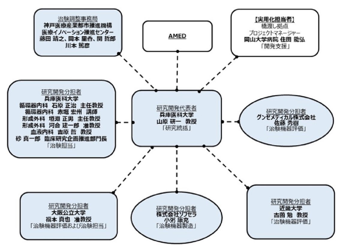
【実施体制】
治験実施医療機関及び自ら治験を実施する者(治験責任医師)
兵庫医科大学病院 血液内科 山原 研一
治験調整事務局
公益財団法人神戸医療産業都市推進機構 医療イノベーション推進センター(TRI)
治験機器提供者
株式会社ソフセラ
モニタリング・監査
岡山大学病院 新医療研究開発センター
治験機器評価
大阪公立大学、近畿大学、グンゼメディカル株式会社
統計解析・データマネジメント
公益財団法人神戸医療産業都市推進機構 医療イノベーション推進センター(TRI)
◆本研究関連の助成について
国立研究開発法人 日本医療研究開発機構 橋渡し研究プログラム シーズC(b) (2023年度~2025年度<予定>)
◆関連特許
特許第 5725489号
・発明の名称: 医療用組成物およびキット
・特許権者: 大阪公立大学、国立循環器病研究センター
特許第 5463504号
・発明の名称: 非球形微粒子および非球形微粒子の製造方法
・特許権者: 国立循環器病研究センター、グンゼ株式会社、株式会社ソフセラ
◆詳しい発表内容について
~細胞治療による安価で有効な革新的血管新生療法の開発を目指して~包括的高度慢性下肢虚血(CLTI)患者を対象とした自家末梢血単核細胞と移植用細胞足場Injectable cell scaffold (ICS-001)の併用による医師主導治験
https://www.okayama-u.ac.jp/up_load_files/press_r5/press20231109-1.pdf
◆本件お問い合わせ先
<研究に関するお問い合わせ>
兵庫医科大学 医学部 先端医学研究所 分子細胞治療部門 教授 山原 研一
電話:0798-45-6398
<報道に関するお問い合わせ>
学校法人兵庫医科大学 総務部 広報課
電話:0798-45-6655 FAX:0798-45-6219
大阪公立大学 広報課
電話:06-6605-3411 FAX:06-6605-3572
学校法人近畿大学 和歌山キャンパス学生センター 担当:中井、山本、永井、神崎
電話:(0736)77-3888 FAX:(0736)77-7011
株式会社ソフセラ
電話:072-641-8669 FAX:072-646-8667
グンゼメディカル株式会社 経営企画室
電話:06-4796-3151 FAX:06-4796-3150
連絡先:https://gunzemedical.co.jp/toiawase
神戸医療産業都市推進機構 医療イノベーション推進センター(TRI) 研究相談・研究支援
電話:078-306-1015 FAX:078-303-9098
国立大学法人岡山大学 総務・企画部 広報課
電話:086-251-7292 FAX:086-251-7294
<岡山大学病院との連携等に関する件(製薬・医療機器企業関係者の方)>
岡山大学病院 新医療研究開発センター
〒700-8558 岡山県岡山市北区鹿田町2-5-1
下記URLより該当する案件についてお問い合わせください
http://shin-iryo.hospital.okayama-u.ac.jp/ph_company/
<岡山大学病院との連携等に関する件(医療関係者・研究者の方)>
岡山大学病院 研究推進課 産学官連携推進担当
〒700-8558 岡山県岡山市北区鹿田町2-5-1
TEL:086-235-7983
E-mail:ouh-csnw◎adm.okayama-u.ac.jp
http://shin-iryo.hospital.okayama-u.ac.jp/medical/
<岡山大学の産学官連携などに関するお問い合わせ先>
岡山大学研究推進機構 産学官連携本部
〒700-8530 岡山県岡山市北区津島中1-1-1 岡山大学津島キャンパス 本部棟1階
TEL:086-251-8463
E-mail:sangaku◎okayama-u.ac.jp
https://www.orsd.okayama-u.ac.jp/
岡山大学メディア「OTD」(アプリ):https://prtimes.jp/main/html/rd/p/000000011.000072793.html
岡山大学メディア「OTD」(ウェブ):https://prtimes.jp/main/html/rd/p/000000215.000072793.html
岡山大学SDGsホームページ:https://sdgs.okayama-u.ac.jp/
岡山大学SDGs~地域社会の持続可能性を考える(YouTube):https://youtu.be/Qdqjy4mw4ik
岡山大学Image Movie (YouTube):https://youtu.be/pKMHm4XJLtw
「岡大TV」(YouTube):https://www.youtube.com/channel/UCi4hPHf_jZ1FXqJfsacUqaw
産学共創活動「岡山大学オープンイノベーションチャレンジ」2023年11月期共創活動パートナー募集中:
https://prtimes.jp/main/html/rd/p/000001761.000072793.html
岡山大学「THEインパクトランキング2021」総合ランキング 世界トップ200位以内、国内同列1位!!
https://prtimes.jp/main/html/rd/p/000000070.000072793.html
岡山大学『大学ブランド・イメージ調査2021~2022』「SDGsに積極的な大学」中国・四国1位!!
https://prtimes.jp/main/html/rd/p/000000373.000072793.html
岡山大学『企業の人事担当者から見た大学イメージ調査2022年度版』中国・四国1位!!
https://prtimes.jp/main/html/rd/p/000000122.000072793.html


国立大学法人岡山大学は、国連の「持続可能な開発目標(SDGs)」を支援しています。また、政府の第1回「ジャパンSDGsアワード」特別賞を受賞しています。地域中核・特色ある研究大学として共育共創を進める岡山大学にご期待ください
すべての画像
