難解な特許クレームにもう悩まない!生成AI×特許分析の新しいサービス「パッとナレッジ®︎」をリリース
複雑な特許の構成要件をパッと図解、権利侵害のリスクもAIが論理的に判定
株式会社ピクシスト(茨城県土浦市、代表取締役:関根章博、以下「当社」)は、2025年7月14日(月)から特許調査・コンサルティングの新しいサービス「パッとナレッジ®」の提供を開始することを発表いたします。このサービスでは、最新のAI技術を使って、これまで専門家でなければ理解が難しかった特許の内容を、誰でもわかりやすいフローチャート形式でご提供いたします。さらに、権利侵害のリスク分析においても同じくフローチャートとして可視化し、生成AIに論理的な判断プロセスを実行させることで、従来にない客観的で透明性の高い特許調査・コンサルティングサービスを実現いたします。

◆ 従来の特許分析が抱える課題
現在、特許クレーム(特許の権利範囲を文章で書いたもの)の多くは、法的な正確性を重視するため非常に複雑な構造を持っており、1つの文章が数百文字になることも珍しくありません。
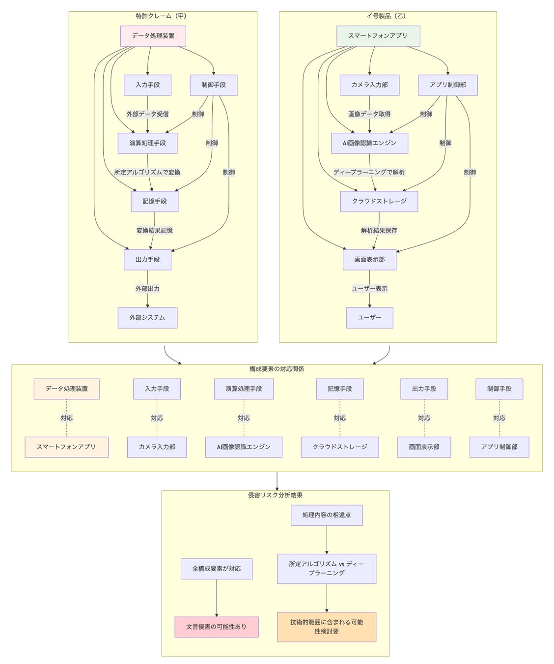
特許クレームの事例
【請求項1】
データ処理装置であって、 外部から入力されるデータを受信する入力手段と、 前記入力手段により受信されたデータを所定のアルゴリズムにより変換処理する演算処理手段と、 前記演算処理手段による変換結果を記憶する記憶手段と、 前記記憶手段に記憶された変換結果を外部に出力する出力手段と、 前記演算処理手段、前記記憶手段、及び前記出力手段の動作を制御する制御手段と を備えることを特徴とするデータ処理装置。
さらに、特許クレームでは「前記」「該」「上記」といった指示語が頻繁に使われ、どの要素がどの要素と関連しているか追跡するだけでも困難であり、新しく開発した技術やサービスが他者の特許に抵触していないか、大変分かりにくい状況になっていました。
このため、当社を含む特許調査・コンサルティング事業者では、各特許を手作業で複数の構成要件に分解して解析するなど作業が複雑になりがちでした。さらに、分析結果を社内外の関係者に説明する際には、どのような判断プロセスを経てその結論に至ったのかを分かりやすく伝えることが求められており、より透明性の高い説明方法が必要とされています。
◆ パッとナレッジの概要
パッとナレッジでは、特許クレームをMermaid記法を使ったフローチャート(作業の流れを示す図)に変換することで、複雑な技術内容が視覚的に理解できるようになります。さらに、権利侵害リスクの分析においても同様にMermaid記法で判断プロセスをフローチャート化し、生成AIに構造化された思考で分析させることができます。
Mermaid記法とは、簡単なテキスト記述でフローチャート、組織図、ガントチャートなどのチャートを自動生成できる記法で、「flowchart TD; A[開始] --> B[処理] --> C[終了]」といった文字列を書くだけで矢印付きの図が完成します。エンジニアやプロジェクト管理の現場で広く使われており、GitHub等でも標準サポートされている業界標準の図表記述方式です。


当社は、生成AIがコンピューターのプログラムを作成することが得意であることに注目しました。Mermaid記法もプログラミング言語の一種なので、生成AIにとって理解しやすく、この相性の良さを特許分析に活用しています。これにより、複雑な特許内容でも漏れや誤りの少ない、高品質なチャートを安定して作成できるようになりました。
◆ パッとナレッジ®︎の3つの特長
① AIによる自動チャート作成: 文章で書かれた特許の内容をAnthropic Claude等の生成AIが短時間で分かりやすい図に変換いたします。これにより技術の要素同士がどのように関連しているかが一目で理解できます。さらに、英語、フランス語、ドイツ語、中国語など様々な言語で書かれた特許であっても、フローチャートという視覚的な表現に変換することで、共通の日本語での分析が可能になります。
② フローチャートに従った権利侵害リスク分析: 生成AIがMermaid記法でフローチャート化された判断プロセスに従って分析を行います。具体的には、「調査対象技術の整理→ 先行特許との一致点相違点の分析→ リスク評価」といった思考過程をフローチャートとして可視化し、AIが論理的なステップを踏んで権利侵害の可能性を評価します。

このようなフローチャートによる構造化された思考は生成AIにとって重要な意味を持ちます。自然文ではなくフローチャートという明確な枠組みに従うことで、AIは複雑な特許分析においても論理の飛躍や見落としを防ぎ、より正確で一貫性のある判断を行うことができるようになることが当社の検討で明らかになりました。また、各ステップが明確に定義されているため、AIは必要な情報を段階的に整理し、効率的に処理を進めることが可能になります。
③ 対話型の分析コンサルティング: 本サービスは一回分析したら終わりではありません。生成AIを用いることで、作成された図を即座に修正することができるため、製品設計を変更した場合でも権利侵害リスクがどのように変化するか、即時に確認することができます。
◆ 期待される効果
意思決定の支援においては、リアルタイムで特許権利侵害リスクを評価できるため迅速な判断が可能となり、特許戦略の最適化や開発過程でのリスクの早期発見に役立ちます。これにより、特許の専門家でない方でも、分析結果の根拠を明確に把握し、納得感を持って意思決定に活用できるようになります。
◆ 対象ユーザー
本サービスは、新しい技術開発で特許調査が必要な研究開発部門、特許出願戦略や侵害リスク管理を担当する知的財産部門、契約交渉で技術内容を理解する必要がある法務部門でご活用いただけます。また、顧客向けの特許調査・コンサルティング業務を効率化したい特許事務所、技術的価値を評価する投資・M&A関係者にも最適です。特に、従来の特許調査では見落としがちな技術的関連性の発見や、複数特許間の権利関係の整理において、専門的なコンサルティング価値を提供いたします。
◆ 今後の展開
Mermaid記法による構造化分析の技術を、特許分野だけでなく医薬品の添付文書など医薬品情報の分析にも応用していくことを目指しています。医薬品情報も特許と同様に複雑で専門的な文章構造を持っているため、フローチャートによる可視化により、医療従事者や患者様にとってより理解しやすい情報提供が可能になると考えています。
また、その他の分野にも応用範囲を広げるため、関連技術を持つ企業様との技術提携も歓迎しております。
◆お問い合わせ先
株式会社ピクシスト
担当者名:関根 章博
メールアドレス:info@pyxist.co.jp
◆ 株式会社ピクシストについて

株式会社ピクシスト
超高齢社会である現代において、医療や介護に関する従事者への負担は大きなものとなっています。そんな医療業界を支える存在として注目されているのが、AIやIoTといったデジタルテクノロジーです。株式会社ピクシストは、システム開発や知的財産コンサルティングを通じてこれからの医療に貢献します。
【会社概要】
会社名 :株式会社ピクシスト
代表者 :代表取締役 関根 章博
設立 :2020 年10月 資本金:300万円 ※2025年7月末時点
所在地 :茨城県土浦市おおつ野7-11-6
会社HP :https://www.pyxist.co.jp/
※掲載されている会社名および商品・製品・サービス名・ロゴマーク等は、各社の商標または各権利者の登録商標です。
このプレスリリースには、メディア関係者向けの情報があります
メディアユーザー登録を行うと、企業担当者の連絡先や、イベント・記者会見の情報など様々な特記情報を閲覧できます。※内容はプレスリリースにより異なります。
すべての画像
- 種類
- 商品サービス
- ビジネスカテゴリ
- 法務・特許・知的財産ネットサービス
