①リブルの取り組みが「フードテックビジネルモデル実証事業」に採択 ②三倍体種苗利用時の確認申請が不要に
- リブルの取り組みが「フードテックビジネスモデル実証事業」に採択
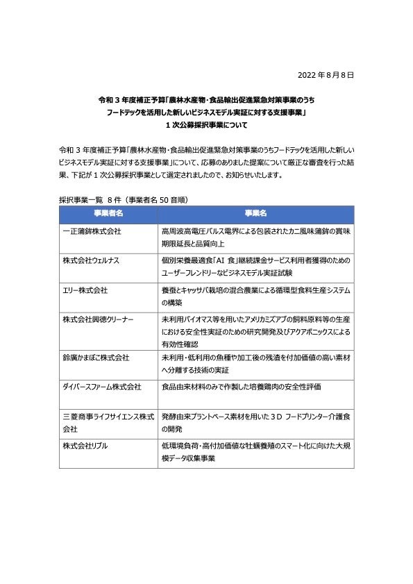
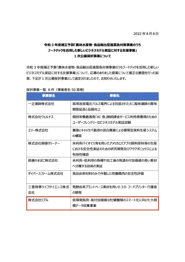
牡蠣のスマート養殖事業を展開する株式会社リブル(所在地:徳島県海陽町、代表:早川 尚吾/岩本 健輔)は、農林水産省が実施する「フードテックを活用した新しいビジネルモデル実証に対する支援事業」の交付先として採択されたことをお知らせします。

https://www.nttdata-strategy.com/assets/pdf/nousui_foodtech/list.pdf

今回の事業採択を通して、経験と勘に依存しがちな水産業を見える化し、「誰でも・どこでも・牡蠣養殖ができる」世の中の実現に向けた養殖技術支援システムの開発を加速化し、フードテックによる水産業振興に貢献してまいります。
*1シングルシード方式:ホタテの貝殻に密集した状態で付着した牡蠣を筏から吊り下げる従来型の養殖手法ではなく、牡蠣をかごに入れ、1粒1粒バラバラの状態で養殖をする手法。付着物が付きづらく、殻が綺麗に形成される。
- 三倍体種苗の規制緩和
令和4年8月19日付けで、水産庁より『三倍体魚等の水産生物の利用について(通知)』が出されました。これにより、牡蠣における三倍体種苗*2の取り扱いにおいても、利用に係る規制が緩和され、水産庁長官に確認を申請する必要がなくなりました。今後の三倍体利用にあたっては、各都道府県管理の下、適正漁業者が養殖を行うこととなります。

これにより、当社の提供する三倍体人工種苗が、全国沿岸部でこれまで以上に利用しやすくなり、牡蠣養殖業界においても大きな変換点となります。
牡蠣業界では昔から、「種半」という言葉があり、「良い種から良い牡蠣ができる」と言われております。当社は良質な三倍体種苗の生産量を引き上げ、より多くの水産事業者へ提供できるようにすべく、技術開発および技術研鑽を進めてまいります。
*2三倍体種苗:生き物が通常二組持つ染色体を三組持つ「産卵しない/成熟しない」状態となる。牡蠣においては、卵を作らないため身痩せすることがなく、通年で出荷することが可能。種なしブドウや種なしスイカが代表例。

水産庁『三倍体等の水産生物の利用について(通知)』一部抜粋
- 三倍体魚等の利用にあたっては、「三倍体魚等の水産生物の利用要領」についてを定め、三倍体魚等を利用しようとする者は、①生殖能力などの特性評価を行い、②水産庁長官に確認を申請し、③水産庁長官による特性評価の確認を受ける仕組みとしてきました。〜中略〜
- ○通達の廃止
- 「三倍体魚等の水産生物の利用要領」について及び「三倍体魚等の水産生物の利用要領」における確認等についてを廃止します。
- リブルについて
創業期より自社で漁業権を持って養殖に取り組んできたことから、養殖事業者目線でのニーズを熟知しており、年中出荷に対応できる三倍体の種苗生産から成品生産販売・技術の見える化(スマート養殖)まで一気通貫で取り組む、国内でも稀有な水産事業体と言えます。
「最高品質の種苗の提供」と「牡蠣のスマート養殖化」を通して、かつて世界一を誇った日本の水産業に、今一度誇りを取り戻すことにチャレンジし続けます。
商号 :株式会社リブル
代表者:代表取締役 早川 尚吾/岩本 健輔
所在地:徳島県海部郡海陽町宍喰浦字那佐337-55
設立 :2018年5月
URL :https://reblue-k.com/

このプレスリリースには、メディア関係者向けの情報があります
メディアユーザーログイン既に登録済みの方はこちら
メディアユーザー登録を行うと、企業担当者の連絡先や、イベント・記者会見の情報など様々な特記情報を閲覧できます。※内容はプレスリリースにより異なります。
すべての画像
