StockDB、創業者間契約をオンラインで自動作成できる機能を追加!
スタートアップに最適なSO発行を1/10のコストで実現可能な新サービス「StockDB」に新機能が追加されました。創業者間契約の契約書作成を自動で実施可能です

株式会社BizDB(本社:東京都新宿区、代表:今井隆太郎、以下「BizDB」)は、ストックオプションの発行をワンストップで支援する「StockDB」において、創業者間契約をオンラインで自動作成できる機能を追加いたしました
URL:https://www.stock-db.com/lp/founder_contracts/
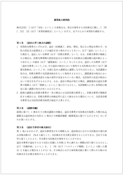
創業者間契約とは
創業者間契約とは、複数人で新しい事業を立ち上げる際に、創業メンバー同士の役割や利益の分配方法を明確に定めるための合意書や契約書を指します。
スタートアップやベンチャー企業では、創業時の熱意に満ちた段階では口約束で進めてしまうことが多いですが、将来的なトラブルを防ぐためにも、早い段階で文書化しておくことが重要です。
特に創業メンバーが退職したときの株式の取扱いでは揉めることが多く、契約を締結しないことによって泥沼のトラブルに発展してしまうことが多々あるため、必ず締結しておかなくてはいけない契約と言えます。
創業者間契約における課題
弁護士への依頼費用が高額
創業者間契約は自前で作成することは極めて困難なため、弁護士などの専門家に依頼することが一般的ですが、その場合依頼費用は10万~となっており、創業初期の会社にとっては大きな負担になってしまいます。
ひな形などを使って契約締結をすることも可能ですが、自由度が低く創業メンバーの個々の状況に応じた設定が難しいといったデメリットもあります
創業者間契約は1回だけでなく複数回発生する
会社を経営していくと後から入社した経営陣となるようなメンバーに株式を付与する場合もあります。その場合は創業期に締結した創業者間契約同様に契約の締結が必要です。
そのため、その都度創業者間契約を締結しなおす必要があるため、複数回締結するのが一般的です。
また、創業時に作成した契約が事業の成長や状況の変化に対応していない場合、適切に機能しなくなることがあるため、定期的に契約内容を見直し、必要に応じて更新する仕組みを整えることが求められます。
長期間のドキュメントの保管が必要
紙による契約締結をした場合、長期にわたり原本の保存が必要になります。
複数回締結した場合などは管理が煩雑になり、保管にかかるコストも発生してきます
StockDB 創業者間契約で出来ること
特徴①:無料で使える!
創業者間契約の作成は無料でご利用いただけます。一切費用は掛かりません!
特徴②:わかりやすいUIで契約条件を設定できる
個々の状況に合わせて条件の設定が可能です。退職時の株式持ち出しの条件や、持ち出し可能数の設定、競業禁止規定など、創業者間契約で設定すべき条件を網羅的に設定可能です

特徴③:弁護士監修!創業者間契約書を自動で作成
入力された情報に従って自動で契約書類が作成されます。弁護士監修のもと作成しているため安心してご利用いただけます

特徴④:履歴管理ができる
創業者間契約は複数回発行することが一般的ですが、StockDBでは契約書の履歴管理も可能です。過去の情報も参照可能なため、あとから確認することもできます

本件に関するお問い合わせ:https://forms.gle/d64WQ5kxyZgvkWpd7
■BizDB株式会社 会社概要
会社名:株式会社BizDB
代表者:今井隆太郎
所在地:東京都新宿区
このプレスリリースには、メディア関係者向けの情報があります
メディアユーザー登録を行うと、企業担当者の連絡先や、イベント・記者会見の情報など様々な特記情報を閲覧できます。※内容はプレスリリースにより異なります。
すべての画像
