耐熱仕様の全固体ナトリウムイオン二次電池のサンプル出荷を開始
世界一広い温度域で動作、宇宙・半導体関連の需要見込む

日本電気硝子株式会社(本社:滋賀県大津市 社長:岸本暁)は、-40℃~+200℃という二次電池では世界一(※1)広い温度域で動作可能な耐熱仕様の全固体ナトリウムイオン二次電池(以下、NIB)のサンプル出荷を開始しました。
宇宙空間や半導体製造プロセス、医療・環境機器等の分野で当社のNIBが有する広い動作温度や発火やガスの発生がない安全性が注目されています。今回のサンプル出荷は、これらのニーズに素早く対応し、これまでの二次電池が対応できていなかった領域への展開を促すアプローチになります。
現在普及している二次電池は、低温では電解液が凍結するという課題が、高温では副反応によって電池内の材料全般が劣化するという課題があります。特に、高温での課題は電解液を使用しないこれまでの全固体電池でも発生します。このため、広く検討されている硫化物系の全固体電池においても、使用上限温度を広げることは容易ではありません。
これに対し、当社のNIBは、正極、負極、固体電解質の全てが結晶化ガラスで構成されており、低温での凍結や高温での劣化に強い耐性を有します。また、発火やガスの発生もありません。さらに今回、これらの特長を最大限に活かすガラス封着技術を用いた耐熱パッケージを開発しました。ガラス封着は最も信頼性の高い技術の1つとして自動車や家電、通信等様々な分野で実績があり、今回、初めて電池のパッケージに応用しました。
耐熱パッケージを用いたNIBは、200℃の高温環境下での使用が可能で、200℃を超える温度域に対してもニーズに応じた設計が可能です。また、高温環境下では電池内のイオンの動きが促進されるため、室温では実現できない超高速の充放電が可能になります。また、ガラス封着を用いたパッケージは、高温でも気密性が高いため、電池内部への水分の侵入がなく、良好な充放電サイクル特性を示します。また、200℃の環境下において20C(※2)の高速充放電が可能です。
※1.日本電気硝子株式会社調べ 2024年7月までに発表されているプレスリリース及び、全固体電池分野の学会発表などで調査
※2.Cレート…充放電時の電流値の単位。1時間で完全充電(または放電)させる電流値を1Cと定義し、20Cはその20倍の電流値(3分で充放電が完了する電流値)を表す。
当社は、全固体ナトリウムイオン二次電池の商用化を積極的に進めており、今回のサンプル出荷を経て更に幅広い用途への展開を目指しています。
■200℃動作可能な耐熱仕様NIBの特徴
・パッケージの構造:
ガラス封着技術によって高い気密性を有しています。

・200℃での充放電サイクル試験結果
200℃の高温環境下で良好な充放電サイクル特性を有しています。

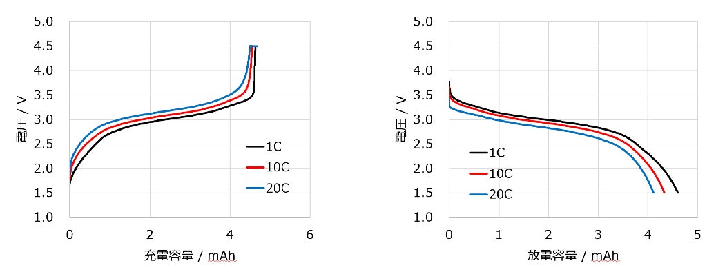
・200℃での高速充放電試験結果
200℃の高温環境下で20Cの高速充放電が可能です。

充電レート試験: 放電状態から各レートで4.5V-CCCV充電を実施した際の充電カーブ
放電レート試験: 充電状態から各レートで1.5V-CC放電を実施した際の放電カーブ
■耐熱仕様NIBの概要

※3.200℃以上の温度にも対応可能です。短時間であれば300℃での使用も可能です。
※4.過放電に強い材料を使用しているため、0Vまで放電した場合でも電池は劣化しません。
■日本電気硝子製NIBの特長

|
3V・長寿命 |
実用レベルである3V作動。 独自技術によって固体電解質と電極が強固に一体化することで、長寿命な電池を実現。 |
|
動作温度 -40℃〜200℃ |
低温や高温、真空などの過酷な環境下でも産業機器の駆動や大容量データの転送が可能。※耐熱パッケージ仕様により100℃超の高温域(~200℃)にも対応。 |
|
発火や有毒ガス発生の リスクなし |
安全性に優れた固体の酸化物を採用。 液体の電解質を使用しないため「発火リスク」がなく、また硫化物、塩化物、フッ化物等を使用しないため「有毒ガス発生リスク」もない。 |
|
希少元素レス |
リチウム、ニッケル、コバルトなどのレアメタルを使用していない。 |
|
電池設計の自由度が高い |
集積化・大面積化・大容量化が容易なため、電池設計の自由度が高い。 |
|
微小電流で充電可能 |
低い充電速度(低レート)で充電が可能。エナジーハーベスティング技術(微小なエネルギーを電力に変換し活用する技術)を組み合わせ、メンテナンスフリーな発電-蓄電システムを実現。 |
|
過放電耐性が高い |
過放電に強い材料を使用しているため、0Vまで放電した場合でも電池は劣化しない。 |
■日本電気硝子製NIBの想定用途
・宇宙(真空×低温)、海洋(高圧×低温)、医療(高温)などの過酷な条件下での利用

・高い安全性と電池設計の自由度が求められる電子機器、モビリティ、定置用の電池

・光や熱(温度差)・振動などをエネルギー源としたエナジーハーベスティングシステム

・電子回路基板への組み込み。300℃のハンダリフロー処理の影響を受けず、安定した充放電特性の維持が可能。

・100℃以上の超高温で使用されるデバイスのワイヤレス化

・万一の腐食性ガスの発生が問題となる環境/装置への適用

※写真はいずれもイメージです
■日本電気硝子について
滋賀県大津市に本社を置く、世界トップクラスの特殊ガラスメーカーです。新たな機能を生み出す特殊ガラスは、板や管、糸、粉末などさまざまな製品に姿を変え、半導体やディスプレイ、自動車、電子機器、医療、エネルギーなど多岐にわたる分野で活躍しています。当社が70年以上の歴史の中で磨き上げてきた技術と実績により開発された特殊ガラスは、暮らしのあたりまえから産業の最先端まで、幅広い分野で高い評価を受けています。
会社名 :日本電気硝子株式会社
本社 :〒520-8639 滋賀県大津市晴嵐二丁目7番1号
代表者 :代表取締役 社長 岸本 暁
創立 :1949年12月
URL :https://www.neg.co.jp/
このプレスリリースには、メディア関係者向けの情報があります
メディアユーザー登録を行うと、企業担当者の連絡先や、イベント・記者会見の情報など様々な特記情報を閲覧できます。※内容はプレスリリースにより異なります。
すべての画像
